RvmTranslator7.0-OBJ
RvmTranslator can translate the RVM file exported by AVEVA Plant(PDMS)/AVEVA Marine to STEP, IGES, STL, DXF, 3D PDF, OBJ, 3DXML, IFC,.etc. So it can be used for exchanging model data between other CAD software, such as Autodesk AutoCAD, Plant3d, 3ds Max, CATIA, Solidworks, Pro/E, Unity3d, .etc.
RvmTranslator可以将AVEVA PDMS/Plant/Marine中导出的RVM文件进行可视化,以及将RVM转换成常见的三维文件格式。如STEP,IGES,STL,DXF, OBJ, 3DPDF, 3DXML, IFC等,便于与其他CAD系统进行数据交换,如Autodesk AutoCAD, Plant3d, 3ds Max, CATIA, Solidworks, Pro/E, Unity3d, Bentley等。
OBJ文件是Alias|Wavefront公司为它的一套基于工作站的3D建模和动画软件"Advanced Visualizer"开发的一种标准3D模型文件格式,很适合用于3D软件模型之间的互导,也可以通过Maya读写。比如你在3dsMax或LightWave中建了一个模型,想把它调到Maya里面渲染或动画,导出OBJ文件就是一种很好的选择。目前几乎所有知名的3D软件都支持OBJ文件的读写,不过其中很多需要通过插件才能实现。RvmTranslator可以将PDMS模型转换成OBJ格式。



上图为RvmTranslator转换的工厂模型。


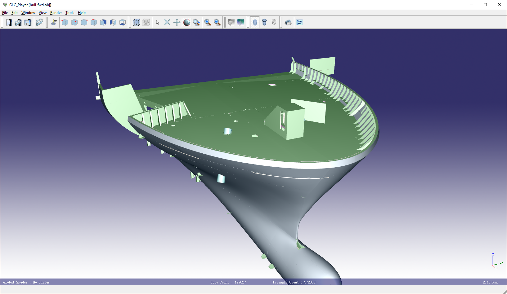
上图为RvmTranslator转换的船体模型。
Download RvmTranslator
https://share.weiyun.com/5fcHSBC

来源:oschina
链接:https://my.oschina.net/u/4382976/blog/3548662