GitHub flow

特点
- 轻量级
- 分支作为基础
创建分支
- 基于master
- 命名是基于功能描述,让团队成员看到你的分支的作用
提交
- 清晰的说明提交消息,方便查看和回滚
使用Pull Request
- 任何人都可以确切地看到如果接受您的请求将合并哪些更改
- 可以审查合并代码
讨论并检查代码
- 在Pull Request的基础上使用留言社区化谈论
- 通过讨论提高代码质量
部署
- 任何分支都可以部署,部署操作在合并master之前
- 出问题可以回滚
合并
- 部署之后在生产环境验证
- 验证没问题之后再合并到master分支
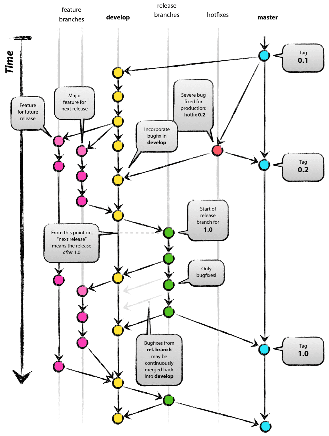
Git flow
由于本文Git flow不是重点所以简要概述

特点
- 分支作用明确,长时间维护master和develop分支
- 操作固定,创建功能-完成功能-创建版本-上线版本-创建热修复-完成热修复
- 没有用到rebase
两者区别
GitHub flow更加简洁,并且要求使用Pull Request,鼓励线上讨论,并且任何一个完成的功能都是在合并master之前上线到生产环境,那么master的作用也就是归档,方便其他人下载,也就是开源的思想
Git flow的限制更多,都是在团队内部操作,更加严谨和规范
来源:oschina
链接:https://my.oschina.net/u/4353795/blog/3236739

