跳转到主要内容
首页 易学教程

Main navigation

  • 首页
  • 技术文章
  • 外文分享
  • 科技资讯
  • VPS/服务器 测评
  • 福利社
  • 工具箱
  • IP地址查询
  • 易学文档
  • 问答

User account menu

  • 登录
  1. 技术文章
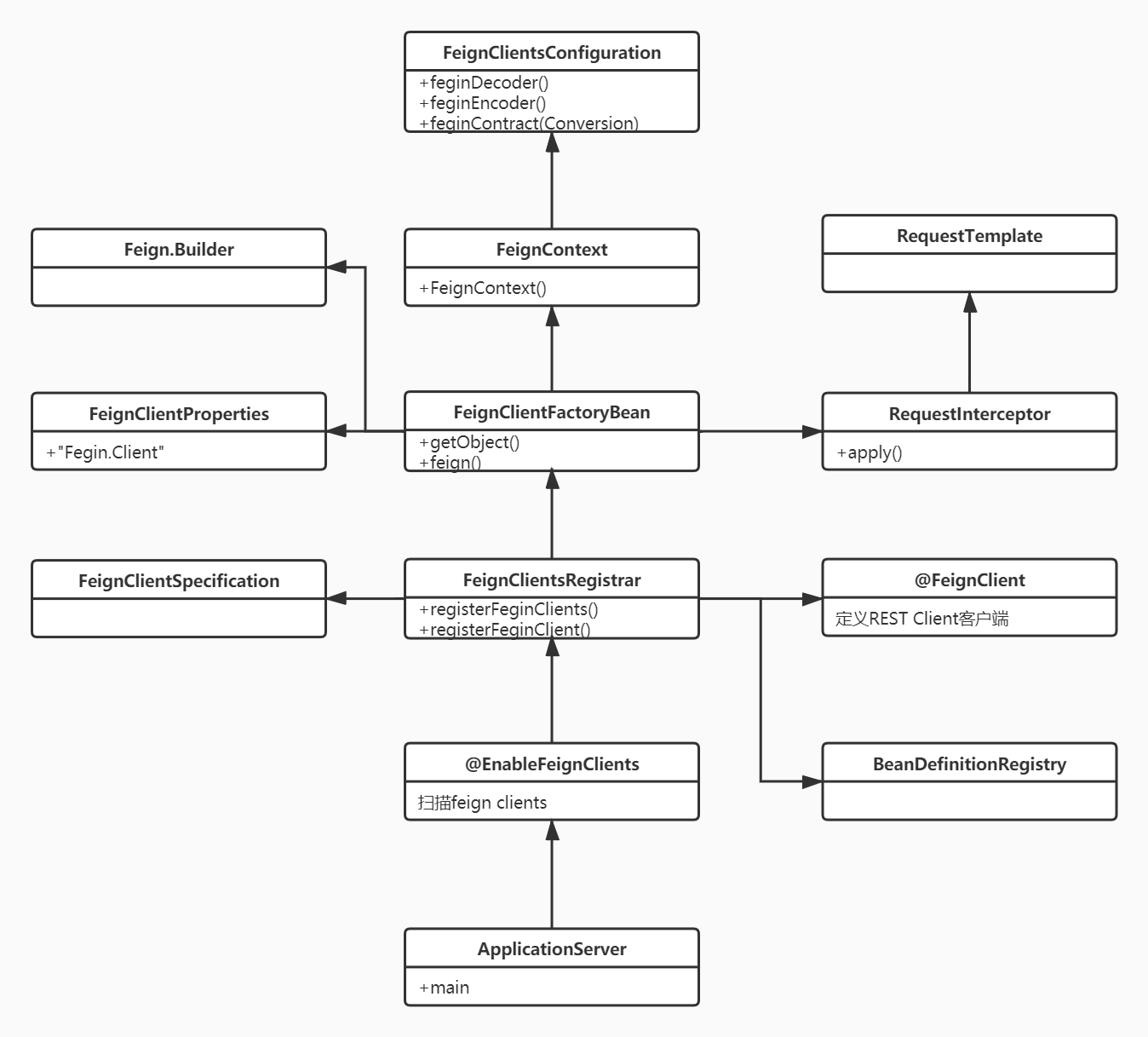
  2. Spring Cloud OpenFegin依赖类图

Spring Cloud OpenFegin依赖类图

由 一世执手 提交于 2020-04-07 15:37:38

来源:https://www.cnblogs.com/xushibo/p/12653533.html

标签
类图
Spring
易学教程内所有资源均来自网络或用户发布的内容,如有违反法律规定的内容欢迎反馈!
该文章没有解决你所遇到的问题?点击提问,说说你的问题,让更多的人一起探讨吧!

问题没有解决?去提问,寻求大牛帮助

提问


热门标签

搬瓦工 选哪个 business-objects-sdk P3C 李光 回车 Transporter 演示文稿 visual-studio 搬瓦工openvz bbr longman 搬瓦工支持windows么? tina 分词器 bitwise-and 马剑威 thrift-protocol frama-c 马斯洛需求层次理论 Silverlight甘特图 CentOs下安装Tomcat7 搬瓦工 kvm 优化 eclipse-rse android自定义checkbox与文字的距离设置 libCordova.a文件找不到 搬瓦工怎么挂软件 Predis 物联网网关 智慧农业 云平台 ExtJs经验 npm-cli collection-select timelion 胫骨 搬瓦工远程控制 搬瓦工掉线严重 ai格式 maven-enforcer-plugin 张波 javascript直接调用oc代码 iconvertible arcgis-runtime sikuli-script pywhois 企业qq 版本升级功能 databricks 搬瓦工 管理工具 real-ip baduk 创建连接 nas

Footer menu

  • 免责声明

本站部分内容来自互联网,其发布内容言论不代表本站观点,如果其链接、内容的侵犯您的权益,烦请联系我们(Email:learnzhaoshang@gmail.com),我们将及时予以处理。

E-learn.cn | 备案号:苏ICP备2021010369号-1