session cluster和per job
因为是源码分析,所以会分为服务端和客户端两个部分的代码分析,下面我先看服务端<br/>
session cluster模式是类似standalone,先去向yarn申请好资源,然后供业务方提交,主要的入口类是YarnSessionClusterEntrypoint(这里指的是服务端的入口)<br/>
<br/>
从上图可以看出来,startCluster()方法前后是两个分界线,startCluster之前是获取配置,之后是进行集群相关的创建,包括haService/blobServer/heartBeatService/resourceManger/webMonitorEndpoint。<br/>
这里有一点是需要说明的是有关executionGraphStore, 这里实际有两种,1.将可执行图放在内存中,2.将可执行图持久化到文件。<br/>
yarn session:将executionGraph持久化到文件<br/>
per job:将executionGraph持久化到文件<br/>
对于per job模式是每个任务对应一个集群,其实就是将上图中的YarnSessionClusterEntrypoint改成YarnJobClusterEntrypoint,其它流程基本一致(除去executionGrap的存储)。<br/>
下面来看一下两个主类的继承关系图<br/>
<br/>
从图上可以看到主要的区别就是createSerializeableExecutionGraphStore方法,也就是executionGraph的存储位置不同。<br/>
session client和per job
由于flink不同的版本代码变动较大,所以在这里需要区分flink的版本进行一下说明
flink1.9之前的基本一致,提交至yarn的主要流程都在CliFrontend和FlinkYarnSessionCli中,
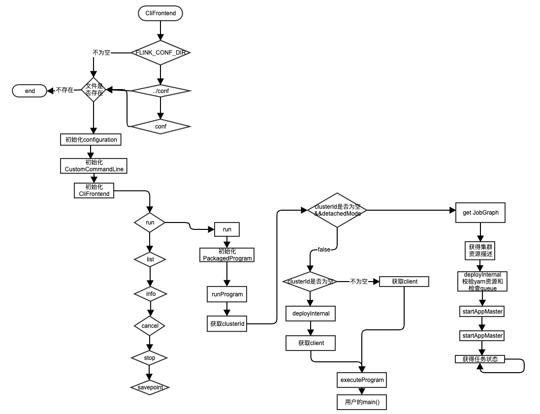
我们来看一下主要流程<br/>
<br/>
这里session和per job的在流程上的最大区别就是clusterId是否为空
flink1.9之后进行了流程统一,抽象出了一个PipelineExecutor接口,统筹所有的提交,不过在看继承关系之前还是先看一下yarn-client的提交流程其实主要入口还是CLiFrontened,不过在加载完配置文件之后就直接反射调用invokeInteractiveModeForExecution,这个类会调用用户的main函数,加载完用户业务代码之后,会去走正常的提交流程。
到这里已经将所有的提交流程都说完了,大家对于flink争个提交流程应该有了更加清晰的认识。<br/>
最后在来说一下flink submit的接口,这是在flink-1.10才出现的一个新的统一,流程图如下<br/>
<br/>
从上图可以看出来,AbstractSessionClusterExecutor中的主要调用逻辑其实和上面我们已经看到的session cluster的提交流程是一致的,只不过代码更加的抽象,这样其实扩展性也更加好,AbstractJobClusterExecutor主要主要就是为了向已有集群提交任务的,LocalExecutor其实是为了用户本地调试所用
来源:oschina
链接:https://my.oschina.net/u/1262062/blog/3211710
