| 好看请赞,养成习惯
你有一个思想,我有一个思想,我们交换后,一个人就有两个思想
If you can NOT explain it simply, you do NOT understand it well enough
现陆续将Demo代码和技术文章整理在一起 Github实践精选 ,方便大家阅读查看,本文同样收录在此,觉得不错,还请Star🌟


为什么要了解线程的生命周期?
之前写过 Spring Bean 生命周期三部曲:
有朋友留言说:“了解了它们的生命周期后,使用 Spring Bean 好比看到它们的行动轨迹,现在使用就一点都不慌了”。我和他一样,了解事物的生命周期目的很简单,唯【不慌】也
Java 并发系列 已经写了很多,从来还没提起过那个它【Java线程生命周期】。有了前序理论图文的铺垫,在走进源码世界之前,谈论它的时机恰好到了。因为,编写并发程序的核心之一就是正确的摆弄线程状态
线程生命周期的几种状态
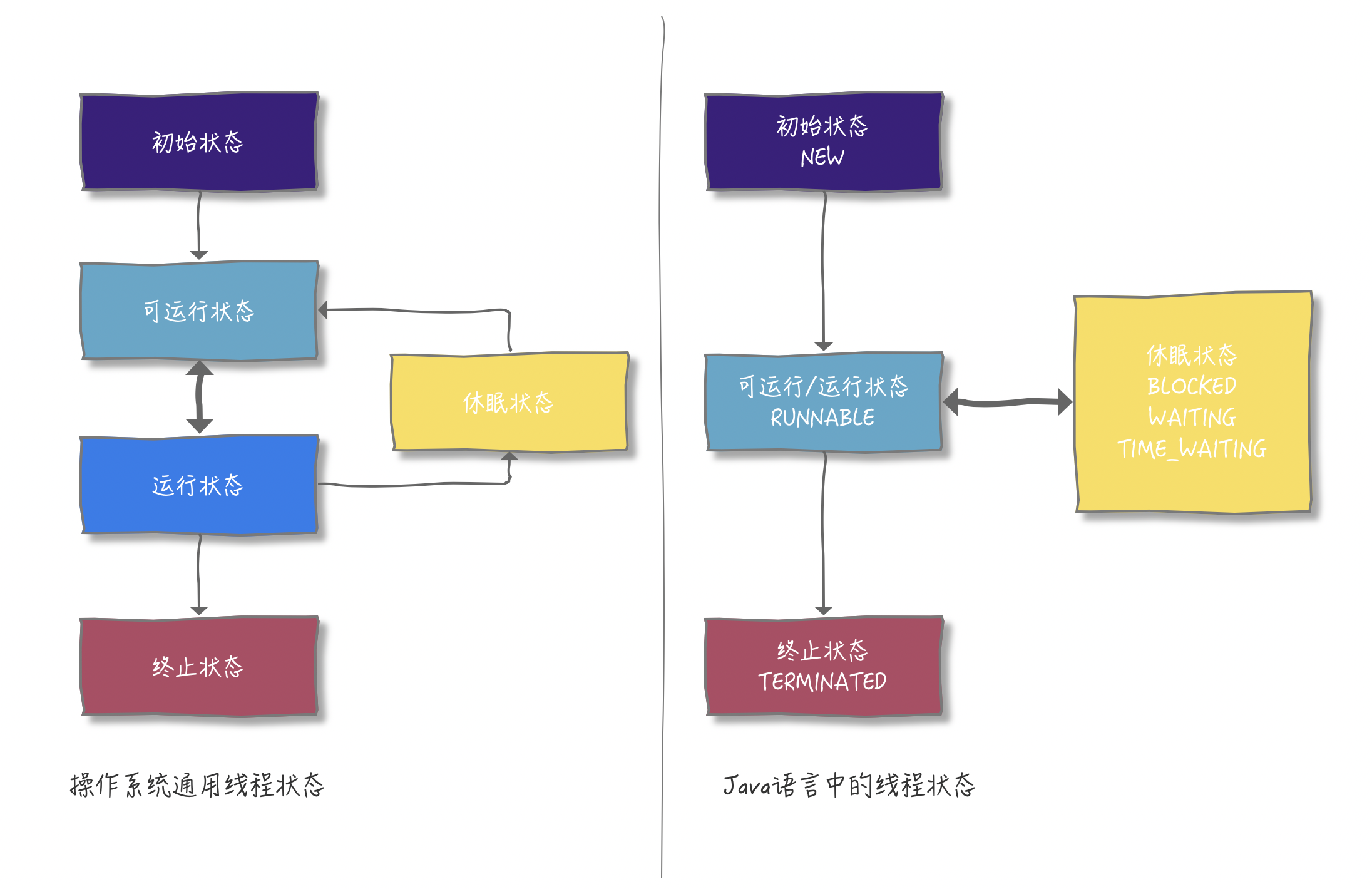
刚接触线程生命周期时,我总是记不住,也理解不了他们的状态,可以说是比较混乱,更别说它们之间是如何进行状态转换的了。原因是我把操作系统通用线程状态和编程语言封装后的线程状态 概念混淆在一起了
操作系统通用线程状态
个人觉得通用线程状态更符合我们的思考习惯。其状态总共有 5 种 (如下图)。对于经常写并发程序的同学来说,其嘴里经常念的都是操作系统中的这些通用线程状态,且看

除去生【初始状态】死【终止状态】,其实只是三种状态的各种转换,听到这句话是不是心情放松了很多呢?
为了更好的说明通用线程状态和 Java 语言中的线程状态,这里还是先对前者进行简短的说明
初始状态
线程已被创建,但是还不被允许分配CPU执行。注意,这个被创建其实是属于编程语言层面的,实际在操作系统里,真正的线程还没被创建, 比如 Java 语言中的 new Thread()。
可运行状态
线程可以分配CPU执行,这时,操作系统中线程已经被创建成功了
运行状态
操作系统会为处在可运行状态的线程分配CPU时间片,被 CPU 临幸后,处在可运行状态的线程就会变为运行状态
休眠状态
如果处在运行状态的线程调用某个阻塞的API或等待某个事件条件可用,那么线程就会转换到休眠状态,注意:此时线程会释放CPU使用权,休眠的线程永远没有机会获得CPU使用权,只有当等待事件出现后,线程会从休眠状态转换到可运行状态
终止状态
线程执行完或者出现异常 (被interrupt那种不算的哈,后续会说)就会进入终止状态,正式走到生命的尽头,没有起死回生的机会
接下来就来看看你熟悉又陌生,面试又经常被问到的Java 线程生命周期吧
Java语言线程状态
在 Thread 的源码中,定义了一个枚举类 State,里面清晰明了的写了Java语言中线程的6种状态:
- NEW
- RUNNABLE
- BLOCKED
- WAITING
- TIMED_WAITING
- TERMINATED
这里要做一个小调查了,你有查看过这个类和读过其注释说明吗?(欢迎留言脚印哦)

耳边响起五环之歌,Java中线程状态竟然比通用线程状态的 5 种多1种,变成了 6 种。这个看似复杂,其实并不是你想的那样,Java在通用线程状态的基础上,有裁剪,也有丰富,整体来说是少一种。再来看个图,注意颜色区分哦

Java 语言中
- 将通用线程状态的
可运行状态和运行状态合并为Runnable, - 将
休眠状态细分为三种 (BLOCKED/WAITING/TIMED_WAITING); 反过来理解这句话,就是这三种状态在操作系统的眼中都是休眠状态,同样不会获得CPU使用权
看上图右侧【Java语言中的线程状态】,进一步简洁的说,除去线程生死,我们只要玩转 RUNNABLE 和休眠状态的转换就可以了,编写并发程序也多数是这两种状态的转换。所以我们需要了解,有哪些时机,会触发这些状态转换
远看看轮廓, 近看看细节。我们将上面Java语言中的图进行细化,将触发的节点放到图中 (这看似复杂的图,其实三句话就能分解的,所以别慌),且看:

RUNNABLE与BLOCKED状态转换
当且仅有(just only)一种情况会从 RUNNABLE 状态进入到 BLOCKED 状态,就是线程在等待 synchronized 内置隐式锁;如果等待的线程获取到了 synchronized 内置隐式锁,也就会从 BLOCKED 状态变为 RUNNABLE 状态了
注意:
上面提到,以操作系统通用状态来看,线程调用阻塞式 API,会变为休眠状态(释放CPU使用权),但在JVM层面,Java线程状态不会发生变化,也就是说Java线程的状态依旧会保持在 RUNNABLE 状态。JVM并不关心操作系统调度的状态。在JVM看来,等待CPU使用权(操作系统里是处在可执行状态)与等待I/O(操作系统是处在休眠状态),都是等待某个资源,所以都归入了RUNNABLE 状态
—— 摘自《Java并发编程实战》
RUNNABLE与WAITING状态转换
调用不带时间参数的等待API,就会从RUNNABLE状态进入到WAITING状态;当被唤醒就会从WAITING进入RUNNABLE状态
RUNNABLE与 TIMED-WAITING 状态转换
调用带时间参数的等待API,自然就从 RUNNABLE 状态进入 TIMED-WAITING 状态;当被唤醒或超时时间到就会从TIMED_WAITING进入RUNNABLE状态
看图中的转换 API 挺多的,其实不用担心,后续分析源码章节,自然就会记住的,现在有个印象以及知道状态转换的节点就好了
相信到这里,你看Java线程生命周期的眼神就没那么迷惑了,重点就是RUNNABLE与休眠状态的切换,接下来我们看一看,如何查看线程中的状态,以及具体的代码触发点
如何查看线程处在什么状态
程序中调用 getState() 方法
Thread 类中同样存在 getState() 方法用于查看当前线程状态,该方法就是返回上面提到的枚举类 State

NEW
就是上面提到, 编程语言中特有的,通过继承 Thread 或实现 Runnable 接口定义线程后,这时的状态都是 NEW
Thread thread = new Thread(() -> {});
System.out.println(thread.getState());
RUNNABLE
调用了 start() 方法之后,线程就处在 RUNNABLE 状态了
Thread thread = new Thread(() -> {});
thread.start();
//Thread.sleep(1000);
System.out.println(thread.getState());
BLOCKED
等待 synchronized 内置锁,就会处在 BLOCKED 状态
public class ThreadStateTest {
public static void main(String[] args) throws InterruptedException {
Thread t1 = new Thread(new DemoThreadB());
Thread t2 = new Thread(new DemoThreadB());
t1.start();
t2.start();
Thread.sleep(1000);
System.out.println((t2.getState()));
System.exit(0);
}
}
class DemoThreadB implements Runnable {
@Override
public void run() {
commonResource();
}
public static synchronized void commonResource() {
while(true) {
}
}
}
WAITING
调用线程的 join() 等方法,从 RUNNABLE 变为 WAITING 状态
public static void main(String[] args) throws InterruptedException {
Thread main = Thread.currentThread();
Thread thread2 = new Thread(() -> {
try {
Thread.sleep(1000);
} catch (InterruptedException e) {
Thread.currentThread().interrupt();
e.printStackTrace();
}
System.out.println(main.getState());
});
thread2.start();
thread2.join();
}
TIMED-WAITING
调用了 sleep(long) 等方法,线程从 RUNNABLE 变为 TIMED-WAITING 状态
public static void main(String[] args) throws InterruptedException {
Thread thread3 = new Thread(() -> {
try {
Thread.sleep(3000);
} catch (InterruptedException e) {
// 为什么要调用interrupt方法?
Thread.currentThread().interrupt();
e.printStackTrace();
}
});
thread3.start();
Thread.sleep(1000);
System.out.println(thread3.getState());
}
TERMINATED
线程执行完自然就到了 TERMINATED 状态了
Thread thread = new Thread(() -> {});
thread.start();
Thread.sleep(1000);
System.out.println(thread.getState());
以上是程序中查看线程,自己写写测试看看状态还好,现实中的程序怎么可能允许你加这么多无用代码,所以,翠花,上酸菜(jstack)

jstack 命令查看
相信你听说过这玩意,jstack 命令就比较强大了,不仅能查看线程当前状态,还能看调用栈,锁等线程栈信息
大家可以随意写一些程序,这里我用了上面 WAITING 状态的代码, 修改睡眠时间 Thread.sleep(100000),然后在终端按照下图标示依次执行下图命令

更多功能还请大家自行查看,后续会单独写文章来教大家如何使用jstack查看线程栈信息
Arthas
这个利器,无须多言吧,线上找茬监控没毛病,希望你可以灵活使用这个工具,攻克疑难杂症

查看线程栈详细信息,非常方便:https://alibaba.github.io/arthas/thread.html

相信你已经和Arthas确认了眼神

关于线程生命周期状态整体就算说完了,编写并发程序时多问一问自己:
调用某个API会将你的线程置为甚么状态?
多问自己几次,自然就记住上面的图了
灵魂追问
-
为什么调用 Thread.sleep, catch异常后,调用了Thread.currentThread().interrupt();
-
进入 BLOCKED只有一种情况,就是等待 synchronized 监视器锁,那调用 JUC 中的 Lock.lock() 方法,如果某个线程等待这个锁,这个线程状态是什么呢?为什么?
public class ThreadStateTest { public static void main(String[] args) throws InterruptedException { TestLock testLock = new TestLock(); Thread thread2 = new Thread(() -> { testLock.myTestLock(); }, "thread2"); Thread thread1 = new Thread(() -> { testLock.myTestLock(); }, "thread1"); thread1.start(); Thread.sleep(1000); thread2.start(); Thread.sleep(1000); System.out.println("****" + (thread2.getState())); Thread.sleep(20000); } } @Slf4j class TestLock{ private final Lock lock = new ReentrantLock(); public void myTestLock(){ lock.lock(); try{ Thread.sleep(10000); log.info("testLock status"); } catch (InterruptedException e) { log.error(e.getMessage()); } finally { lock.unlock(); } } } -
synchronized 和 Lock 有什么区别?
参考
感谢前辈们总结的精华,自己所写的并发系列好多都参考了以下资料
- Java 并发编程实战
- Java 并发编程之美
- 码出高效
- Java 并发编程的艺术
- ......
我这面也在逐步总结常见的并发面试问题(总结ing......)答案整理好后会通知大家,请持续关注

来源:oschina
链接:https://my.oschina.net/u/4149877/blog/3211528
