<br />
<br />
<br />
<br />高效的管理和操作数据(数据结构)是非常重要的,java提供了对应的集合框架。<br />
<br />
<br />我是李福春,我在准备面试,今天的问题是:<br />
<br />Vector,ArrayList,LinkedList有什么区别?<br />
<br />这3个货都是List的直接子类或者间接子类,实现的是顺序集合,都提供了add,delete,index,遍历等操作。<br />
<br />区别是:<br />
<br />Vector是线程安全的,性能略差,自动扩容按照1倍扩容,适合按照顺序检索的场景;<br />ArrayLIst是非线程安全的,性能高,扩容基数0.5, 适合按照顺序检索的场景;<br />LinkedList是双向链表,是非线程安全的,性能高,不存在扩容,适合增加,删除的场景<br />
<br />
<br />
<br />
<br />
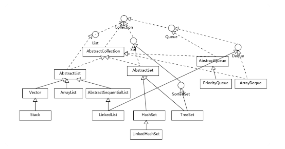
Java的集合体系
<br />
<br />
<br />
<br />Map没有继承Collection,不归纳如集合体系;<br />
<br />一些集合的实现是依赖于map来实现的;<br />
<br />比如TreeSet, 底层是 TreeMap , 只使用了key; 它是有序的,查询时间复杂度是常数级别,增加,删除,包含操作时间复杂度是log(n)<br />
<br />HashSet底层实现是HashMap , 它是无顺序的,增删包含操作是常数级别的时间复杂度,但是不宜设置过大的容量;<br />
<br />以上的集合除了Vector都是线程非安全的。<br />
<br />
<br />
<br />
<br />
<br />
集合的算法
<br /> <br />主要说默认的排序算法,Arrays.sort(T[])<br />当传入原始类型,使用的是双轴快速排序;<br />当传入对象类型,使用的是归并和二分插入综合的排序;<br /> <br /> <br />java8提供了stream,集合也支持并行排序。可以充分发挥多核心的计算能力。<br /> <br /> <br />
Java8对集合的改进
<br /> <br />基于接口的defalut方法,扩展了现有集合,可以轻松的Stream化;<br /> <br /> <br />
小结
<br /> <br />本篇先说明了ArrayList,LinkedList,Vector的相同点,再从线程安全,底层结构,扩容,性能,适用场景做了区别对比。<br /> <br />在扩展回顾了java的Collection体系包含的容器,特别之处了TreeSet,HashSet的底层实现马甲。<br /> <br />在简单说了一下集合的默认排序算法和并行排序算法,以及集合在java8中的Stream化。<br /> <br /> <br /> <br />

原创不易,转载请注明出处。
来源:oschina
链接:https://my.oschina.net/carterspring/blog/3211177
