练习以《通过游戏编程实战教新手学C++编程》书上代码做为程序流程图分析源代码。
Counter程序简介
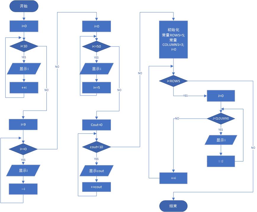
counter程序向前、向后以及每次隔5进行计数,最后绘出一个简单的坐标网格。
counter程序流程图:

counter程序代码如下:
1 #include <iostream>
2
3 using namespace std;
4
5 int main()
6 {
7 cout << "Counting forward:\n";
8 for (int i = 0; i < 10; ++i)
9 {
10 cout << i << " ";
11 }
12
13 cout << "\n\nCounting backward:\n";
14 for (int i = 9; i >= 0; --i)
15 {
16 cout << i << " ";
17 }
18
19 cout << "\n\nCounting by fives:\n";
20 for (int i = 0; i <= 50; i += 5)
21 {
22 cout << i << " ";
23 }
24
25 cout << "\n\nCounting with null statements:\n";
26 int count = 0;
27 for ( ; count < 10; )
28 {
29 cout << count << " ";
30 ++count;
31 }
32
33 cout << "\n\nCounting with nested for loops:\n";
34 const int ROWS = 5;
35 const int COLUMNS = 3;
36 for (int i = 0; i < ROWS; ++i)
37 {
38 for (int j = 0; j < COLUMNS; ++j)
39 {
40 cout << i << "," << j << " ";
41 }
42
43 cout << endl;
44 }
45
46 return 0;
47 }
程序运行结果如图:
来源:https://www.cnblogs.com/99-9/p/12547149.html