首先来看看OSI的七层模型:

我们需要知道TCP工作在网络OSI的七层模型中的第四层——Transport层,IP在第三层——Network层,ARP(是根据IP地址获取物理地址的一个TCP/IP协议)在第二层——Data Link层;在第二层上的数据,我们把它叫Frame,在第三层上的数据叫Packet,第四层的数据叫Segment。 同时,我们需要简单的知道,数据从应用层发下来,会在每一层都会加上头部信息,进行封装,然后再发送到数据接收端。这个基本的流程你需要知道,就是每个数据都会经过数据的封装和解封装的过程。
在OSI七层模型中,每一层的作用和对应的协议如下:

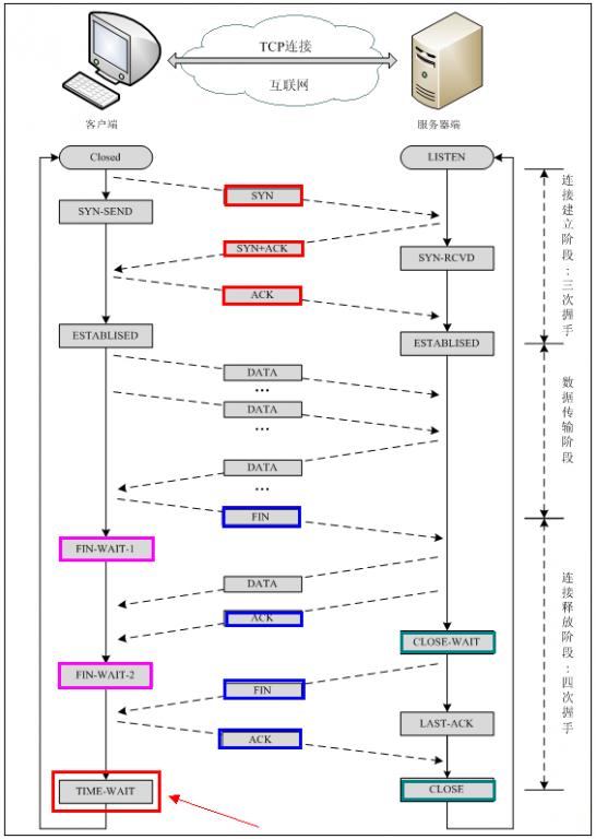
TCP连接的建立(三次握手)
客户端发送(主动)一个SYN给服务端(相当于告诉服务端,我要打开连接了,你注意一下)。客户端的状态变化:CLOSED–> SYN_SENT,服务端状态变化:CLOSED–>LISTEN;
服务端收到SYN报文,发送SYN+ACK两个报文给客户端,其中ACK报文是对客户端发来的SYN报文的确认(相当于告诉客户端,我收到你的连接请求了)。而这里的SYN报文则是服务端主动给客户端发送的请求连接报文(相当于告诉客户端,我要和你建立连接了,你注意一下)。服务端的状态变化:LISTEN–>SYN RECEIVED,客户端的状态无变化
客户端收到服务端的SYN+ACK报文,就知道服务端同意自己的连接请求。接着处理SYN报文,就知道服务端要与自己建立连接,于是发送一个ACK报文(相当于告诉服务端,我同意了你的连接请求,让我们愉快的玩耍吧)。服务端收到客户端的ACK报文后,双方的连接就建立起来了。客户端的状态变化:SYN_SENT–>ESTABLISHED;服务端的状态变化:SYN RECEIVED–>ESTABLISHED
TCP连接的释放(四次挥手):
1> 客户端操作结束后,发送FIN报文给服务端(相当于告诉服务端,我要断开连接了)。服务端状态变化:ESTABLISHED–>CLOSE_WAIT,客户端的状态变化:ESTABLISHED–>FIN_WAIT_1;
2> 服务端收到客户端的FIN报文后,知道客户端要断开连接了,发送一个ACK报文(注意:服务端并没有发送FIN报文,表示服务端还没有准备好断开连接。相当于告诉客户端,我知道了,但是我的数据还没有处理完毕,你再等等呗);
3> 客户端收到ACK 报文后,知道服务端收到了自己的断开连接的请求。但是服务端还没有准备断开,那就等呗。客户端的状态变化:FIN_WAIT_1–>FIN_WAIT_2;
4> 服务端传送完毕之后,给客户端发送一个FIN报文(相当于告诉客户端,我也传送数据完毕,准备断开连接了,状态由CLOSE_WAIT–>LAST_ACK),客户端收到FIN报文后,发送一个ACK报文(好了,我知道了。但是客户端担心服务端收不到自己的ACK报文,所以就启动一个计时器,状态由FIN_WAIT_2–>TIME_WAIT),等待的时候是2MSL(也就是2倍最长报文生存时间)。如果超过这个时间,服务器没有发送重传ACK报文的请求,就认为服务端已经收到了自己ACK报文,所以就关闭自己的连接,状态由TIME_WAIT–>CLOSED。服务端如果收到了ACK报文,那么就断开自己的连接。状态由LAST_ACK–>CLOSED。如果ACK报文发生了丢失,就发送一个重传请求,客户端就会重新发送一个ACK报文,并重置计时器。

【问题1】为什么连接的时候是三次握手,关闭的时候却是四次握手?
ans:因为当Server端收到Client端的SYN连接请求报文后,可以直接发送SYN+ACK报文。其中ACK报文是用来应答的,SYN报文是用来同步的。但是关闭连接时,当Server端收到FIN报文时,很可能并不会立即关闭SOCKET,所以只能先回复一个ACK报文,告诉Client端,"你发的FIN报文我收到了"。只有等到我Server端所有的报文都发送完了,我才能发送FIN报文,因此不能一起发送。故需要四步握手。
【问题2】为什么TIME_WAIT状态需要经过2MSL(最大报文段生存时间)才能返回到CLOSE状态?
ans:正常情况下,四个报文都发送完毕,我们可以直接进入CLOSE状态了,但是我们必须假象网络是不可靠的,有可以最后一个ACK丢失。所以TIME_WAIT状态就是用来重发可能丢失的ACK报文。
【问题3】既然总结了TCP的三次握手,那为什么非要三次呢?怎么觉得两次就可以完成了。那TCP为什么非要进行三次连接呢?
ans:在谢希仁的《计算机网络》中是这样说的:为了防止已失效的连接请求报文段突然又传送到了服务端,因而产生错误。在书中同时举了一个例子,如下:“已失效的连接请求报文段”的产生在这样一种情况下:client发出的第一个连接请求报文段并没有丢失,而是在某个网络结点长时间的滞留了,以致延误到连接释放以后的某个时间才到达server。本来这是一个早已失效的报文段。但server收到此失效的连接请求报文段后,就误认为是client再次发出的一个新的连接请求。于是就向client发出确认报文段,同意建立连接。假设不采用“三次握手”,那么只要server发出确认,新的连接就建立了。由于现在client并没有发出建立连接的请求,因此不会理睬server的确认,也不会向server发送数据。但server却以为新的运输连接已经建立,并一直等待client发来数据。这样,server的很多资源就白白浪费掉了。采用“三次握手”的办法可以防止上述现象发生。例如刚才那种情况,client不会向server的确认发出确认。server由于收不到确认,就知道client并没有要求建立连接。”
【问题4】为要四次分手?
TCP协议是一种面向连接的、可靠的、基于字节流的运输层通信协议。TCP是全双工模式,这就意味着,当主机1发出FIN报文段时,只是表示主机1已经没有数据要发送了,主机1告诉主机2,它的数据已经全部发送完毕了;但是,这个时候主机1还是可以接受来自主机2的数据;当主机2返回ACK报文段时,表示它已经知道主机1没有数据发送了,但是主机2还是可以发送数据到主机1的;当主机2也发送了FIN报文段时,这个时候就表示主机2也没有数据要发送了,就会告诉主机1,我也没有数据要发送了,之后彼此就会愉快的中断这次TCP连接。收到了对方的FIN报文,就发送出ACK报文,然后等待2MSL后即可回到CLOSED可用状态了。如果要正确的理解四次分手的原理,就需要了解四次分手过程中的状态变化。
来源:oschina
链接:https://my.oschina.net/u/2453047/blog/531226
