一、树结构
树是一种很特别的数据结构,树这种数据结构叫做 “树” 就是因为它 长得像一棵树 。但是这棵树画成的图长得却是一棵倒着的树,根在上,叶在下。
树是图的一种,树和图的区别就在于:树是没有环的,而图是可以有环的。
树状图是一种数据结构,它是由n(n>=1)个有限节点组成一个具有层次关系的集合。把它叫做“树”是因为它看起来像一棵倒挂的树,也就是说它是根朝上,而叶朝下的。

二、为什么要有树结构
2.1 树结构是一种天然的组织结构
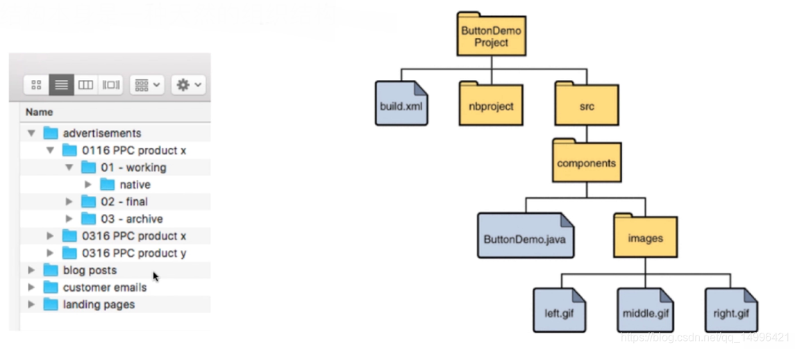
比如说电脑中的文件夹,我们需要找到一个特定的文件,需要到某个文件夹下去找这个文件,计算机的文件存储的结构来源于生活。
再比如说图书馆,我们知道图书馆里面有历史类、数理类、计算机类,我们想要找到关于java的书籍,就需要到计算机类的Java中去找到我们需要的图书
比如公司里面的层级结构:CEO、HR CTO等等,还有我们比较常见的家谱等等,都是类似于树结构

- 将数据使用树结构后,会更加的高效
三、二分搜索树
3.1 特点
- 二分搜索树是一个动态数据结构
- 二分搜索树也是一颗二叉树(也叫多叉树)
- 二分搜索树的每个节点的值都大于其左子树的所有节点的值,同时每个节点的值都小于其右子树的所有节点的值
- 存储的元素必须有可比较性, Java中的话就要求二分搜索树保存的数据类型要实现Comparable接口, 或者使用额外的比较器实现
- 每一颗子树也是二分搜索树
- 二分搜索树具有唯一根节点,同时在二叉树中最底下是它的叶子节点

二分搜索树具有唯根节点,每个节点最多有两个孩子(左边的叫左孩子,右边的叫右孩子),同时每个节点最多有一个父亲
二分搜索树天然的具有递归特性
- 每个节点的左子树也是二叉树
- 每个节点的右子树也是二叉树

二叉树不一定是满的,一个接电脑也是二叉树、空也是二叉树
四、具体代码实现
在进行相关操作之前, 先定义一个支持泛型的节点类, 用于存储二分搜索树每个节点的信息, 这个类作为二分搜索树的一个内部类, 二分搜索树的类声明以及Node节点类声明如下:
public class BST<E extends Comparable<E>> {
private class Node{
public E e;
public Node left,right;
public Node(E e){
this.e = e;
left = null;
right = null;
}
}
//节点
private Node root;
// 树容量
private int size;
public BST(){
root = null;
size = 0;
}
public int size(){
return size;
}
public boolean isEmpty(){
return size == 0;
}
}
4.1 添加元素
二分搜索树添加元素的非递归写法,和链表很像,由于二分搜索树本身的递归特性, 所以可以很方便的使用递归实现向二分搜索树中添加元素,
代码实现:
//向二分搜索树添加新的元素e
public void add(E e){
root = add(root,e);
}
//向以Node为根的二分搜索树中插入元素 E,递归算法
//返回插入新节点后二分搜索树的根
private Node add(Node node,E e){
if(node == null){
size++;
return new Node(e);
}
if(e.compareTo(node.e) < 0)
node.left = add(node.left,e);
else if(e.compareTo(node.e) > 0)
node.right = add(node.right,e);
return node;
}
4.2 查找元素
由于二分搜索树没有下标, 所以针对二分搜索树的查找操作, 我们需要定义一个 contains() 方法, 查看二分搜索树是否包含某个元素, 返回一个布尔型变量
代码实现:
//看二分是搜索树中是否包含元素e
public boolean contains(E e){
return contains(root,e);
}
//看以Node为根的二分搜索树中是否包含元素e,递归算法
private boolean contains(Node node,E e){
if(node == null)
return false;
if(e.compareTo(node.e) == 0)
return true;
else if(e.compareTo(node.e) < 0)
return contains(node.left,e);
else //e.compareTo(node.e) > 0
return contains(node.right,e);
}
4.3 遍历操作
一、 什么是遍历操作
- 遍历操作就是把所有的节点都访问一遍
- 访问的原因和业务相关
- 遍历分类
前序遍历 : 对当前节点的遍历在对左右孩子节点的遍历之前, 遍历顺序 : 当前节点->左孩子->右孩子
中序遍历 : 对当前节点的遍历在对左右孩子节点的遍历中间, 遍历顺序 : 左孩子->当前节点->右孩子
后序遍历 : 对当前节点的遍历在对左右孩子节点的遍历之后, 遍历顺序 : 左孩子->右孩子->当前节点
二、 前序遍历
//二分搜索树前序遍历
public void preOrder(){
preOrder(root);
}
//前序遍历以Node为根的二分搜索树,递归算法
private void preOrder(Node node){
if(node == null)
return;
System.out.println(node.e);
preOrder(node.left);
preOrder(node.right);
}
public void preOrderNR(){
Stack<Node> stack = new Stack<>();
stack.push(root);
while(!stack.isEmpty()){
Node cur = stack.pop();
System.out.println(cur.e);
if(cur.right != null)
stack.push(cur.right);
if(cur.left != null)
stack.push(cur.left);
}
}
三、 中序遍历
//二分搜索树的中序遍历
public void inOrder(){
inOrder(root);
}
//中序遍历以Node为根的二分搜索树,递归算法
private void inOrder(Node node){
if(node ==null)
return;
inOrder(node.left);
System.out.println(node.e);
inOrder(node.right);
}
四、 后序遍历
//二分搜索树的后序遍历
public void postOrder(){
inOrder(root);
}
public void levelOrder(){
Queue<Node> q = new LinkedList<Node>();
q.add(root);
while (!q.isEmpty()){
Node cur = q.remove();
System.out.println(cur.e);
if(cur.left != null)
q.add(cur.left);
if(cur.right != null)
q.add(cur.right);
}
}
//后序遍历以Node为根的二分搜索树,递归算法
private void postOrder(Node node){
if(node ==null)
return;
inOrder(node.left);
inOrder(node.right);
System.out.println(node.e);
}
五、 理解前中后
二分搜索树前序非递归写法


未完待续。。。
来源:CSDN
作者:牧小农
链接:https://blog.csdn.net/qq_14996421/article/details/103507439

