要了解极大似然估计,首先需要了解什么是似然函数。
比如说似然函数:
![]()
其中,x表示一个具体的数据,θ表示模型参数。
如果θ是确定的,x是变量。则这个函数是概率函数,它描述对于不同样本点x,其出现的概率是多少。
如果x是已知的,θ是变量。这个函数叫做似然函数,它描述对于不同的模型参数,出现x这个样本点的概率是多少。
最大似然估计(MIE)
假设有一个造币厂,生产某种硬币,现在我们拿到一枚这样的硬币,如果这枚硬币不是均匀的,那么这枚硬币正反面出现的概率θ各是多少?于是我们拿这枚硬币抛了10次,得到的数据是:反正正正正反正正正反。我们想求的正面概率θ是模型参数,而抛硬币模型我们可以假设是二项分布。
这时我们的实验结果是什么呢?
![]()
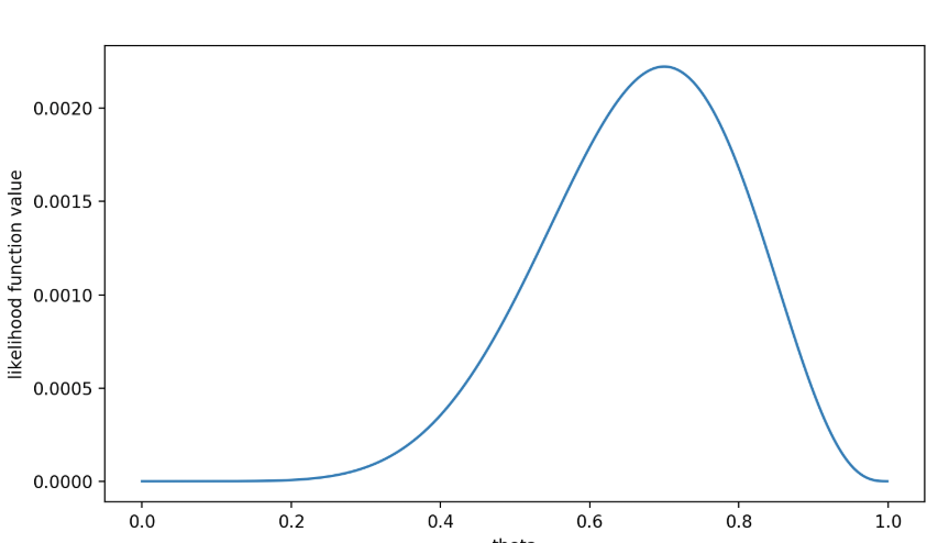
注意,这是个只关于θθ的函数。而最大似然估计,顾名思义,就是要最大化这个函数。我们可以画出f(θ)f(θ)的图像:

可以看出,在θ=0.7,似然函数取得最大值。
且慢,一些人可能会说,硬币一般都是均匀的啊! 就算你做实验发现结果是“反正正正正反正正正反”,我也不信θ=0.7。
极大似然估计提供了一种给定观察数据来评估模型参数的方法,即“模型已定,参数未知”
例子二、
假如有一个罐子,里面有黑白两种颜色的球,数目多少不知,两种颜色的比例也不知。我 们想知道罐中白球和黑球的比例,但我们不能把罐中的球全部拿出来数。现在我们可以每次任意从已经摇匀的罐中拿一个球出来,记录球的颜色,然后把拿出来的球 再放回罐中。这个过程可以重复,我们可以用记录的球的颜色来估计罐中黑白球的比例。假如在前面的一百次重复记录中,有七十次是白球,请问罐中白球所占的比例最有可能是多少?
很多人马上就有答案了:70%。而其后的理论支撑是什么呢?
我们假设罐中白球的比例是p,那么黑球的比例就是1-p。因为每抽一个球出来,在记录颜色之后,我们把抽出的球放回了罐中并摇匀,所以每次抽出来的球的颜 色服从同一独立分布。
这里我们把一次抽出来球的颜色称为一次抽样。题目中在一百次抽样中,七十次是白球的,三十次为黑球事件的概率是P(样本结果|Model)。
如果第一次抽象的结果记为x1,第二次抽样的结果记为x2....那么样本结果为(x1,x2.....,x100)。这样,我们可以得到如下表达式:
P(样本结果|Model)
= P(x1,x2,…,x100|Model)
= P(x1|Mel)P(x2|M)…P(x100|M)
= p^70(1-p)^30.
好的,我们已经有了观察样本结果出现的概率表达式了。那么我们要求的模型的参数,也就是求的式中的p。
那么我们怎么来求这个p呢?
不同的p,直接导致P(样本结果|Model)的不同。
好的,我们的p实际上是有无数多种分布的。如下:
那么求出 p^70(1-p)^30为 7.8 * 10^(-31)
p的分布也可以是如下:
那么也可以求出p^70(1-p)^30为2.95* 10^(-27)
那么问题来了,既然有无数种分布可以选择,极大似然估计应该按照什么原则去选取这个分布呢?
答:采取的方法是让这个样本结果出现的可能性最大,也就是使得p^70(1-p)^30值最大,那么我们就可以看成是p的方程,求导即可!
那么既然事情已经发生了,为什么不让这个出现的结果的可能性最大呢?这也就是最大似然估计的核心。
我们想办法让观察样本出现的概率最大,转换为数学问题就是使得:
p^70(1-p)^30最大,这太简单了,未知数只有一个p,我们令其导数为0,即可求出p为70%,与我们一开始认为的70%是一致的。其中蕴含着我们的数学思想在里面。
例子二
假设我们要统计全国人民的年均收入,首先假设这个收入服从服从正态分布,但是该分布的均值与方差未知。我们没有人力与物力去统计全国每个人的收入。我们国家有10几亿人口呢?那么岂不是没有办法了?
不不不,有了极大似然估计之后,我们可以采用嘛!我们比如选取一个城市,或者一个乡镇的人口收入,作为我们的观察样本结果。然后通过最大似然估计来获取上述假设中的正态分布的参数。
有了参数的结果后,我们就可以知道该正态分布的期望和方差了。也就是我们通过了一个小样本的采样,反过来知道了全国人民年收入的一系列重要的数学指标量!
那么我们就知道了极大似然估计的核心关键就是对于一些情况,样本太多,无法得出分布的参数值,可以采样小样本后,利用极大似然估计获取假设中分布的参数值。
来源:oschina
链接:https://my.oschina.net/u/3280685/blog/3190387