本文会从一个完整的电商系统作为切入点,带着大家看看,我们需要学些啥,我甚至还收集配套资料基本上算是麻雀虽小五脏俱全,我今天就用它开刀,一步步剖析,我会讲一下我们可能会接触的技术栈可能不全,但是够用,最后给个学习路线。
Tip:请多欣赏一会,每个点看一下,看看什么地方是你接触过的,什么技术栈是你不太熟悉的,我觉得还算是比较全的,有什么建议也可以留言给我。
不知道大家都看了一下没,现在我们就要庖丁解牛了,我从上到下依次分析。
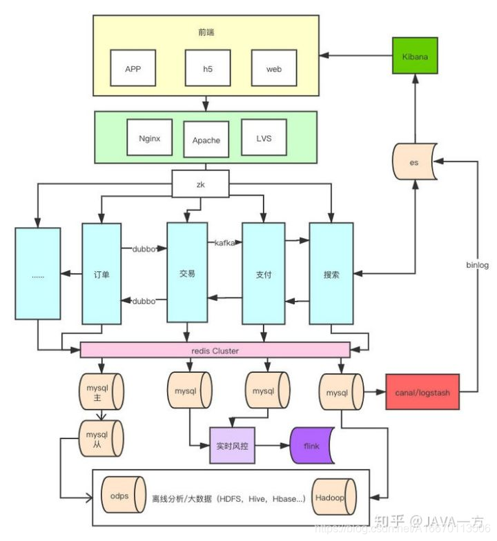
前端
你可能会会好奇,你不是讲后端学习路线嘛,为啥还有前端的部分,我只能告诉你,傻瓜,肤浅。
我们可不能闭门造车,谁告诉你后端就不学点前端了?
前端现在很多也了解后端的技术栈的,你想我们去一个网站,最先接触的,最先看到的是啥?
没错就是前端,在大学你要是找不到专门的前端同学,去做系统肯定也要自己顶一下前端的,那我觉得最基本的技术栈得熟悉和了解吧,毕竟前端和后端相互忽悠的也不少,我现在也是偶尔会开发一下我们的管理系统主要是VUE和React。
在这里我列举了我目前觉得比较简单和我们后端可以了解的技术栈,都是比较基础的。
作为一名后端了解部分前端知识还是很有必要的,在以后开发的时候,公司有前端那能帮助你前后端联调更顺畅,如果没前端你自己也能顶一下简单的页面。
HTML、CSS、JS、Ajax我觉得是必须掌握的点,看着简单其实深究或者去操作的话还是有很多东西的,其他作为扩展有兴趣可以了解,反正入门简单,只是精通很难很难。
在这一层不光有这些还有Http协议和Servlet,request、response、cookie、session这些也会伴随你整个技术生涯,理解他们对后面的你肯定有不少好处。
Tip:我这里最后删除了JSP相关的技术,我个人觉得没必要学了,很多公司除了老项目之外,新项目都不会使用那些技术了。
前端在我看来比后端难,技术迭代比较快,知识好像也没特定的体系,所以面试大厂的前端很多朋友都说难,不是技术多难,而是知识多且复杂,找不到一个完整的体系,相比之下后端明朗很多,我后面就开始讲后端了。
网关层:
互联网发展到现在,涌现了很多互联网公司,技术更新迭代了很多个版本,从早期的单机时代,到现在超大规模的互联网时代,几亿人参与的春运,几千亿成交规模的双十一,无数互联网前辈的造就了现在互联网的辉煌。
微服务,分布式,负载均衡等我们经常提到的这些名词都是这些技术在场景背后支撑。
单机顶不住,我们就多找点服务器,但是怎么将流量均匀的打到这些服务器上呢?
负载均衡,LVS
我们机器都是IP访问的,那怎么通过我们申请的域名去请求到服务器呢?
DNS
大家刷的抖音,B站,快手等等视频服务商,是怎么保证同时为全国的用户提供快速的体验?
CDN
我们这么多系统和服务,还有这么多中间件的调度怎么去管理调度等等?
zk
这么多的服务器,怎么对外统一访问呢,就可能需要知道反向代理的服务器。
Nginx

这一层做了反向负载、服务路由、服务治理、流量管理、安全隔离、服务容错等等都做了,大家公司的内外网隔离也是这一层做的。
我之前还接触过一些比较有意思的项目,所有对外的接口都是加密的,几十个服务会经过网关解密,找到真的路由再去请求。
这一层的知识点其实也不少,你往后面学会发现分布式事务,分布式锁,还有很多中间件都离不开zk这一层,我们继续往下看。
服务层:
这一层有点东西了,算是整个框架的核心,如果你跟我帅丙一样以后都是从事后端开发的话,我们基本上整个技术生涯,大部分时间都在跟这一层的技术栈打交道了,各种琳琅满目的中间件,计算机基础知识,Linux操作,算法数据结构,架构框架,研发工具等等。
我想在看这个文章的各位,计算机基础肯定都是学过的吧,如果大学的时候没好好学,我觉得还是有必要再看看的。
为什么我们网页能保证安全可靠的传输,你可能会了解到HTTP,TCP协议,什么三次握手,四次挥手。
还有进程、线程、协程,什么内存屏障,指令乱序,分支预测,CPU亲和性等等,在之后的编程生涯,如果你能掌握这些东西,会让你在遇到很多问题的时候瞬间get到点,而不是像个无头苍蝇一样乱撞(然而丙丙还做得不够)。
了解这些计算机知识后,你就需要接触编程语言了,大学的C语言基础会让你学什么语言入门都会快点,我选择了面向对象的JAVA,但是也不知道为啥现在还没对象。
JAVA的基础也一样重要,面向对象(包括类、对象、方法、继承、封装、抽象、 多态、消息解析等),常见API,数据结构,集合框架,设计模式(包括创建型、结构型、行为型),多线程和并发,I/O流,Stream,网络编程你都需要了解。
代码会写了,你就要开始学习一些能帮助你把系统变得更加规范的框架,SSM可以会让你的开发更加便捷,结构层次更加分明。
写代码的时候你会发现你大学用的Eclipse在公司看不到了,你跟大家一样去用了IDEA,第一天这是什么玩意,一周后,真香,但是这玩意收费有点贵,那免费的VSCode真的就是不错的选择了。
代码写的时候你会接触代码的仓库管理工具maven、Gradle,提交代码的时候会去写项目版本管理工具Git。
代码提交之后,发布之后你会发现很多东西需要自己去服务器亲自排查,那Linux的知识点就可以在里面灵活运用了,查看进程,查看文件,各种Vim操作等等。
系统的优化很多地方没优化的空间了,你可能会尝试从算法,或者优化数据结构去优化,你看到了HashMap的源码,想去了解红黑树,然后在算法网上看到了二叉树搜索树和各种常见的算法问题,刷多了,你也能总结出精华所在,什么贪心,分治,动态规划等。
这么多个服务,你发现HTTP请求已经开始有点不满足你的需求了,你想开发更便捷,像访问本地服务一样访问远程服务,所以我们去了解了Dubbo,Spring cloud。
了解Dubbo的过程中,你发现了RPC的精华所在,所以你去接触到了高性能的NIO框架,Netty。
代码写好了,服务也能通信了,但是你发现你的代码链路好长,都耦合在一起了,所以你接触了消息队列,这种异步的处理方式,真香。
他还可以帮你在突发流量的时候用队列做缓冲,但是你发现分布式的情况,事务就不好管理了,你就了解到了分布式事务,什么两段式,三段式,TCC,XA,阿里云的全局事务服务GTS等等。
分布式事务的时候你会想去了解RocketMQ,因为他自带了分布式事务的解决方案,大数据的场景你又看到了Kafka。
我上面提到过zk,像Dubbo、Kafka等中间件都是用它做注册中心的,所以很多技术栈最后都组成了一个知识体系,你先了解了体系中的每一员,你才能把它们联系起来。

服务的交互都从进程内通信变成了远程通信,所以性能必然会受到一些影响。
此外由于很多不确定性的因素,例如网络拥塞、Server 端服务器宕机、挖掘机铲断机房光纤等等,需要许多额外的功能和措施才能保证微服务流畅稳定的工作。
Spring Cloud 中就有 Hystrix 熔断器、Ribbon客户端负载均衡器、Eureka注册中心等等都是用来解决这些问题的微服务组件。
你感觉学习得差不多了,你发现各大论坛博客出现了一些前沿技术,比如容器化,你可能就会去了解容器化的知识,像**Docker,Kubernetes(K8s)**等。
微服务之所以能够快速发展,很重要的一个原因就是:容器化技术的发展和容器管理系统的成熟。
这一层的东西呢其实远远不止这些的,我不过多赘述,写多了像个劝退师一样,但是大家也不用慌,大部分的技术都是慢慢接触了,工作中慢慢去了解,去深入的。
好啦我们继续沿着图往下看,那再往下是啥呢?
数据层:
数据库可能是整个系统中最值钱的部分了,在我码文字的前一天,刚好发生了微盟程序员删库跑路的操作,删库跑路其实是我们在网上最常用的笑话,没想到还是照进了现实
这里也提一点点吧,36小时的故障,其实在互联网公司应该是个笑话了吧,权限控制没做好类似rm -rf 、fdisk、drop等等这样的高危命令是可以实时拦截掉的,备份,全量备份,增量备份,延迟备份,异地容灾全部都考虑一下应该也不至于这样,一家上市公司还是有点点不应该。

数据库基本的事务隔离级别,索引,SQL,主被同步,读写分离等都可能是你学的时候要了解到的。
上面我们提到了安全,不要把鸡蛋放一个篮子的道理大家应该都知道,那分库的意义就很明显了,然后你会发现时间久了表的数据大了,就会想到去接触分表,什么TDDL、Sharding-JDBC、DRDS这些插件都会接触到。
你发现流量大的时候,或者热点数据打到数据库还是有点顶不住,压力太大了,那非关系型数据库就进场了,Redis当然是首选,但是MongoDB、memcache也有各自的应用场景。
Redis使用后,真香,真快,但是你会开始担心最开始提到的安全问题,这玩意快是因为在内存中操作,那断点了数据丢了怎么办?你就开始阅读官方文档,了解RDB,AOF这些持久化机制,线上用的时候还会遇到缓存雪崩击穿、穿透等等问题。
单机不满足你就用了,他的集群模式,用了集群可能也担心集群的健康状态,所以就得去了解哨兵,他的主从同步,时间久了Key多了,就得了解内存淘汰机制……
他的大容量存储有问题,你可能需要去了解Pika….

其实远远没完,每个的点我都点到为止,但是其实要深究每个点都要学很久,我们接着往下看。
实时/离线/大数据
等你把几种关系型非关系型数据库的知识点,整理清楚后,你会发现数据还是大啊,而且数据的场景越来越多多样化了,那大数据的各种中间件你就得了解了。
你会发现很多场景,不需要实时的数据,比如你查你的支付宝去年的,上个月的账单,这些都是不会变化的数据,没必要实时,那你可能会接触像ODPS这样的中间件去做数据的离线分析。
然后你可能会接触Hadoop系列相关的东西,比如于Hadoop(HDFS)的一个数据仓库工具Hive,是建立在 Hadoop 文件系统之上的分布式面向列的数据库HBase 。
写多的场景,适合做一些简单查询,用他们又有点大材小用,那Cassandra就再合适不过了。
离线的数据分析没办法满足一些实时的常见,类似风控,那Flink你也得略知一二,他的窗口思想还是很有意思。
数据接触完了,计算引擎Spark你是不是也不能放过……

搜索引擎:
传统关系型数据库和NoSQL非关系型数据都没办法解决一些问题,比如我们在百度,淘宝搜索东西的时候,往往都是几个关键字在一起一起搜索东西的,在数据库除非把几次的结果做交集,不然很难去实现。
那全文检索引擎就诞生了,解决了搜索的问题,你得思考怎么把数据库的东西实时同步到ES中去,那你可能会思考到logstash去定时跑脚本同步,又或者去接触伪装成一台MySQL从服务的Canal,他会去订阅MySQL主服务的binlog,然后自己解析了去操作Es中的数据。
这些都搞定了,那可视化的后台查询又怎么解决呢?Kibana,他他是一个可视化的平台,甚至对Es集群的健康管理都做了可视化,很多公司的日志查询系统都是用它做的。
学习路线
看到这里是不是发现,本文只是一直在介绍每个层级的技术栈,并没说到具体的一个路线,是因为我想让大家先有个认知,我下面会用脑图的方式汇总一下吧。(需要资料的,看我主页,或者私信回复【路线】好了)
热门框架源码

分布式架构

微服务架构

性能优化

多线程并发编程

工程化

电商项目实战

如果你想去一家不错的公司,但是目前的硬实力又不到,我觉得还是有必要去努力一下的,技术能力的高低能决定你走多远,平台的高低,能决定你的高度。
如果你通过努力成功进入到了心仪的公司,一定不要懈怠放松,职场成长和新技术学习一样,不进则退。
来源:oschina
链接:https://my.oschina.net/u/4440046/blog/3189065