JAVA体系结构分为四个独立但相关的技术
- java程序设计语言
- java class文件格式
- java api
- jvm
从程序的基础helloworld,我们就体验了这四种技术.
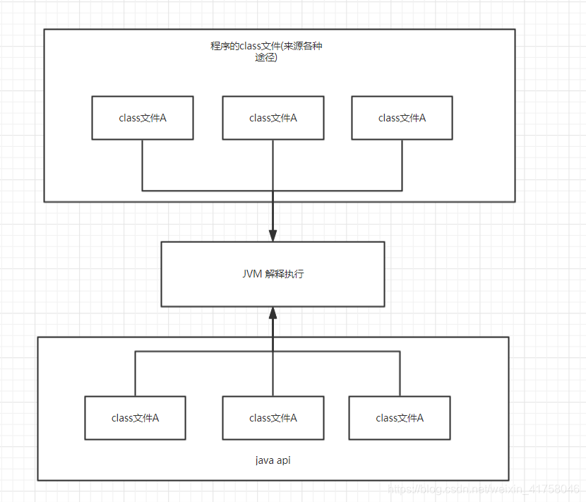
首先我们用java语言编写程序,然后javac将.java源程序编译成.class的字节码文件,然后我们调用java api在jvm上解释执行我们的程序。
其中java api 和 jvm组合成了一个平台。任何规范的class文件都可以在这个平台上运行。这个平台叫做java运行时系统或环境(也叫java平台)。java程序可以运行在不同的操作系统上,这是因为java平台可以通过软件来实现。由此导出那句经典的话 “Compile once , run everywhere!”
不难看出,java体系核心就是jvm。


如果能了解上面的这些大概对java体系有了一个最基础的认识。
还是那句话 “Compile once , run everywhere!”
本系列主要是我本人对JVM这本书的知识点加上个人的理解整理出来,不好的地方还请道友海涵。
来源:CSDN
作者:奋斗的胖子——秋平
链接:https://blog.csdn.net/weixin_41758046/article/details/104532921