29、B-树的插入、查找、删除

吃可爱长大的小学妹 提交于 2020-03-03 10:16:30

 前面讨论的查找都是内查询算法,被查询的数据都在内存。当查询的数据放在外存,用平衡二叉树作磁盘文件的索引组织时,若以结点为内外存交换的单位,则找到需要的关键字之前,平均要进行lgn次磁盘读操作,而磁盘、光盘的读写时间要比随机存取的内存代价大得多。其二,外存的存取是以“页”为单位的,一页的大小通常是1024字节或2048字节。

 针对上述特点,1972年R.Bayer和E.M.Cright提出了一种B-树的多路平衡查找树,以适合磁盘等直接存取设备上组织动态查找表。B-树上算法的执行时间主要由读、写磁盘的次数来决定,故一次I/O操作应读写尽可能多的信息。因此B-树的结点规模一般以一个磁盘页为单位。一个结点包含的关键字及其孩子个数取决于磁盘页的大小。

一、基本概念

B-树又称为多路平衡查找树。

         一棵度为m的B-树称为m阶B_树。一个结点有k个孩子时,必有k-1个关键字才能将子树中所有关键字划分为k个子集。B-树中所有结点的孩子结点最大值称为B-树的阶,通常用m表示。从查找效率考虑,一般要求m≥3。一棵m阶的B-树或者是一棵空树,或者是满足下列要求的m叉树:

(1)根结点或者为叶子,或者至少有两棵子树,至多有m棵子树。

(2)除根结点外,所有非终端结点至少有ceil(m/2)棵子树,至多有m棵子树。

(3)所有叶子结点都在树的同一层上。

(4)每个结点的结构为:

       (n,A0,K1,A1,K2,A2,…  ,Kn,An)

其中,Ki(1≤i≤n)为关键字,且Ki<Ki+1(1≤i≤n-1)。

        Ai(0≤i≤n)为指向子树根结点的指针。且Ai所指子树所有结点中的关键字均小于Ki+1。An所指子树中所有结点的关键字均大于Kn。

n为结点中关键字的个数,满足ceil(m/2)-1≤n≤m-1。

        比如,一棵3阶B-树,m=3。它满足:  

(1)每个结点的孩子个数小于等于3。  

(2)除根结点外,其他结点至少有=2个孩子。  

(3)根结点有两个孩子结点。  

(4)除根结点外的所有结点的n大于等于=1,小于等于2。  

(5)所有叶结点都在同一层上。
   

二、B-树查找的算法思想

1、B-树的查找

B-树的查找过程:根据给定值查找结点和在结点的关键字中进行查找交叉进行。首先从根结点开始重复如下过程:

       若比结点的第一个关键字小,则查找在该结点第一个指针指向的结点进行;若等于结点中某个关键字,则查找成功;若在两个关键字之间,则查找在它们之间的指针指向的结点进行;若比该结点所有关键字大,则查找在该结点最后一个指针指向的结点进行;若查找已经到达某个叶结点,则说明给定值对应的数据记录不存在,查找失败。

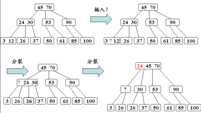
2.  B-树的插入

插入的过程分两步完成:

   (1)利用前述的B-树的查找算法查找关键字的插入位置。若找到,则说明该关键字已经存在,直接返回。否则查找操作必失败于某个最低层的非终端结点上。

   (2)判断该结点是否还有空位置。即判断该结点的关键字总数是否满足n<=m-1。若满足,则说明该结点还有空位置,直接把关键字k插入到该结点的合适位置上。若不满足,说明该结点己没有空位置,需要把结点分裂成两个。

分裂的方法是:生成一新结点。把原结点上的关键字和k按升序排序后,从中间位置把关键字(不包括中间位置的关键字)分成两部分。左部分所含关键字放在旧结点中,右部分所含关键字放在新结点中,中间位置的关键字连同新结点的存储位置插入到父结点中。如果父结点的关键字个数也超过(m-1),则要再分裂,再往上插。直至这个过程传到根结点为止。


3、B-树的删除

在B-树上删除关键字k的过程分两步完成:

   (1)利用前述的B-树的查找算法找出该关键字所在的结点。然后根据 k所在结点是否为叶子结点有不同的处理方法。

   (2)若该结点为非叶结点,且被删关键字为该结点中第i个关键字key[i],则可从指针son[i]所指的子树中找出最小关键字Y,代替key[i]的位置,然后在叶结点中删去Y。

因此,把在非叶结点删除关键字k的问题就变成了删除叶子结点中的关键字的问题了。

在B-树叶结点上删除一个关键字的方法是

首先将要删除的关键字k直接从该叶子结点中删除。然后根据不同情况分别作相应的处理,共有三种可能情况:

(1)如果被删关键字所在结点的原关键字个数n>=ceil(m/2),说明删去该关键字后该结点仍满足B-树的定义。这种情况最为简单,只需从该结点中直接删去关键字即可。

(2)如果被删关键字所在结点的关键字个数n等于ceil(m/2)-1,说明删去该关键字后该结点将不满足B-树的定义,需要调整。

调整过程为:如果其左右兄弟结点中有“多余”的关键字,即与该结点相邻的右(左)兄弟结点中的关键字数目大于ceil(m/2)-1。则可将右(左)兄弟结点中最小(大)关键字上移至双亲结点。而将双亲结点中小(大)于该上移关键字的关键字下移至被删关键字所在结点中。

(3)如果左右兄弟结点中没有“多余”的关键字,即与该结点相邻的右(左)兄弟结点中的关键字数目均等于ceil(m/2)-1。这种情况比较复杂。需把要删除关键字的结点与其左(或右)兄弟结点以及双亲结点中分割二者的关键字合并成一个结点,即在删除关键字后,该结点中剩余的关键字加指针,加上双亲结点中的关键字Ki一起,合并到Ai(是双亲结点指向该删除关键字结点的左(右)兄弟结点的指针)所指的兄弟结点中去。如果因此使双亲结点中关键字个数小于ceil(m/2)-1,则对此双亲结点做同样处理。以致于可能直到对根结点做这样的处理而使整个树减少一层。

总之,设所删关键字为非终端结点中的Ki,则可以指针Ai所指子树中的最小关键字Y代替Ki,然后在相应结点中删除Y。对任意关键字的删除都可以转化为对最下层关键字的删除。

如图示:

a、被删关键字Ki所在结点的关键字数目不小于ceil(m/2),则只需从结点中删除Ki和相应指针Ai,树的其它部分不变。

b、被删关键字Ki所在结点的关键字数目等于ceil(m/2)-1,则需调整。调整过程如上面所述。

c、被删关键字Ki所在结点和其相邻兄弟结点中的的关键字数目均等于ceil(m/2)-1,假设该结点有右兄弟,且其右兄弟结点地址由其双亲结点指针Ai所指。则在删除关键字之后,它所在结点的剩余关键字和指针,加上双亲结点中的关键字Ki一起,合并到Ai所指兄弟结点中(若无右兄弟,则合并到左兄弟结点中)。如果因此使双亲结点中的关键字数目少于ceil(m/2)-1,则依次类推。

三、B-树的C语言描述

1、存储结构

2、插入

3、查找

四、B-树的C语言实现

#include "stdio.h"
#include "stdlib.h"
#include "math.h"
#define OK 1
#define ERROR -1
#define m 3 //3阶树
#define N 16 //数据元素个数
#define MAX 5 //字符串最大长度+1
typedef int KeyType;
struct Others  //记录的其它部分
{
char info[MAX];
};
struct Record
{
KeyType key; //关键字
Others others; //其它部分
};
typedef struct BTNode
{
int keynum; //结点中关键字个数
BTNode *parent;//指向双亲节点
   struct Node  //结点向量类型
   {
   KeyType key; //关键字向量
   BTNode *ptr;//子树指针向量
   Record *recptr; //记录向量指针
   }node[m+1]; //key,recptr的0号单元未用
}BTNode,*BTree;
struct Result //B树的查找结果类型 
{
BTNode *pt; //指向找到的结点
int i; //在节点中关键字序号,1...m
int tag; //1表示查找成功,0表示查找失败。
};

int InitDSTable(BTree &DT)
{
DT=NULL;
return OK;
}//InitDSTable

void DestroyDSTable(BTree &DT)
{
int i;
if(DT) //非空树
    {
     for(i=0;i<=DT->keynum;i++)
         DestroyDSTable(DT->node[i].ptr);
     free(DT);
     DT=NULL;
    }//if
}//DestroyDSTable

int Search(BTree p,KeyType K)
{//在p->node[1...keytype].key中查找i,使得p->node[i].key<=K<
    //p->node[i+1].key
    int i=0,j;
    for(j=1;j<=p->keynum;j++)
        if(p->node[j].key<=K)
            i=j;
    return i;
}//Search

void Insert(BTree &q,int i,Record *r,BTree ap)
{//将r->key、r和ap分别插入到q->key[i+1]、
    //q->recptr[              i+1]和q->ptr[i+1]中
    int j;
    for(j=q->keynum;j>i;j--) //空出q->node[i+1]
     q->node[j+1]=q->node[j];
    q->node[i+1].key=r->key;
    q->node[i+1].ptr=ap; //前加入的结点,还没有儿子结点
    q->node[i+1].recptr=r;
    q->keynum++;
}//Insert

void NewRoot(BTree &T,Record *r,BTree ap)
{// 生成含信息(T,r,ap)的新的根结点*T,原T和ap为子树指针
BTree p;
p=(BTree)malloc(sizeof(BTNode));
p->node[0].ptr=T;
T=p;
if(T->node[0].ptr)
    T->node[0].ptr->parent=T;
T->parent=NULL;
T->keynum=1;
T->node[1].key=r->key;
T->node[1].recptr=r;
T->node[1].ptr=ap;
if(T->node[1].ptr)
    T->node[1].ptr->parent=T;
}//NewRoot

void split(BTree &q,BTree &ap)
{// 将结点q分裂成两个结点,前一半保留,后一半移入新生结点ap
int i,s=(m+1)/2;
ap=(BTree)malloc(sizeof(BTNode));//生成新结点ap
ap->node[0].ptr=q->node[s].ptr;//原来结点中间位置关键字相应指针指向的子树放到
                               //新生成结点的0棵子树中去
for(i=s+1;i<=m;i++) //后一半移入ap
   {
   ap->node[i-s]=q->node[i];
   if(ap->node[i-s].ptr)
       ap->node[i-s].ptr->parent=ap;
   }//for
   ap->keynum=m-s;
   ap->parent=q->parent;
   q->keynum=s-1; // q的前一半保留,修改keynum
}//split

void InsertBTree(BTree &T,Record *r,BTree q,int i)
{//在m阶B树T上结点*q的key[i]与key[i+1]之间插入关键字K的指针r。若引起
   // 结点过大,则沿双亲链进行必要的结点分裂调整,使T仍是m阶B树。
BTree ap=NULL;
int finished=false;
int s;
Record *rx;
rx=r;
while(q&&!finished)
   {
    Insert(q,i,rx,ap);//将r->key、r和ap分别插入到q->key[i+1]、
                      //q->recptr[i+1]和q->ptr[i+1]中
    if(q->keynum<m)
        finished=true;
    else
      {//分裂结点*q
      s=(m+1)/2;
      rx=q->node[s].recptr;
      split(q,ap);//将q->key[s+1..m],q->ptr[s..m]和q->recptr[s+1..m]
                  //移入新结点*ap
      q=q->parent;
      if(q)
          i=Search(q,rx->key);//在双亲结点*q中查找rx->key的插入位置
      }//else
   }//while
if(!finished) //T是空树(参数q初值为NULL)或根结点已分裂为
              //结点*q和*ap
NewRoot(T,rx,ap);    
}//InsertBTree

Result SearchBTree(BTree T,KeyType K)
{// 在m阶B树T上查找关键字K,返回结果(pt,i,tag)。若查找成功,则特征值
// tag=1,指针pt所指结点中第i个关键字等于K;否则特征值tag=0,等于K的
// 关键字应插入在指针Pt所指结点中第i和第i+1个关键字之间。
BTree p=T,q=NULL; //初始化,p指向待查结点,q指向p的双亲
int found=false;
int i=0;
Result r;
while(p&&!found)
   {
   i=Search(p,K);//p->node[i].key≤K<p->node[i+1].key
   if(i>0&&p->node[i].key==K)
       found=true;
   else 
     {
     q=p;
     p=p->node[i].ptr;//在子树中继续查找
     }//else
    }//while
   r.i=i;
   if(found)
     {
      r.pt=p;
      r.tag=1;
     }//if
   else 
      {
       r.pt=q;
       r.tag=0;
      }//else
    return r;
}//SearchBTree

void print(BTNode c,int i) // TraverseDSTable()调用的函数
 {
   printf("(%d,%s)",c.node[i].key,c.node[i].recptr->others.info);
 }//print
void TraverseDSTable(BTree DT,void(*Visit)(BTNode,int))
{// 初始条件: 动态查找表DT存在,Visit是对结点操作的应用函数
// 操作结果: 按关键字的顺序对DT的每个结点调用函数Visit()一次且至多一次
int i;
if(DT) //非空树
    {
      if(DT->node[0].ptr) // 有第0棵子树
         TraverseDSTable(DT->node[0].ptr,Visit);
      for(i=1;i<=DT->keynum;i++)
        {
         Visit(*DT,i);
         if(DT->node[i].ptr) // 有第i棵子树
         TraverseDSTable(DT->node[i].ptr,Visit);
        }//for
    }//if
}//TraverseDSTable

void InputBR(BTree &t,Record r[])
{
Result s;    
for(int i=0;i<N;i++)
   {
     s=SearchBTree(t,r[i].key);
     if(!s.tag)
       InsertBTree(t,&r[i],s.pt,s.i);
   }
}//InputBR
void UserSearch(BTree t)
{
int i;
Result s;
printf("\n请输入待查找记录的关键字: ");
scanf("%d",&i);
s=SearchBTree(t,i);
if(s.tag)
print(*(s.pt),s.i);
else
printf("没找到");
printf("\n");
}//UserSearch
void DeleteIt(BTree t,BTNode *dnode,int id)
{
if(dnode->keynum>=ceil(m/2))
   {
    dnode->keynum--;
    dnode->node[id].ptr=NULL;
   }//if被删关键字Ki所在结点的关键字数目不小于ceil(m/2),则只需从结点中删除Ki和相应指针Ai,树的其它部分不变。
else if((dnode->keynum==(ceil(m/2)-1))&&((id+1)<(m-1))&&dnode->parent->node[id+1].ptr->keynum>(ceil(m/2)-1))
   {
    for(int i=1;i<m&&dnode->parent->node[i].key < dnode->parent->node[id+1].ptr->node[1].key;i++)
        dnode->node[i].key=dnode->parent->node[i].key;
    dnode->parent->node[1].key=dnode->parent->node[id+1].ptr->node[1].key;
    (dnode->parent->node[id+1].ptr->keynum)--;
   }//else if 被删关键字Ki所在结点的关键字数目等于ceil(m/2)-1,则需调整。本次为与右兄弟调整
else if((dnode->keynum==(ceil(m/2)-1))&&((id-1)>0    )&&dnode->parent->node[id-1].ptr->keynum>(ceil(m/2)-1))
   {
    for(int i=1;i<m&&dnode->parent->node[i].key > dnode->parent->node[id-1].ptr->node[dnode->parent->node[id-1].ptr->keynum].key;i++)
        dnode->node[i].key=dnode->parent->node[i].key;
    dnode->parent->node[1].key=dnode->parent->node[id-1].ptr->node[dnode->parent->node[id-1].ptr->keynum].key;
    (dnode->parent->node[id-1].ptr->keynum)--;
   }//2-else if被删关键字Ki所在结点的关键字数目等于ceil(m/2)-1,则需调整。本次为与左兄弟调整
else if((dnode->keynum==(ceil(m/2)-1))&&((id+1)<(m-1))&&dnode->parent->node[id+1].ptr->keynum==(ceil(m/2)-1))
   {
    do
      {
        BTree tmp;
        tmp=dnode;
       dnode->parent->node[id+1].ptr->node[2]=dnode->parent->node[id+1].ptr->node[1];
       dnode->parent->node[id+1].ptr->node[1]=dnode->parent->node[1];
       dnode->parent->node[id+1].ptr->keynum++;
       dnode->parent->node[id+1].ptr->node[0].ptr=dnode->node[1].ptr;
       dnode->parent->keynum--;
       dnode->parent->node[id].ptr=NULL;
       tmp=dnode;
       if(dnode->parent->keynum>=(ceil(m/2)-1))
           dnode->parent->node[1]=dnode->parent->node[2];
       dnode=dnode->parent;
       free(tmp);
      }while(dnode->keynum<(ceil(m/2)-1));    //双亲中keynum<
   }//3-else if被删关键字Ki所在结点和其相邻兄弟结点中的的关键字数目均等于ceil(m/2)-1,本次假设右兄弟存在 
else if((dnode->keynum==(ceil(m/2)-1))&&(id-1)>0      &&dnode->parent->node[id-1].ptr->keynum==(ceil(m/2)-1))
   {
    do
      {
        BTree tmp;
        tmp=dnode;
       dnode->parent->node[id-1].ptr->node[2]=dnode->parent->node[id-1].ptr->node[1];
       dnode->parent->node[id-1].ptr->node[1]=dnode->parent->node[1];
       dnode->parent->node[id-1].ptr->keynum++;
       dnode->parent->node[id-1].ptr->node[0].ptr=dnode->node[1].ptr;
       dnode->parent->keynum--;
       dnode->parent->node[id].ptr=NULL;
       tmp=dnode;
       if(dnode->parent->keynum>=(ceil(m/2)-1))
           dnode->parent->node[1]=dnode->parent->node[2];
       dnode=dnode->parent;
       free(tmp);
      }while(dnode->keynum<(ceil(m/2)-1)); //双亲中keynum<
   }//4-else if被删关键字Ki所在结点和其相邻兄弟结点中的的关键字数目均等于ceil(m/2)-1,本次假设左兄弟存在 
    else printf("Error!"); //出现异常
}//DeleteIt
void UserDelete(BTree t)
{
KeyType date;
Result s;
printf("Please input the date you want to delete:\n");
scanf("%d",&date);
s=SearchBTree(t,date);
if(!s.tag)  printf("Search failed,no such date\n");
else DeleteIt(t,s.pt,s.i);
}//UserDelete

int main()
{
Record r[N]={{24,"1"},{45,"2"},{53,"3"},{12,"4"},{37,"5"},
        {50,"6"},{61,"7"},{90,"8"},{100,"9"},{70,"10"},
        {3,"11"},{30,"12"},{26,"13"},{85,"14"},{3,"15"},
        {7,"16"}};    
BTree t;
InitDSTable(t);
InputBR(t,r);
printf("按关键字的顺序遍历B_树:\n");
TraverseDSTable(t,print);
UserSearch(t);
UserDelete(t);
TraverseDSTable(t,print);
DestroyDSTable(t);
return 1;
}

五、复杂度分析

B-树查找包含两种基本动作:

     ●在B-树上查找结点

     ●在结点中找关键字

前一操作在磁盘上进行,后一操作在内存进行。因此查找效率主要由前一操作决定。在磁盘上查找的次数取决于关键字结点在B-树上的层次数。

定理:若n≥1,m≥3,则对任意一棵具有n个关键字的m阶B-树,其树高度h至多为logt((n+1)/2)+1,t= ceil(m/2)。也就是说根结点到关键字所在结点的路径上涉及的结点数不超过logt((n+1)/2)+1。推理如下:

易学教程内所有资源均来自网络或用户发布的内容,如有违反法律规定的内容欢迎反馈
该文章没有解决你所遇到的问题?点击提问,说说你的问题,让更多的人一起探讨吧!