PWA是progress web app的缩写,是一种理念,使用多种技术来增强web app的功能,可以让网站的体验变得更好,能够模拟一些原生功能,比如通知推送。
history模式
- 如果不希望看到丑陋的 # 可以使用history模式 , 其原理依赖于 history.pushState函数
- a标签点击以后,如果没有# 必然会页面跳转发起请求
- 使用pushState函数可以改变url 比如 /abc 而不会发起请求
- js通过location.pathname获取该值 /abc 做页面局部的替换
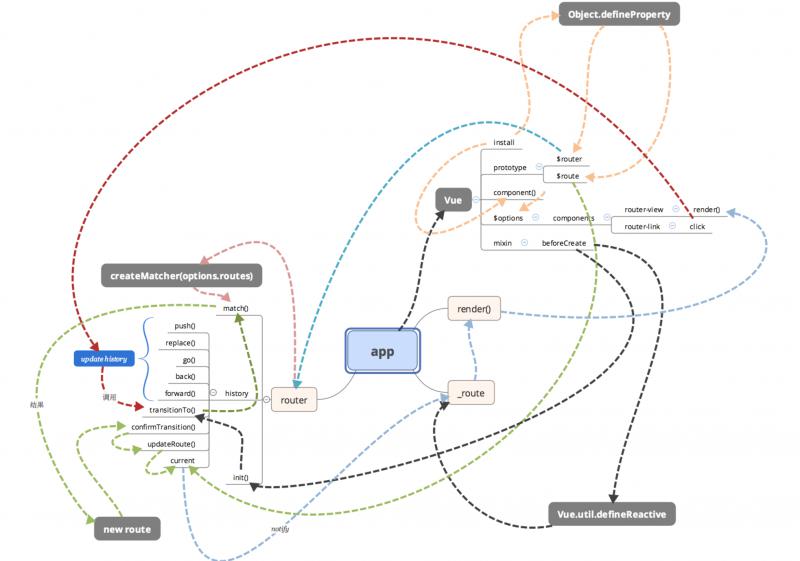
- router-view的history简单实现原理
- router-view实现图解
自制webpack插件实现骨架屏

-
原理分析:
- 1: 从路由A跳到路由B慢不慢? 你敢说慢? 因为A的时候各种js已经加载好了ok
- 2: 那到底是什么比较慢 ? A的首次加载
- 慢会带来什么?
- 1: 首屏白屏(量太大,渲染好久)
- 2: 首屏卡顿(加载一半,一半卡住)
- 解决方案:
- 1: 客户端太慢,渲染容易卡住。。 服务端渲染好页面,客户端就加载个html完事
- 2: 白屏也不错,但是如果能有个骨架屏,看起就爽了
- 慢会带来什么?
-
插件实现思路
- 需要在vue的执行代码加载之前,先让用户看到骨架屏,带app代码执行 new Vue() 替换<div id="app"></div> 就好了
- 决定加载什么js的是index.html,操作他的插件是html-webpack-plugin
- 我们让自己的插件再其后操作,并根据其留下的数据入口获取数据并更改
-
效果预览
- html

- 后续逻辑

- 再来卡顿
- html
-
插件代码
let MyPlugin = function (options) {
this.template = options.template;
}
MyPlugin.prototype.apply = function (compiler) {
// console.log(compiler);
console.log('我们的插件被执行了');
// 先指定自己怎么编译,根据别人的编译结果操作
compiler.plugin('compilation', compilation => {
// 别人编译的入口
compilation.plugin('html-webpack-plugin-before-html-processing',(htmlData,callback) => {
// html-webpack-plugin中间插入行为的地方
htmlData.html = htmlData.html.replace(`<div id="app"></div>`,`
<div id="app">
<div style="background-color:red;height:300px;display:none;" id="default">
我是默认的骨架屏
</div>
<div style="background-color:red;height:300px;display:none;" id="user">
我是user的骨架屏
</div>
<div style="background-color:red;height:300px;display:none;" id="login">
我是login的骨架屏
</div>
</div>
<script>
var hash = window.location.hash;
var path = window.location.pathname;
if (path === '/login' || hash === '#/login') {
document.getElementById('login').style.display = 'block';
} else if (path === '/user' || hash === '#/user') {
document.getElementById('user').style.display = 'block';
}
</script>
`);
// 不论如何两个参数,错误在前
callback(null,htmlData);
});
});
}
module.exports = MyPlugin;
- 使用插件

多页应用
- 核心思想: 其实就是两个vue项目,一次webpack打包,关联用url联系
- webpack操作:
-
- 多个入口 { main1:'./usermain.js',main2:'./goodsmain.js' }
- 多个html插件
-
- webpack操作:
- 注意事项
- getHtmls的思路
- 更为灵活的读取各项目下的js文件(入口) entry:{‘js文件名’:'js文件路径' }
- 更为灵活的读取各项目下的html文件(首页.html) plugins:[].concat( [ new HtmlWebpackPlugin(),new HtmlWebpackPlugin() ] )
- filename属性是生成的相对dist的文件名 xxx.html
- template 模板生成的参照物 需要绝对路径||相对路径 './xxx.html'
- chunks:[filename] 指定第三引入的js文件名称

- 这个[name]其实就是entry的key
使用CachesAPI获取指定缓存的内容
-
caches.open('key').then(function(cachedRequests) { cachedRequests.match('appshell').then(r => r.text() ).then(console.log); });
DB比较
PWA (渐进式/Web/application)
-
慢慢收服你
-
离线浏览web应用,生成桌面应用,顶部通知(页面都可以不存在),预缓存(在你页面没有启动以前,请求资源保存到浏览器)(真正访问的时候,非常快,请求本地),骨架屏,App shell(利用缓存机制保存css+html+js等等), 分享,全屏图标
-

-
chrome推出PWA
-
手机端 chrome 55以上才支持这些所有
- IOS safari 考虑支持
-
英文看支持率 caniuse 中文就是lavas官网可以看到
补充啊。。补充webpack插件自己操作文件
// 向dist下写入文件,当然也可以通过
// compilation.assets['./tjx.txt'].source() 获取文件内容
compilation.assets['./tjx.txt'] = {
size:function () {
return 'abc'.length;
},
source:function () {
return 'abc'
}
}

来源:oschina
链接:https://my.oschina.net/u/4453851/blog/3166546




