构建一个决策树分类模型,实现对鸢尾花的分类
1.lris数据集介绍:
鸢尾花数据集是机器学习领域中非常经典的一个分类数据集。数据集全名为:Iris Data Set,总共包含150行数据。
每一行由4个特征值及一个目标值(类别变量)组成。
其中4个特征值分别是:萼片长度、萼片宽度、花瓣长度、花瓣宽度
目标值为3种不同类别的鸢尾花:山鸢尾、变色鸢尾、维吉尼亚鸢尾
2.读取数据
Iris数据集里是一个矩阵,每一列代表了萼片或花瓣的长宽,一共4列,每一列代表某个被测量的鸢尾植物,一共采样了150条记录。
from sklearn.datasets import load_iris # 导入方法类
iris = load_iris() #导入数据集iris
iris_feature = iris.data #特征数据
iris_target = iris.target #分类数据
print (iris.data) #输出数据集
print (iris.target) #输出真实标签
print (len(iris.target) )
print (iris.data.shape ) #150个样本 每个样本4个特征
#输出结果如下:
[[5.1 3.5 1.4 0.2]
[4.9 3. 1.4 0.2]
[4.7 3.2 1.3 0.2]
[4.6 3.1 1.5 0.2]
[5. 3.6 1.4 0.2]
[5.4 3.9 1.7 0.4]
[4.6 3.4 1.4 0.3]
[5. 3.4 1.5 0.2]
[4.4 2.9 1.4 0.2]
[4.9 3.1 1.5 0.1]
[5.4 3.7 1.5 0.2]
[4.8 3.4 1.6 0.2]
[4.8 3. 1.4 0.1]
[4.3 3. 1.1 0.1]
[5.8 4. 1.2 0.2]
[5.7 4.4 1.5 0.4]
[5.4 3.9 1.3 0.4]
[5.1 3.5 1.4 0.3]
[5.7 3.8 1.7 0.3]
[5.1 3.8 1.5 0.3]
[5.4 3.4 1.7 0.2]
[5.1 3.7 1.5 0.4]
[4.6 3.6 1. 0.2]
[5.1 3.3 1.7 0.5]
[4.8 3.4 1.9 0.2]
[5. 3. 1.6 0.2]
[5. 3.4 1.6 0.4]
[5.2 3.5 1.5 0.2]
[5.2 3.4 1.4 0.2]
[4.7 3.2 1.6 0.2]
[4.8 3.1 1.6 0.2]
[5.4 3.4 1.5 0.4]
[5.2 4.1 1.5 0.1]
[5.5 4.2 1.4 0.2]
[4.9 3.1 1.5 0.2]
[5. 3.2 1.2 0.2]
[5.5 3.5 1.3 0.2]
[4.9 3.6 1.4 0.1]
[4.4 3. 1.3 0.2]
[5.1 3.4 1.5 0.2]
[5. 3.5 1.3 0.3]
[4.5 2.3 1.3 0.3]
[4.4 3.2 1.3 0.2]
[5. 3.5 1.6 0.6]
[5.1 3.8 1.9 0.4]
[4.8 3. 1.4 0.3]
[5.1 3.8 1.6 0.2]
[4.6 3.2 1.4 0.2]
[5.3 3.7 1.5 0.2]
[5. 3.3 1.4 0.2]
[7. 3.2 4.7 1.4]
[6.4 3.2 4.5 1.5]
[6.9 3.1 4.9 1.5]
[5.5 2.3 4. 1.3]
[6.5 2.8 4.6 1.5]
[5.7 2.8 4.5 1.3]
[6.3 3.3 4.7 1.6]
[4.9 2.4 3.3 1. ]
[6.6 2.9 4.6 1.3]
[5.2 2.7 3.9 1.4]
[5. 2. 3.5 1. ]
[5.9 3. 4.2 1.5]
[6. 2.2 4. 1. ]
[6.1 2.9 4.7 1.4]
[5.6 2.9 3.6 1.3]
[6.7 3.1 4.4 1.4]
[5.6 3. 4.5 1.5]
[5.8 2.7 4.1 1. ]
[6.2 2.2 4.5 1.5]
[5.6 2.5 3.9 1.1]
[5.9 3.2 4.8 1.8]
[6.1 2.8 4. 1.3]
[6.3 2.5 4.9 1.5]
[6.1 2.8 4.7 1.2]
[6.4 2.9 4.3 1.3]
[6.6 3. 4.4 1.4]
[6.8 2.8 4.8 1.4]
[6.7 3. 5. 1.7]
[6. 2.9 4.5 1.5]
[5.7 2.6 3.5 1. ]
[5.5 2.4 3.8 1.1]
[5.5 2.4 3.7 1. ]
[5.8 2.7 3.9 1.2]
[6. 2.7 5.1 1.6]
[5.4 3. 4.5 1.5]
[6. 3.4 4.5 1.6]
[6.7 3.1 4.7 1.5]
[6.3 2.3 4.4 1.3]
[5.6 3. 4.1 1.3]
[5.5 2.5 4. 1.3]
[5.5 2.6 4.4 1.2]
[6.1 3. 4.6 1.4]
[5.8 2.6 4. 1.2]
[5. 2.3 3.3 1. ]
[5.6 2.7 4.2 1.3]
[5.7 3. 4.2 1.2]
[5.7 2.9 4.2 1.3]
[6.2 2.9 4.3 1.3]
[5.1 2.5 3. 1.1]
[5.7 2.8 4.1 1.3]
[6.3 3.3 6. 2.5]
[5.8 2.7 5.1 1.9]
[7.1 3. 5.9 2.1]
[6.3 2.9 5.6 1.8]
[6.5 3. 5.8 2.2]
[7.6 3. 6.6 2.1]
[4.9 2.5 4.5 1.7]
[7.3 2.9 6.3 1.8]
[6.7 2.5 5.8 1.8]
[7.2 3.6 6.1 2.5]
[6.5 3.2 5.1 2. ]
[6.4 2.7 5.3 1.9]
[6.8 3. 5.5 2.1]
[5.7 2.5 5. 2. ]
[5.8 2.8 5.1 2.4]
[6.4 3.2 5.3 2.3]
[6.5 3. 5.5 1.8]
[7.7 3.8 6.7 2.2]
[7.7 2.6 6.9 2.3]
[6. 2.2 5. 1.5]
[6.9 3.2 5.7 2.3]
[5.6 2.8 4.9 2. ]
[7.7 2.8 6.7 2. ]
[6.3 2.7 4.9 1.8]
[6.7 3.3 5.7 2.1]
[7.2 3.2 6. 1.8]
[6.2 2.8 4.8 1.8]
[6.1 3. 4.9 1.8]
[6.4 2.8 5.6 2.1]
[7.2 3. 5.8 1.6]
[7.4 2.8 6.1 1.9]
[7.9 3.8 6.4 2. ]
[6.4 2.8 5.6 2.2]
[6.3 2.8 5.1 1.5]
[6.1 2.6 5.6 1.4]
[7.7 3. 6.1 2.3]
[6.3 3.4 5.6 2.4]
[6.4 3.1 5.5 1.8]
[6. 3. 4.8 1.8]
[6.9 3.1 5.4 2.1]
[6.7 3.1 5.6 2.4]
[6.9 3.1 5.1 2.3]
[5.8 2.7 5.1 1.9]
[6.8 3.2 5.9 2.3]
[6.7 3.3 5.7 2.5]
[6.7 3. 5.2 2.3]
[6.3 2.5 5. 1.9]
[6.5 3. 5.2 2. ]
[6.2 3.4 5.4 2.3]
[5.9 3. 5.1 1.8]]
[0 0 0 0 0 0 0 0 0 0 0 0 0 0 0 0 0 0 0 0 0 0 0 0 0 0 0 0 0 0 0 0 0 0 0 0 0
0 0 0 0 0 0 0 0 0 0 0 0 0 1 1 1 1 1 1 1 1 1 1 1 1 1 1 1 1 1 1 1 1 1 1 1 1
1 1 1 1 1 1 1 1 1 1 1 1 1 1 1 1 1 1 1 1 1 1 1 1 1 1 2 2 2 2 2 2 2 2 2 2 2
2 2 2 2 2 2 2 2 2 2 2 2 2 2 2 2 2 2 2 2 2 2 2 2 2 2 2 2 2 2 2 2 2 2 2 2 2
2 2]
150
(150, 4)
data是150*4的矩阵,对应着150条鸢尾花数据(每条4个数据:包括萼片和花瓣的长宽)
target是一个数组,存储了data中每条数据属于哪类鸢尾植物,所以数组长度是150
因为共有3类鸢尾花,所以0,1,2分别代表了山鸢尾花、杂色鸢尾花、维吉尼亚鸢尾花
3.数据可视化
调用pandas扩展包进行绘图。
首先绘制直方图,展现了花瓣、花萼的长和宽的特征数量,纵坐标表示汇总的数量,横坐标表示对应的长度
通过调用hist()函数实现
import matplotlib.pyplot as plt
from sklearn.datasets import load_iris # 导入方法类
iris = load_iris() #导入数据集iris
iris_feature = iris.data #特征数据
iris_target = iris.target #分类数据
#print (iris.data) #输出数据集
#print (iris.target) #输出真实标签
#print (len(iris.target) )
#print (iris.data.shape ) #150个样本 每个样本4个特征
import pandas
#导入数据集iris
url = "https://archive.ics.uci.edu/ml/machine-learning-databases/iris/iris.data"
names = ['sepal-length', 'sepal-width', 'petal-length', 'petal-width', 'class']
dataset = pandas.read_csv(url, names=names) #读取csv数据
print(dataset.describe())
#直方图 histograms
dataset.hist()
plt.show()
#dataset.describe()输出如下:
sepal-length sepal-width petal-length petal-width
count 150.000000 150.000000 150.000000 150.000000
mean 5.843333 3.054000 3.758667 1.198667
std 0.828066 0.433594 1.764420 0.763161
min 4.300000 2.000000 1.000000 0.100000
25% 5.100000 2.800000 1.600000 0.300000
50% 5.800000 3.000000 4.350000 1.300000
75% 6.400000 3.300000 5.100000 1.800000
max 7.900000 4.400000 6.900000 2.500000

4.训练和分类
首先对从sklearn中导入决策树分类器,对数据集进行训练和分类
from sklearn import tree
from sklearn.tree import DecisionTreeClassifier #导入决策树DTC包
import matplotlib.pyplot as plt
from sklearn.datasets import load_iris # 导入方法类
iris = load_iris() #导入数据集iris
iris_feature = iris.data #特征数据
iris_target = iris.target #分类数据
clf = DecisionTreeClassifier() # 所以参数均置为默认状态
clf.fit(iris.data, iris.target) # 使用训练集训练模型
print(clf)
predicted = clf.predict(iris.data) #使用模型对测试集进行预测
print(predicted)
print("精度是:{:.3f}".format(clf.score(iris.data, iris.target)))
#输出如下:
DecisionTreeClassifier(class_weight=None, criterion='gini', max_depth=None,
max_features=None, max_leaf_nodes=None,
min_impurity_decrease=0.0, min_impurity_split=None,
min_samples_leaf=1, min_samples_split=2,
min_weight_fraction_leaf=0.0, presort=False,
random_state=None, splitter='best')
[0 0 0 0 0 0 0 0 0 0 0 0 0 0 0 0 0 0 0 0 0 0 0 0 0 0 0 0 0 0 0 0 0 0 0 0 0
0 0 0 0 0 0 0 0 0 0 0 0 0 1 1 1 1 1 1 1 1 1 1 1 1 1 1 1 1 1 1 1 1 1 1 1 1
1 1 1 1 1 1 1 1 1 1 1 1 1 1 1 1 1 1 1 1 1 1 1 1 1 1 2 2 2 2 2 2 2 2 2 2 2
2 2 2 2 2 2 2 2 2 2 2 2 2 2 2 2 2 2 2 2 2 2 2 2 2 2 2 2 2 2 2 2 2 2 2 2 2
2 2]
精度是:1.000
因为叶结点都是纯的,输的深的很大,足以完美的记住训练数据的所有标签。
之前有线性模型也做个鸢尾花分类,线性模型的精度约为95%线性模型——鸢尾花分类
如果我们不限制决策树的深度,他的深度和复杂度都会变得很大。
银次未剪枝的树容易过度拟合,对新数据的泛化能力不佳。
我们将预剪枝应用到决策树上,这可以在完美拟合训练数据之前阻止树的展开。
一种选择是,在树到达一定深度后停止树的展开。代码如下:
clf = DecisionTreeClassifier(max_depth=3,random_state=0)
#输出精度:
这意味着只能连续问4个问题。限制树的深度可以减少过拟合。
这会降低训练集精度,但是可以提高测试集的精度
(也就是训练出来的模型精度低了,但是预测的时候精度高了,这肯定是好的么)
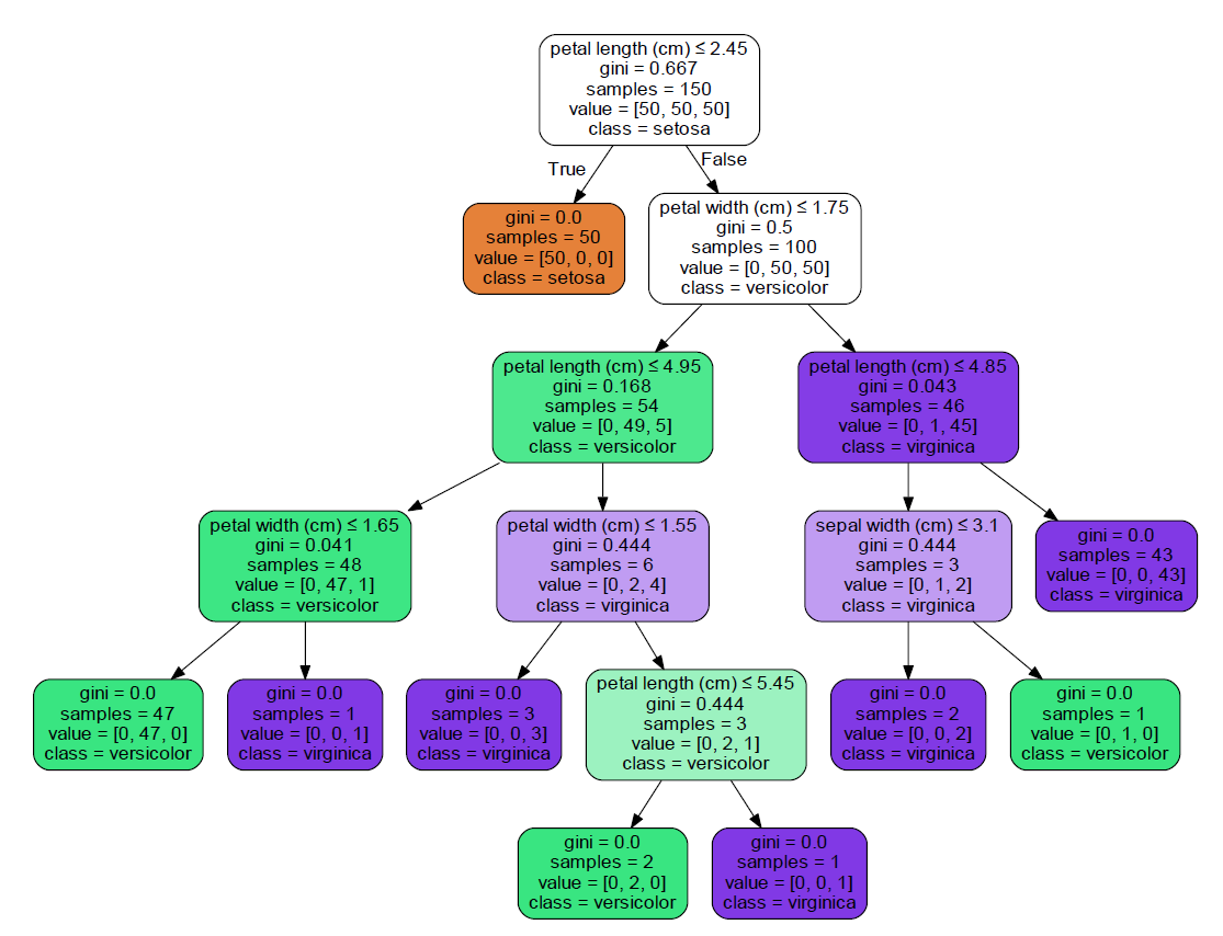
5.可视化决策树
当我们不限制树的深度时:
# 引入数据集
from sklearn import tree
from sklearn.tree import DecisionTreeClassifier #导入决策树DTC包
import matplotlib.pyplot as plt
from sklearn.datasets import load_iris # 导入方法类
iris = load_iris() #导入数据集iris
iris_feature = iris.data #特征数据
iris_target = iris.target #分类数据
clf = DecisionTreeClassifier() # 所以参数均置为默认状态
clf.fit(iris.data, iris.target) # 使用训练集训练模型
#print(clf)
predicted = clf.predict(iris.data)
#print(predicted)
print("精度是:{:.3f}".format(clf.score(iris.data, iris.target)))
# viz code 可视化 制作一个简单易读的PDF
from sklearn.externals.six import StringIO
import pydot
#需要安装pydot包,用Anaconda Prompt安装,需要先安装graphviz再安装pydot,命令如下:
# conda install graphviz
# conda install pydot
dot_data = StringIO()
tree.export_graphviz(clf, out_file=dot_data,
feature_names=iris.feature_names,
class_names=iris.target_names,
filled=True, rounded=True,
special_characters=True)
graph = pydot.graph_from_dot_data(dot_data.getvalue())
# print(len(graph)) # 1
# print(graph) # [<pydot.Dot object at 0x000001F7BD1A9630>]
# print(graph[0]) # <pydot.Dot object at 0x000001F7BD1A9630>
# graph.write_pdf("iris.pdf")
graph[0].write_pdf("iris.pdf")
#输出如下:
精度是:1.000
我们可以利用export_graphviz()函数将树可视化,并输出成pdf,如下图:

当我们限制树的深度为3时:精度是:0.973
clf = DecisionTreeClassifier(max_depth=3,random_state=0)

6.数据集多类分类
决策树实现类是DecisionTreeClassifier,能够执行数据集的多类分类。
输入参数为两个数组x[n_samples,n_features]和X[n_samples],
x为训练数据,X为训练数据的标记数据
把分类好的数据集绘制散点图,使用Matplotlib模块
# 引入数据集
from sklearn import tree
from sklearn.tree import DecisionTreeClassifier #导入决策树DTC包
import matplotlib.pyplot as plt
from sklearn.datasets import load_iris # 导入方法类
iris = load_iris() #导入数据集iris
iris_feature = iris.data #特征数据
iris_target = iris.target #分类数据
clf = DecisionTreeClassifier() # 所以参数均置为默认状态
clf.fit(iris.data, iris.target) # 使用训练集训练模型
#print(clf)
predicted = clf.predict(iris.data)
#print(predicted)
# 获取花卉两列数据集
X = iris.data
L1 = [x[0] for x in X]
#print(L1)
L2 = [x[1] for x in X]
#print (L2)
#绘图
plt.scatter(X[:50, 0], X[:50, 1], color='red', marker='o', label='setosa')
plt.scatter(X[50:100, 0], X[50:100, 1], color='blue', marker='x', label='versicolor')
plt.scatter(X[100:, 0], X[100:, 1], color='green', marker='s', label='Virginica')
plt.title("DTC")
plt.xlabel('Sepal length')
plt.ylabel('Sepal width')
plt.xticks(())
plt.yticks(())
plt.legend(loc=2)
plt.show()
#输出如下:
[5.1, 4.9, 4.7, 4.6, 5.0, 5.4, 4.6, 5.0, 4.4, 4.9, 5.4, 4.8, 4.8, 4.3, 5.8, 5.7, 5.4, 5.1, 5.7, 5.1, 5.4, 5.1, 4.6, 5.1, 4.8, 5.0, 5.0, 5.2, 5.2, 4.7, 4.8, 5.4, 5.2, 5.5, 4.9, 5.0, 5.5, 4.9, 4.4, 5.1, 5.0, 4.5, 4.4, 5.0, 5.1, 4.8, 5.1, 4.6, 5.3, 5.0, 7.0, 6.4, 6.9, 5.5, 6.5, 5.7, 6.3, 4.9, 6.6, 5.2, 5.0, 5.9, 6.0, 6.1, 5.6, 6.7, 5.6, 5.8, 6.2, 5.6, 5.9, 6.1, 6.3, 6.1, 6.4, 6.6, 6.8, 6.7, 6.0, 5.7, 5.5, 5.5, 5.8, 6.0, 5.4, 6.0, 6.7, 6.3, 5.6, 5.5, 5.5, 6.1, 5.8, 5.0, 5.6, 5.7, 5.7, 6.2, 5.1, 5.7, 6.3, 5.8, 7.1, 6.3, 6.5, 7.6, 4.9, 7.3, 6.7, 7.2, 6.5, 6.4, 6.8, 5.7, 5.8, 6.4, 6.5, 7.7, 7.7, 6.0, 6.9, 5.6, 7.7, 6.3, 6.7, 7.2, 6.2, 6.1, 6.4, 7.2, 7.4, 7.9, 6.4, 6.3, 6.1, 7.7, 6.3, 6.4, 6.0, 6.9, 6.7, 6.9, 5.8, 6.8, 6.7, 6.7, 6.3, 6.5, 6.2, 5.9]
[3.5, 3.0, 3.2, 3.1, 3.6, 3.9, 3.4, 3.4, 2.9, 3.1, 3.7, 3.4, 3.0, 3.0, 4.0, 4.4, 3.9, 3.5, 3.8, 3.8, 3.4, 3.7, 3.6, 3.3, 3.4, 3.0, 3.4, 3.5, 3.4, 3.2, 3.1, 3.4, 4.1, 4.2, 3.1, 3.2, 3.5, 3.6, 3.0, 3.4, 3.5, 2.3, 3.2, 3.5, 3.8, 3.0, 3.8, 3.2, 3.7, 3.3, 3.2, 3.2, 3.1, 2.3, 2.8, 2.8, 3.3, 2.4, 2.9, 2.7, 2.0, 3.0, 2.2, 2.9, 2.9, 3.1, 3.0, 2.7, 2.2, 2.5, 3.2, 2.8, 2.5, 2.8, 2.9, 3.0, 2.8, 3.0, 2.9, 2.6, 2.4, 2.4, 2.7, 2.7, 3.0, 3.4, 3.1, 2.3, 3.0, 2.5, 2.6, 3.0, 2.6, 2.3, 2.7, 3.0, 2.9, 2.9, 2.5, 2.8, 3.3, 2.7, 3.0, 2.9, 3.0, 3.0, 2.5, 2.9, 2.5, 3.6, 3.2, 2.7, 3.0, 2.5, 2.8, 3.2, 3.0, 3.8, 2.6, 2.2, 3.2, 2.8, 2.8, 2.7, 3.3, 3.2, 2.8, 3.0, 2.8, 3.0, 2.8, 3.8, 2.8, 2.8, 2.6, 3.0, 3.4, 3.1, 3.0, 3.1, 3.1, 3.1, 2.7, 3.2, 3.3, 3.0, 2.5, 3.0, 3.4, 3.0]

不同颜色的点代表不同的种类。
来源:CSDN
作者:pillow_L
链接:https://blog.csdn.net/baidu_28660921/article/details/104523552