1.电流源

镜像电流源:Q1与Q2处于同一静工作点输出电流相同
比例电流源:Q3与Q4输出电流之比等于R6比上R5,即与两电阻阻值成反比
微电流源:当比例电流源其中一个电阻阻值为0时,另一个三极管Q6的电流远小于Q5
在镜像电流源中为两个三极管提供静态工作点的是R1,因而R1上包含了Q1电流及两个三极管基极电流,这里为了减小上图中R12中流过的电流,Q7Q8静态工作点由三极管Q9来提供
可参照镜像电流源来理解,三极管由NPN型换成了PNP型
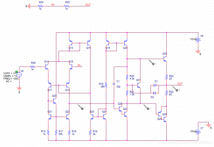
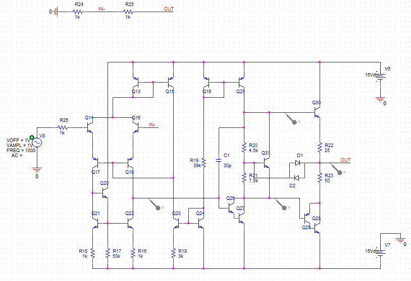
2.F007内部电路

各部分标注如下图,为便于仿真验证,这里将运放接成反向放大器结构
仿真结果如下:
输入信号为:幅度2V,直流偏移1V
仿真工程:https://download.csdn.net/download/faldercs/12141045
来源:CSDN
作者:faldercs
链接:https://blog.csdn.net/faldercs/article/details/104206282