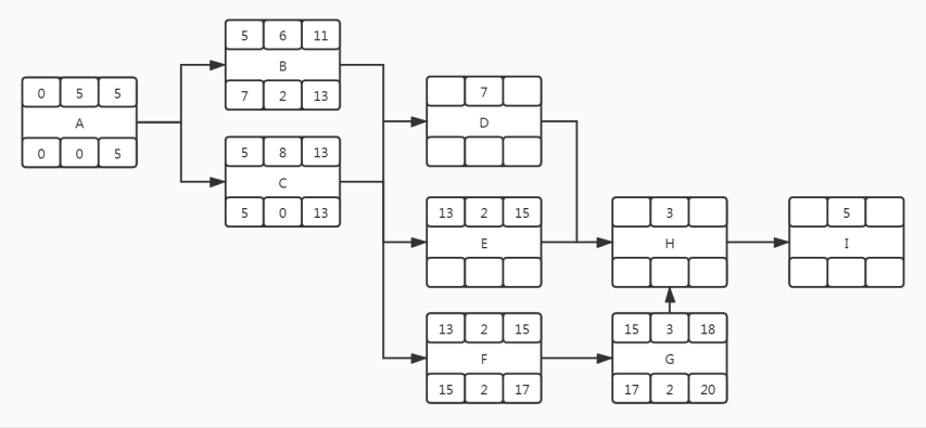
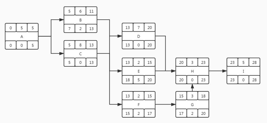
下图是系统集成项目管理工程师2019年上半年下午的案例题,这里用来解析关键路径法的顺推和逆推
备注:因为软考的项目管理考纲是采用PMP的教材,所以这里的解析是通用的

专业术语解释:

注意:持续时间也叫工期,浮动时间也叫时差
1,顺推,从A推到I
D前面的有B,C
B的最早结束时间为11,C的最早结束时间为13
所以D的最早开始时间为13(取最大的),D的最早结束时间为13+7=20
H前面的有D,E,F
D的最早结束时间为20,E的最早结束时间为15,F的最早结束时间为15
所以H的最早开始时间为20,H的最早结束时间为20+3=23
I前面只有H
所以I的最早开始减为23,I的最早结束时间为23+5=28
顺推的结果如下:

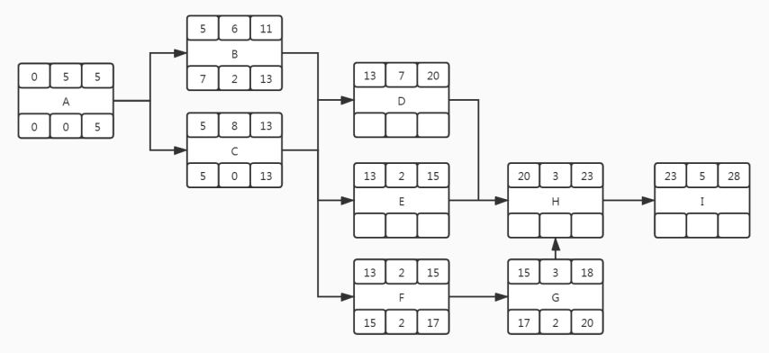
2,逆推,从I推到A
从I的最早开始时间,持续时间和最早结束时间可以得出
I的最晚开始时间为23,浮动时间为0,最晚结束时间28
所以H的最晚结束时间为23,最晚开始时间为23-3=20,浮动时间为20-20=0
所以D的最晚结束时间为20,最晚开始时间为20-7=13,浮动时间为13-13=0
所以E的最晚结束时间为20,最晚开始时间为20-2=18,浮动时间为18-13=5
逆推结果如下图:

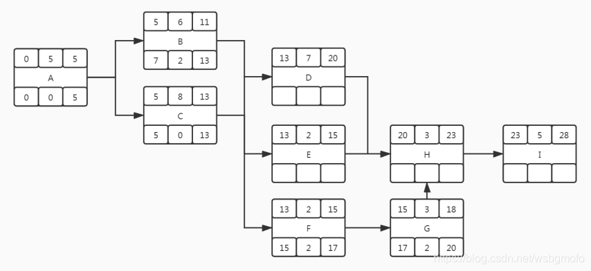
下图是系统集成项目管理工程师2019年下半年下午的案例题

先根据公式算出各个任务的工期并计算关键路径,因为关键路径上的浮动时间为0,如下图:

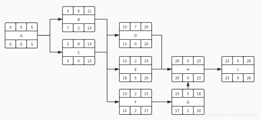
1,顺推A-F
A的最早开始时间为0,持续时间为5,所以最早结束时间为0+5=5
B的最早开始时间为5,持续时间为6,所以最早结束时间为5+6=11
C的最早开始时间为5,持续时间为3,所以最早结束时间为5+3=8
D的最早开始时间为11(选最大的),持续时间为2,所以最早结束时间为11+2=13
E的最早开始时间为8,持续时间为2,所以最早结束时间为8+2=10
F的最早开始时间为13,持续时间为3,所以最早结束时间为13+3=16
如下图:

2,逆推,F-A
F的最晚结束时间为16,最晚开始时间为16-3=13,浮动时间为13-13=0
D的最晚结束时间为13,最晚开始时间为13-2=11,浮动时间为11-11=0
E的最晚结束时间为13,最晚开始时间为13-2=11,浮动时间为11-8=3
B的最晚结束时间为11,最晚开始时间为11-6=5,浮动时间为5-5=0
C的最晚结束时间为11,最晚开始时间为11-3=8,浮动时间为8-5=3
A的最晚结束时间为5(选小的),最晚开始时间为5-5=0,浮动时间为0-0=0
如下图:

注意:顺推时,分支上选择大的,逆推时,分支上选择小的
来源:CSDN
作者:猴样鬼相
链接:https://blog.csdn.net/wsbgmofo/article/details/104357948