ALGOLTEK AG6310是一款实现显示端DP口转HDMI数据转换器。AG6310是一款单芯片解决方案,通过DP端口连接器传输视频和音频流,其DP1.2支持可配置的1、2和4通道,分别为1.62Gbps、2.7Gbps和5.4Gbps输入,HDMI支持高达4K2K@30Hz的输出。AG6310系列还支持用于固件升级的外置SPI闪存,以升级更好的兼容性和灵活性。它适用于笔记本电脑、平板电脑和智能手机配件市场的扩展坞、扩展显示适配器和转换器的应用。
AG6310应用范围
AG6310设计方框图
下面详细讲解一下AG6310设计PCB板图的方法和要点
一。介绍
本应用说明提供印刷电路设计的布局信息和指南
AG6310芯片板。
所有零件的参考均基于AG6310_QFN64L_DP_HDMI_DB_V0P2.DSN示意图。
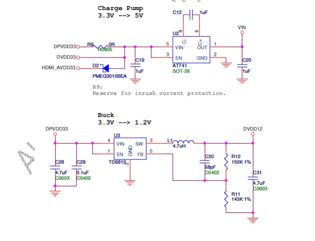
2。外部5V/3.3V/1.2V电源
一。AG6310需要外部5V/3.3V1.2V电源。推荐的电路如下所示
下图。
2。为了防止上电复位不受HDMI屏幕的影响,肖特基二极管(D2)
需要在DVDD33和HDMI_AVDD33之间串联。
三。为了防止AG6310故障,3.3V电源必须在1.2V电源之前准备好。
三。电源/接地电容器布置
为了降低电源/接地噪声,需要遵循以下准则:
3.1 3.3V电源
C14~C17(0.1华氏度)必须靠近VDD33(引脚36/44/57/61)。
C18(0.1华氏度)必须靠近HDMI U AVDD33(引脚34)。
3.2 1.2V电源
C21(4.7uF)、C26(0.1uF)、C27(0.1uF)必须靠近DVDD12(PIN51/33/41)。
C22(0.1uF)、C23(0.1uF)、C24(0.1uF)、C25(0.1uF)必须靠近DP_AVDD12
(引脚64/3/8/13)。
四。PCB布局建议
4.1音频I2S信号
I2S信号,包括SCK、WS、SD和MCLK,是3.3V数字信号。请不要把这些
信号穿越芯片。音频编解码器输出应直接连接到音频
接口端并且它的走线应该尽可能短。
4.2差分信号
一。选择合适的PCB叠层,保持差分跟踪阻抗为100Ω
显示端口(DPRX_L0P/N,DPRX_L1P/N,DPRX_L2P/N,DPRX_L3P/N,DPRX_AUXP/N)和
HDMI(HDMITX_DM0/DP0、HDMITX_DM1/DP1、HDMITX_DM2/DP2、HDMITX_CKM/CKP)。
2。保持匹配所有差分对的对内和对间跟踪长度。
三。在连续接地平面上布置所有差分对,不要中断。
四。而过孔是由于差分信号的轨迹被路由到不同的层,为了减少其他电感信号的影响,通过必须放在这些通孔旁边。(请参阅以下示例)
4.3 回传路径的设计
显示端口主链路和HDMI信号的屏蔽接地需要连接到
AG6310电子键盘。(请参阅以下示例)
来源:CSDN
作者:qq1659747718
链接:https://blog.csdn.net/qq1659747718/article/details/104353454