创龙Xilinx Artix-7系列FPGA开发板的Micro SD卡、RS485

南笙酒味 提交于 2020-02-14 11:54:44

TLA7-EasyEVM开发板是一款由广州创龙基于Xilinx Artix-7系列FPGA自主研发的核心板+底板方式的开发板,可快速评估FPGA性能。核心板尺寸仅70mm x 50mm,采用沉金无铅工艺的10层板设计,专业的PCB Layout保证信号完整性的同时,经过严格的质量控制,满足工业环境应用。

SOM-TLA7核心板引出CPU全部资源信号引脚,二次开发极其容易,客户只需要专注上层应用,大大降低了开发难度和时间成本,让产品快速上市,及时抢占市场先机。不仅提供丰富的Demo程序,还提供详细的开发教程,全面的技术支持,协助客户进行底板设计、调试以及软件开发。

Micro SD卡

CON8是Micro SD卡接口,主用于外接大容量数据存储,硬件及引脚定义如下图:

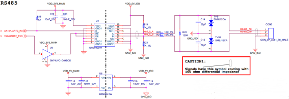
RS485

CON6为RS485串口,使用3位接线端子,硬件及引脚定义如下图:

易学教程内所有资源均来自网络或用户发布的内容,如有违反法律规定的内容欢迎反馈
该文章没有解决你所遇到的问题?点击提问,说说你的问题,让更多的人一起探讨吧!