什么是Spark Shuffle
• 问题:每一个key对应的value不一定都是在一个partition中,也不太可能在同一个节点上,因为RDD是分布式
的弹性的数据集,他的partition极有可能分布在各个节点上。
• 如何聚合?
– Shuffle Write:上一个stage的每个map task就必须保证将自己处理的当前分区中的数据相同的key写入一
个分区文件中,可能会写入多个不同的分区文件中
– Shuffle Read:reduce task就会从上一个stage的所有task所在的机器上寻找属于自己的那些分区文件,这样就可以保证
每一个key所对应的value都会汇聚到同一个节点上去处理和聚合
三种shuffle方式
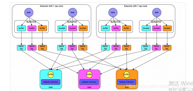
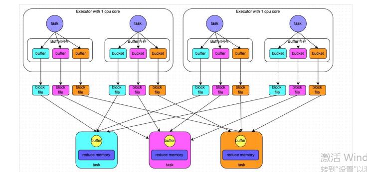
原始的方式:Hash-Based Shuffle
上图中Shuffle过程可能会产生的问题?
– 小文件过多,耗时低效的IO操作
– OOM,缓存过多
优化后的HashShuffleManager
一个core内的task共用buffer

SortShuffle运行原理
– 普通运行机制
– bypass运行机制
bypass运行机制的触发条件如下:
shuffle reduce task数量小于spark.shuffle.sort.bypassMergeThreshold参数的值。
shuffle调优
1:sparkconf.set("spark.shuffle.file.buffer","64K") --不建议使用,因为这么写相当于硬编码 --最高
2:在conf/spark-defaults.conf ---不建议使用,相当于硬编码 --第三
3:./spark-submit --conf spark.shuffle.file.buffer=64 --conf spark.reducer.maxSizeInFlight=96 --建议使用 --第二
spark.shuffle.file.buffer
默认值:32k
参数说明:该参数用于设置shuffle write task的BufferedOutputStream的buffer缓冲大小。将数据写到磁盘文件之前,会先写入buffer缓冲中,待缓冲写满之后,才会溢写到磁盘。
调优建议:如果作业可用的内存资源较为充足的话,可以适当增加这个参数的大小(比如64k),从而减少shuffle write过程中溢写磁盘文件的次数,也就可以减少磁盘IO次数,进而提升性能。在实践中发现,合理调节该参数,性能会有1%~5%的提升。
spark.reducer.maxSizeInFlight
默认值:48m
参数说明:该参数用于设置shuffle read task的buffer缓冲大小,而这个buffer缓冲决定了每次能够拉取多少数据。
调优建议:如果作业可用的内存资源较为充足的话,可以适当增加这个参数的大小(比如96m),从而减少拉取数据的次数,也就可以减少网络传输的次数,进而提升性能。在实践中发现,合理调节该参数,性能会有1%~5%的提升。
spark.shuffle.io.maxRetries
默认值:3
参数说明:shuffle read task从shuffle write task所在节点拉取属于自己的数据时,如果因为网络异常导致拉取失败,是会自动进行重试的。该参数就代表了可以重试的最大次数。如果在指定次数之内拉取还是没有成功,就可能会导致作业执行失败。
调优建议:对于那些包含了特别耗时的shuffle操作的作业,建议增加重试最大次数(比如60次),以避免由于JVM的full gc或者网络不稳定等因素导致的数据拉取失败。在实践中发现,对于针对超大数据量(数十亿~上百亿)的shuffle过程,调节该参数可以大幅度提升稳定性。
shuffle file not find taskScheduler不负责重试task,由DAGScheduler负责重试stage
spark.shuffle.io.retryWait
默认值:5s
参数说明:具体解释同上,该参数代表了每次重试拉取数据的等待间隔,默认是5s。
调优建议:建议加大间隔时长(比如60s),以增加shuffle操作的稳定性。
spark.shuffle.memoryFraction
默认值:0.2
参数说明:该参数代表了Executor内存中,分配给shuffle read task进行聚合操作的内存比例,默认是20%。
调优建议:如果内存充足,而且很少使用持久化操作,建议调高这个比例,给shuffle read的聚合操作更多内存,以避免由于内存不足导致聚合过程中频繁读写磁盘。在实践中发现,合理调节该参数可以将性能提升10%左右。
spark.shuffle.manager
默认值:sort|hash
参数说明:该参数用于设置ShuffleManager的类型。Spark 1.5以后,有三个可选项:hash、sort和tungsten-sort。HashShuffleManager是Spark 1.2以前的默认选项,但是Spark 1.2以及之后的版本默认都是SortShuffleManager了。tungsten-sort与sort类似,但是使用了tungsten计划中的堆外内存管理机制,内存使用效率更高。
调优建议:由于SortShuffleManager默认会对数据进行排序,因此如果你的业务逻辑中需要该排序机制的话,则使用默认的SortShuffleManager就可以;而如果你的业务逻辑不需要对数据进行排序,那么建议参考后面的几个参数调优,通过bypass机制或优化的HashShuffleManager来避免排序操作,同时提供较好的磁盘读写性能。这里要注意的是,tungsten-sort要慎用,因为之前发现了一些相应的bug。
spark.shuffle.sort.bypassMergeThreshold----针对SortShuffle
默认值:200
参数说明:当ShuffleManager为SortShuffleManager时,如果shuffle read task的数量小于这个阈值(默认是200),则shuffle write过程中不会进行排序操作,而是直接按照未经优化的HashShuffleManager的方式去写数据,但是最后会将每个task产生的所有临时磁盘文件都合并成一个文件,并会创建单独的索引文件。
调优建议:当你使用SortShuffleManager时,如果的确不需要排序操作,那么建议将这个参数调大一些,大于shuffle read task的数量。那么此时就会自动启用bypass机制,map-side就不会进行排序了,减少了排序的性能开销。但是这种方式下,依然会产生大量的磁盘文件,因此shuffle write性能有待提高。
spark.shuffle.consolidateFiles----针对HashShuffle
默认值:false
参数说明:如果使用HashShuffleManager,该参数有效。如果设置为true,那么就会开启consolidate机制,会大幅度合并shuffle write的输出文件,对于shuffle read task数量特别多的情况下,这种方法可以极大地减少磁盘IO开销,提升性能。
调优建议:如果的确不需要SortShuffleManager的排序机制,那么除了使用bypass机制,还可以尝试将spark.shffle.manager参数手动指定为hash,使用HashShuffleManager,同时开启consolidate机制。在实践中尝试过,发现其性能比开启了bypass机制的SortShuffleManager要高出10%~30%。
来源:CSDN
作者:qq_41634872
链接:https://blog.csdn.net/qq_41634872/article/details/104265970