标题一 、 RS232接口简介
1、RS232接口又称DB9接口,是现在主流的串行通信接口之一。具体定义等参考百度即可(小猴子长话短说!!)。
平常所说的电脑串口(用于通讯)是指台式电脑主机后面的九针接口,专业名称就是RS232接口,如图 :


电脑上的 RS232 接口采用负逻辑电平:
-15 ~ -3 表示逻辑1;
15 ~ 3 表示逻辑0;
电压值通常在7V左右;
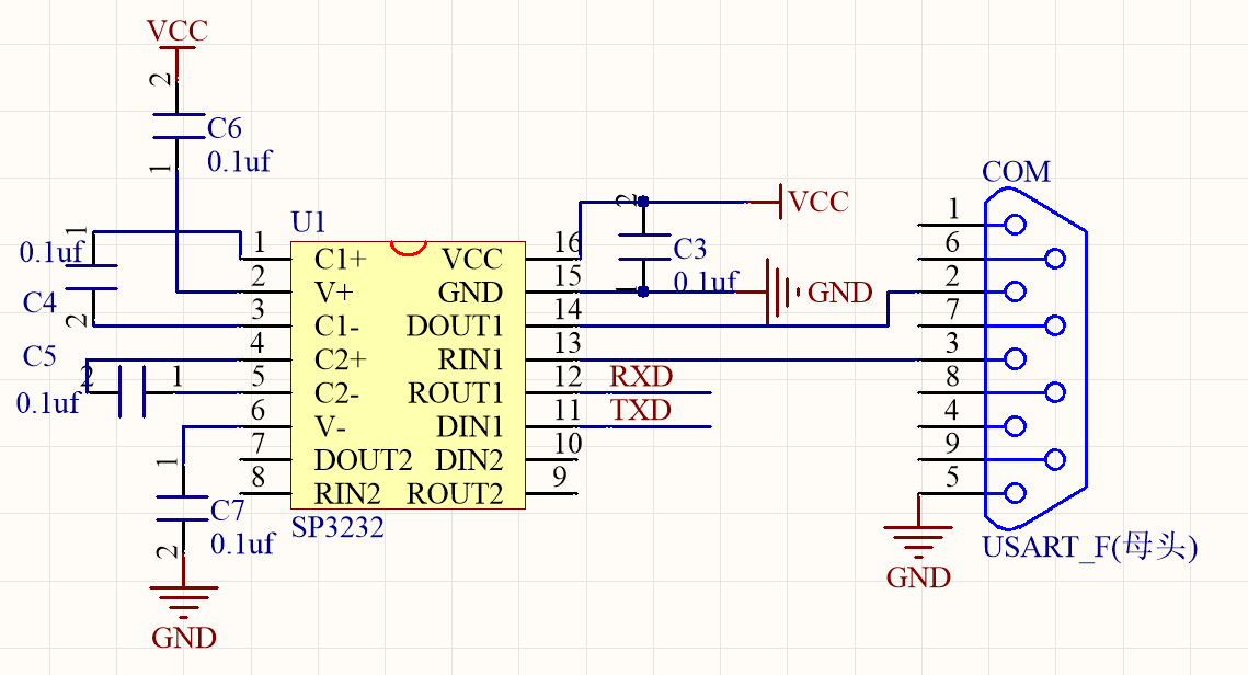
实现两台PC机的串口通讯,可以通过串口电缆直接实现滴!!但是PC机 RS232 串口的电平标准和单片机的TTL电平不一致,因此二者之间进行通讯的前提是—— RS232 / TTL 电平转换电路。通常选择 MAX232 、SP3232 等。
标题二 、 单片机串口输出的逻辑电平 TTL 电平
TTL :Transsistor - Transsistor Logic 三级管结构
这种电平信号由 TTL 器件产生的。
标题三 、 单片机与电脑串口的连接
首先呢??小猴子要先解决二者之间的逻辑接口电平的问题,其次就是通信方法及方式的问题。
SP3232 等芯片的具体参数管脚的要求可参考相应的数据手册,小猴子就不多言啦~~
由于 SP3232 芯片价格比较优惠,因此大部分电路采取 SP3232 芯片。下图分别为在 ad19 中绘制的接一个母头和两个公头的原理图 :

来源:CSDN
作者:小猴子的101个问题
链接:https://blog.csdn.net/qq_43521534/article/details/104208055