如何开发一个高效的电子书EPUB加工内容检测工具

我与影子孤独终老i 提交于 2020-02-06 02:28:39

鉴于1月29日短讯:我国出版界紧急上线一批防治新型冠状病毒肺炎数字读物背景,新华书店网上商城积极响应中宣部出版局的号召,迅速组建“疫情防控专题搭建技术支持小组”,1月30日已紧急上线疫情防控专题电子书,免费阅读。

  • 专题移动端地址:

    m.xhsd.com/activity/zhuanti-mianfeidianzishu

  • 专题PC端:

    https://www.xhsd.com/activity/zhuanti-mianfeidianzishu

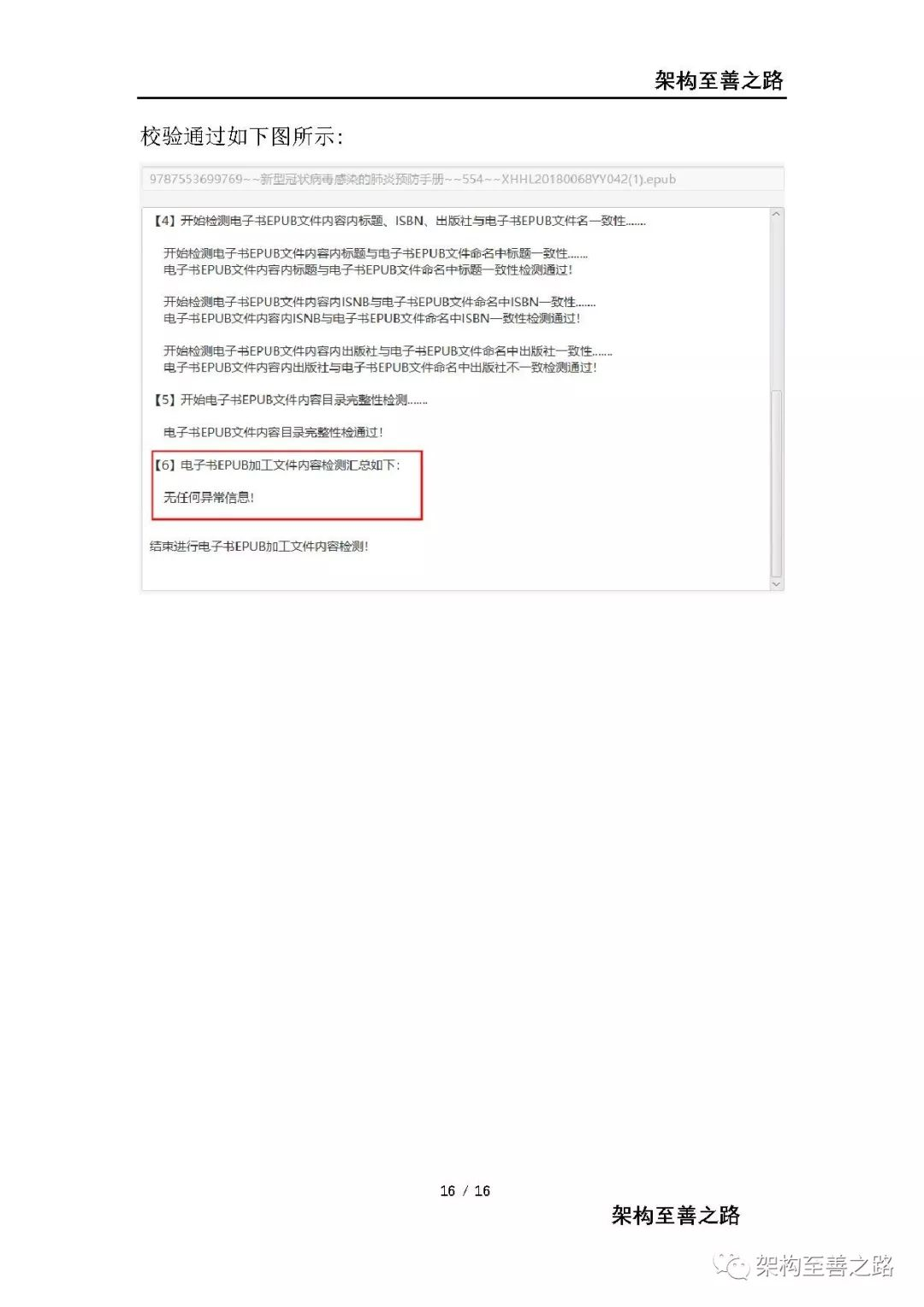
我们团队积极参与到专题技术支持小组中,我主要负责电子书操作手册的撰写及电子书epub加工内容检测小工具的开发。

2月1日开始开发,2月3号开始测试及bug修复优化,2月4日完成测试及操作手册的编写,交付团队使用。

在这过程中学习了很多新的知识,比如EPUB编辑软件Sigil,其功能很强大。同时也温习了JavaFX桌面软件的开发以及info setup打包exe安装包等。过程挺辛苦,结果还算满意。

套用我们总经理的远程开工思路题目,记录这几天的工作。

 

防控疫情,我们在一起!

疫情终会结束,但工作不能停歇!

向一线防控疫情医护者及相关工作者致敬!

记:2020年2月3日 远程开工大吉 

附同事燃总为工具设计的图标

   

若需要了解javafx开发及inno setup打包exe文件,请留言。

 

标签
易学教程内所有资源均来自网络或用户发布的内容,如有违反法律规定的内容欢迎反馈
该文章没有解决你所遇到的问题?点击提问,说说你的问题,让更多的人一起探讨吧!