| A | B | 输出 |
| 0 | 0 | 保持原状态 |
| 0 | 1 | 右移 |
| 1 | 0 | 左移 |
| 1 | 1 | 清零 |
由题目要求, 绘制状态表.
| 四位双向移位寄存器状态表 | ||||||
| A | B | Q0* | Q1* | Q2* | Q3* | 输出 |
| 0 | 0 | Q0 | Q1 | Q2 | Q3 | 保持 |
| 0 | 1 | R | Q0 | Q1 | Q2 | 右移 |
| 1 | 0 | Q1 | Q2 | Q3 | L | 左移 |
| 1 | 1 | 0 | 0 | 0 | 0 | 清零 |
将状态表转换为状态激励表.
| 四位双向移位寄存器状态激励表 | ||||||
| A | B | D0 | D1 | D2 | D3 | 输出 |
| 0 | 0 | Q0 | Q1 | Q2 | Q3 | 保持 |
| 0 | 1 | R | Q0 | Q1 | Q2 | 右移 |
| 1 | 0 | Q1 | Q2 | Q3 | L | 左移 |
| 1 | 1 | 0 | 0 | 0 | 0 | 清零 |
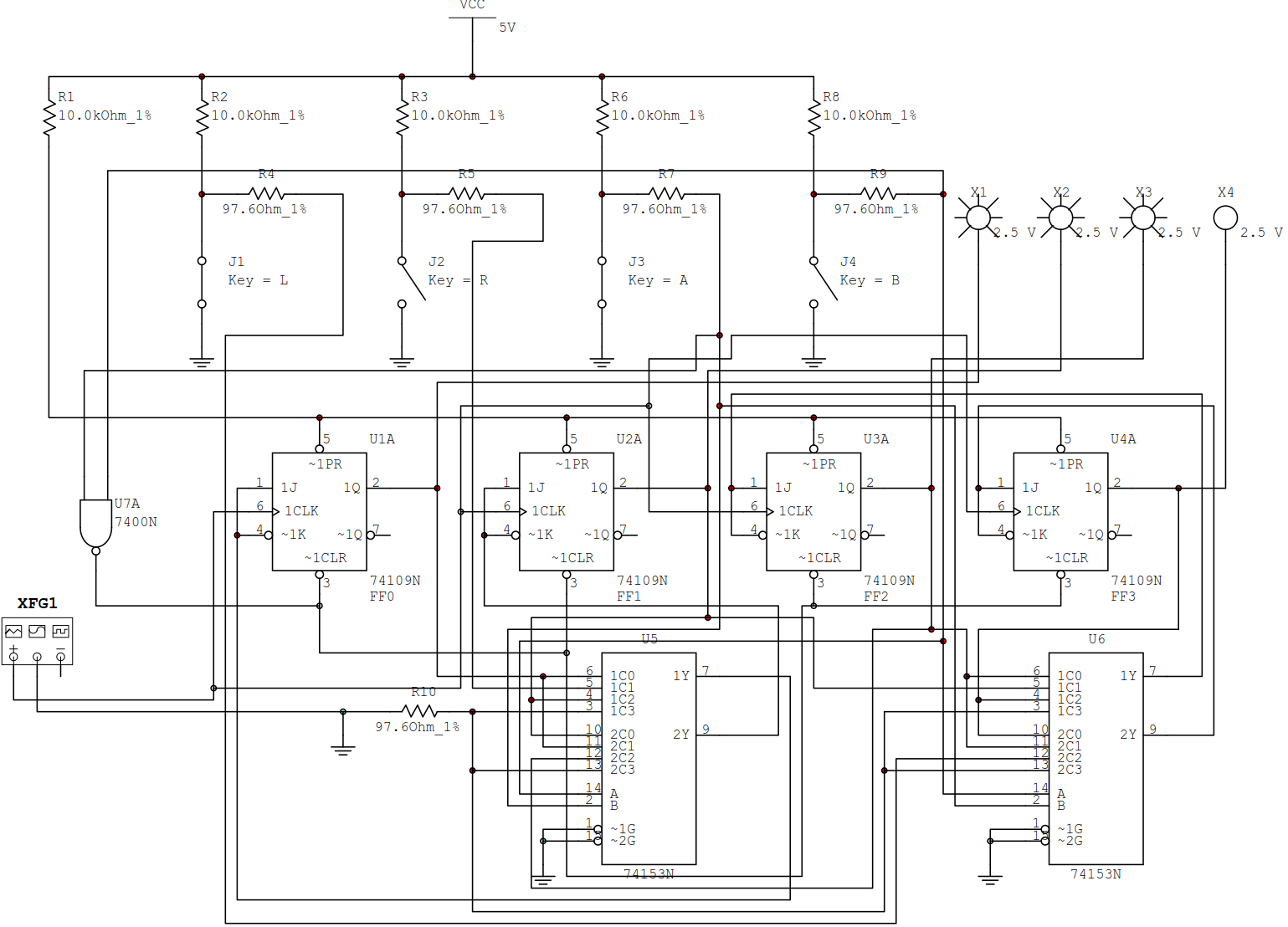
根据绘制好的状态激励表, 用2片双4选1数据选择器74153实现D0、D1、D2和D3的逻辑表达式.
由上述分析, 绘制电路的原理图.

来源:CSDN
作者:好梦成真Kevin
链接:https://blog.csdn.net/weixin_42048463/article/details/103626837