学习了张飞老师的硬件开发视频,把这一部的电路拿出来写一下。
项目的目的我就不写了,主要写一下硬件电路。分析一下这一个电路是怎么样工作的。
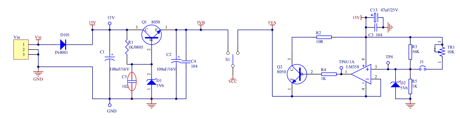
首先是电源部分,左边是用了一个三极管和一个稳压管搭建的稳压电源电路,15V的电源通过电阻R1到三极管的B极,稳压管的电压在5V6,然后经过三极管的PM结降压为5V输出。右边是一个跟随放大器。理想的电压跟随器应具有输入阻抗趋于无穷大、输出阻抗为0和正向电压传输系数Av=1三个基本特征,跟随器是一种电子线路,其输出信号基本等同于输入信号,但提高了带负载能力,广泛存在于各类电子线路中。电阻R3和R4用来调节输入跟随器的电压值,输出相同的电压值,跟随器输出一个5V6的电压,导通三极管Q2,通过PM结得到一个比较稳定的5V电压。J1是跳线帽的排针,实际电路的调试就通过一个跳线帽连接起来,就可以用一个电阻器调整输入电压。
接下来就是主体电路部分了。
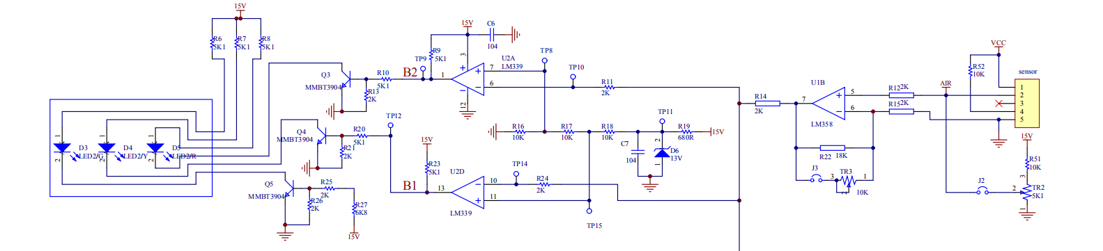
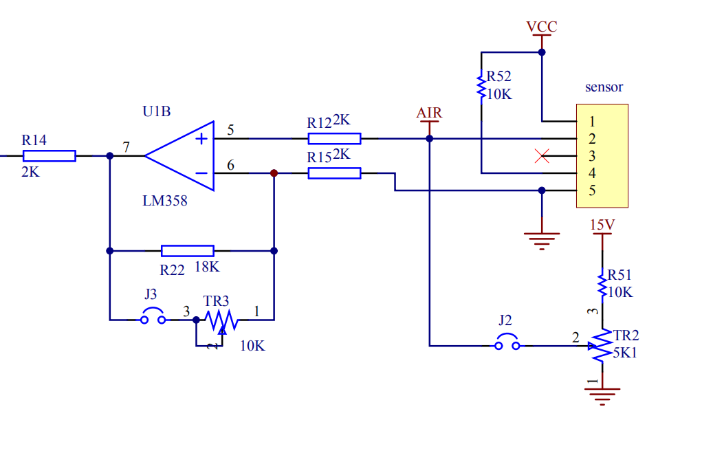
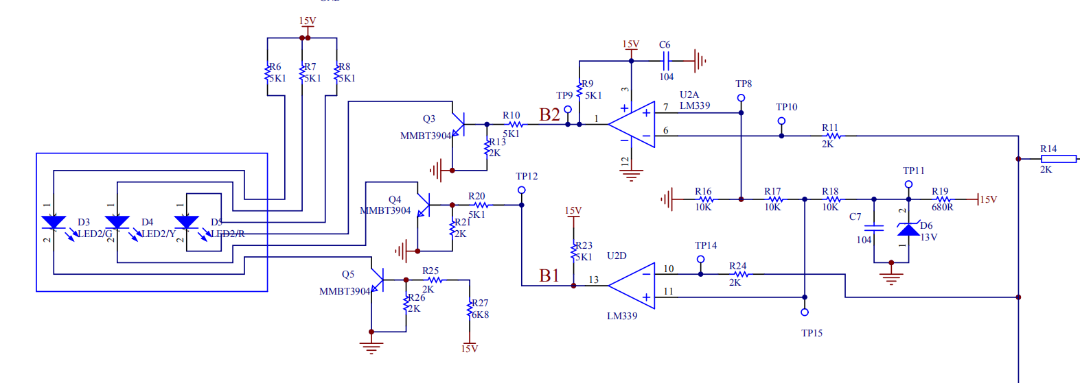
从左边开始看,5PIN的排针是传感器的接触点,不用理会。
传感器的2号脚输入一个小电压的信号,U1B是一个同相放大器,把小电压放大。放大倍数为(1+R22/R15),TR3还是作为实际调节电阻,可以调整放大倍数。
放大后的电压经过电阻进入两个比较器的负相输入端。R16,17,18三个电阻通过分压作为比较器的比较值。D6稳压管和电容C7作为滤波作用,提供了一个比较稳定的电压,让电压值波动小,稳定。当比较器的状态输出改变时,点亮LED。这一个比较简单就不详细讲。
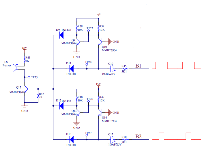
接下来的电路就比较有意思了。
这一个电路的作用是当电平翻转时蜂鸣器会发出声音提醒,具体是这样子实现的。一开始电平为低电平信号,蜂鸣器没用工作。当高电平到时,高电平会给电容C10充电,由于电容有通交流,隔离直流的特性,这时候会有一个电流流过二极管D11,让蜂鸣器发出声音,时间由电容的充电电流决定。当低电平时,电容放电,电流由R45流向三极管Q10的B极,低电平时B1和地是联通的,经过两个三极管放大了信号通过二极管D9蜂鸣器发出声音,三极管是反相放大,二次放大信号才同相。这里电路设计得比较有意思,利用了一个电容充放电的特性。
另一个电路也是比较有趣,用电容的充放电来做一个PWM波(虽然说用单片机就可以很容易输出)。先看电路。
这一个电路也是比较器,不过有反馈电阻R29,所以是滞回比较器,不懂的同学百度一下,这里就不写了。电路上电,电容是没有电的,比较器输出高电平,通过电阻R33给电容充电,当电容的充电到电压大于4号脚的输入时,比较器输出低电平,电容放电电压下降,然后因为滞回比较器的特点,4脚的电压会比一开始的小,当电容放电到比4号脚的电压小时,比较器反过来输出一个高电平给电容充电,电容的电压上升,这样子就形成一个三角波。注意这里要明白电容的充放电曲线。
一般取充电到%64左右,因为这样子速度比较快,做出来的三角波也比较好一点。电容出来的三角波通过一个比较器就可以得到一个PWM波了。
一般直流电源会设置成可调电压,用电阻器,这样子就可以调整PWM的占空比了。
博主只是看视频后自己写出来,肯定没用看视频好,原理图的传送门在一楼。
来源:CSDN
作者:不吃肉的胖子
链接:https://blog.csdn.net/qq_43547520/article/details/104155994