[LeetCode] 扁平化多级双向链表

我是研究僧i 提交于 2020-02-03 00:51:21

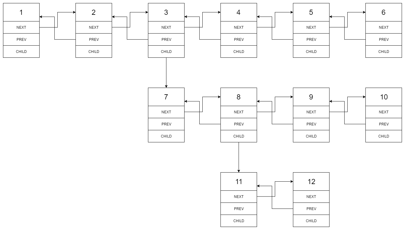
您将获得一个双向链表,除了下一个和前一个指针之外,它还有一个子指针,可能指向单独的双向链表。这些子列表可能有一个或多个自己的子项,依此类推,生成多级数据结构,如下面的示例所示。

扁平化列表,使所有结点出现在单级双链表中。您将获得列表第一级的头部。

 

示例:

输入:
 1---2---3---4---5---6--NULL
         |
         7---8---9---10--NULL
             |
             11--12--NULL

输出:
1-2-3-7-8-11-12-9-10-4-5-6-NULL
 

以上示例的说明:

给出以下多级双向链表:

我们应该返回如下所示的扁平双向链表:

解:迭代的方法,将child链接的双向链表插入到当前节点的后面,在插入之前,保存当前节点的next指针,然后一直沿着child节点的next节点走到底,将这两部连上,注意要将反向指针也连上,和cur->child要赋为nullptr。

/*
// Definition for a Node.
class Node {
public:
    int val;
    Node* prev;
    Node* next;
    Node* child;
};
*/
class Solution {
public:
    Node* flatten(Node* head) {
        if(!head) return nullptr;
        Node* cur = head;
        while(cur)
        {
            if(cur->child)
            {
                Node* next = cur->next;
                Node* t = cur->child;
                while(t->next) t = t->next;
                cur->next = cur->child;
                cur->child = nullptr;
                cur->next->prev = cur;
                t->next = next;
                if(next) next->prev = t;
            }
            cur = cur->next;
        }
        return head;


    }
};

 

易学教程内所有资源均来自网络或用户发布的内容,如有违反法律规定的内容欢迎反馈
该文章没有解决你所遇到的问题?点击提问,说说你的问题,让更多的人一起探讨吧!