栅极电阻要取100欧姆?

会有一股神秘感。 提交于 2020-02-01 18:56:06

在一周前看到在公众号“电机控制设计加油站”的一篇推文,“

”(点击加黑文字可以跳转到该推文),对MOSFET管栅极为什么放置“一个约100Ω串联电阻”进行讨论。

image

推文一开始就讲到:只要问任何经验丰富的电气工程师——如我们今天故事里的教授 Gureux ——在 MOSFET 栅极前要放什么,你很可能会听到“一个约 100 Ω 的电阻”。

虽然我们对这个问题的答案非常肯定,但你们或许会继续问——“为什么呢?他的具体作用是什么呢?电阻值为什么是 100 Ω 呢”

年轻教授Neubean怀着好奇心对于通常在MOSFET栅极串联100Ω电阻做法进行了实验研究,并得出了一个结论可以安抚自身疑问的心灵,但是感觉他最终还是没有真正抓住问题所在。

我们知道,MOSFET器件是电压控制器件,与双极性三极管不同的是,MOSFET管的导通只需要控制栅极的电压超过其开启阈值电压即可,不需要栅极电流。所以本质上,MOS管工作室栅极上无需串联任何电阻。

image

对于普通的双极性三极管,它是电流控制器件。它的基极串联电阻R1是为了了限制基极电流的大小,否则对于驱动信号源来说,三极管的基极对地之间就等效成一个二极管,会对前面驱动电路造成影响。

如果对于MOS管,由于它的栅极相对于漏极和源极是绝缘的,所以栅极上无需串联电阻进行限流。

相反,考虑到MOS管栅极存在的寄生电容,为了加快MOS管导通和截止的速度,降低MOS管在导通和截止过程中的损耗,它的栅极上的等效电阻应该越小越好,最好为0。

image

可是很多实际MOSFET电路中,在MOS管栅极上所串联的电阻几乎无处不在,似乎大家都忘记了,这个电阻存在会延长MOS导通和截止的时间,增加无谓的损耗。

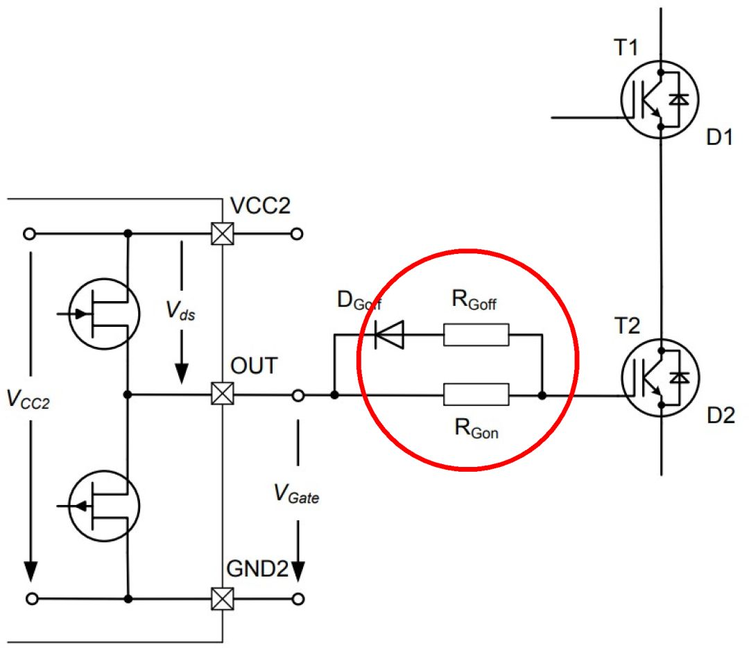
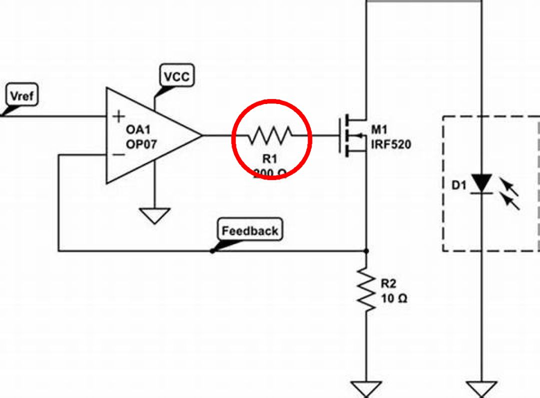
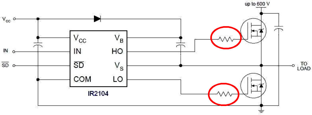
下面给出网络上随便找到几个MOS管电路,可以看到红色圆圈中表示出它们的栅极都有串联的电阻。

image

image

image

image

image

上面电路示例中,有两个是将MOSFET放在反馈电路中,MOS管不是工作在开关状态,因此这两个电路中所串联的电阻本质上应该是配合MOS管栅极电容来减小电路的频率响应,增加电路相位稳定裕度的。这和推文

“”中Neubean教授实验讨论的情形相似,只是Neubean教授更狠,他在讨论中将MOS栅极串联电阻增大到1MΩ,并通过仿真发现增大栅极电阻在他的电路中反而会引起输出不稳定。所以栅极串联电阻越小越好。如下是Neubean的电路。image

很可惜,Neubean教授最后只是得到栅极电阻Rgate越小越好,但为什么不减少到0欧姆?为何还需要保留100欧姆呢?对于这个问题他的导师Gureux也只是自信的表示,就选择100欧姆就好了。

关于MOS管栅极串联电阻,特别是对工作在开关状态的MOSFET栅极串联电阻的作用,通常的解释是为了防止MOSFET开关过程中产生震荡波形,这不仅会增加MOSFET开关损耗,如果震荡过大,还会引起MOS管被击穿。

如下是对该现象所做的仿真实验。下面电路中,最后的MOS管栅极串联有电阻R3,它的漏极负载是一个电感负载,同时还包括有10nH的线路分布电感

image

实验中,对R3分别取1欧姆,10欧姆,50欧姆进行仿真实验,可以看到当R3为1欧姆的时候,在输出电压Vds上有高频震荡信号。

image

当R3增加到10欧姆的时候,输出Vds的高频震荡信号明显被衰减了。

image

当R3增加到50欧姆的的时候,Vds的上升沿变得比较缓慢了。在它的栅极电压上,也明显出现因为漏极-栅极之间的Miller电容效应所引起的台阶。此时对应的MOS管的功耗就大大增加了。

image

由上面的仿真实验结果来看,在MOS管栅极上所串联的电阻需要根据具体的MOS管和电路分布杂散电感来确定,如果它的取值小了,就会引起输出振铃,如果大了就会增加MOS管的开关过渡时间,从而增加功耗。

然而上面的仿真电路还没有揭示出栅极电阻所起的的真正作用。下图是在英飞凌半导体工作给出的功率MOS管栅极串联电阻对于消除开关震荡所起到的真正作用。

image

在功率MOS管的驱动电路回路中,会存在着各种分布电感Lp,他们与MOSFET的Cgd, Cge会形成谐振电路。它们会对开关驱动信号中的高频谐波分量产生谐振,近而引起功率管输出电压的波动。

在MOS管的栅极串联电阻Rg,可以增大MOS管驱动回路中的损耗,降低谐振回路的Q值,使得电感,电容谐振现象尽快衰减。

这其中存在一个最佳串联电阻Rg,使得驱动回路恰好处在临界阻尼状态,此时MOS管驱动信号处在小的震荡和快速开关状态的折中。因此,Rg应该与MOSFET驱动回路的分布电感和它的杂散电容有关。因此它不是一个固定值,需要根据实验来确定。

image

谈到这儿,再重新看推文“

”中的讨论,虽然Neubean证明了他的电路中的MOS管栅极串联电阻越小越好,但当讨论到一定取100欧姆的时候,Neubean的导师

Gureux教授就不应该那么自信了。

易学教程内所有资源均来自网络或用户发布的内容,如有违反法律规定的内容欢迎反馈
该文章没有解决你所遇到的问题?点击提问,说说你的问题,让更多的人一起探讨吧!