Kubeadm搭建k8s集群
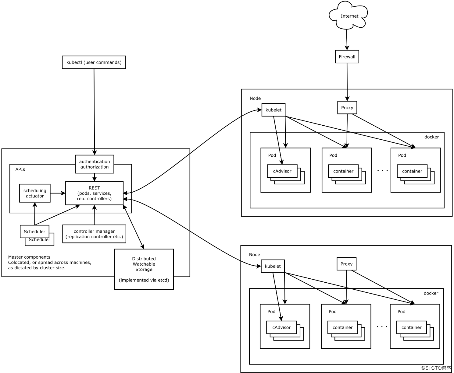
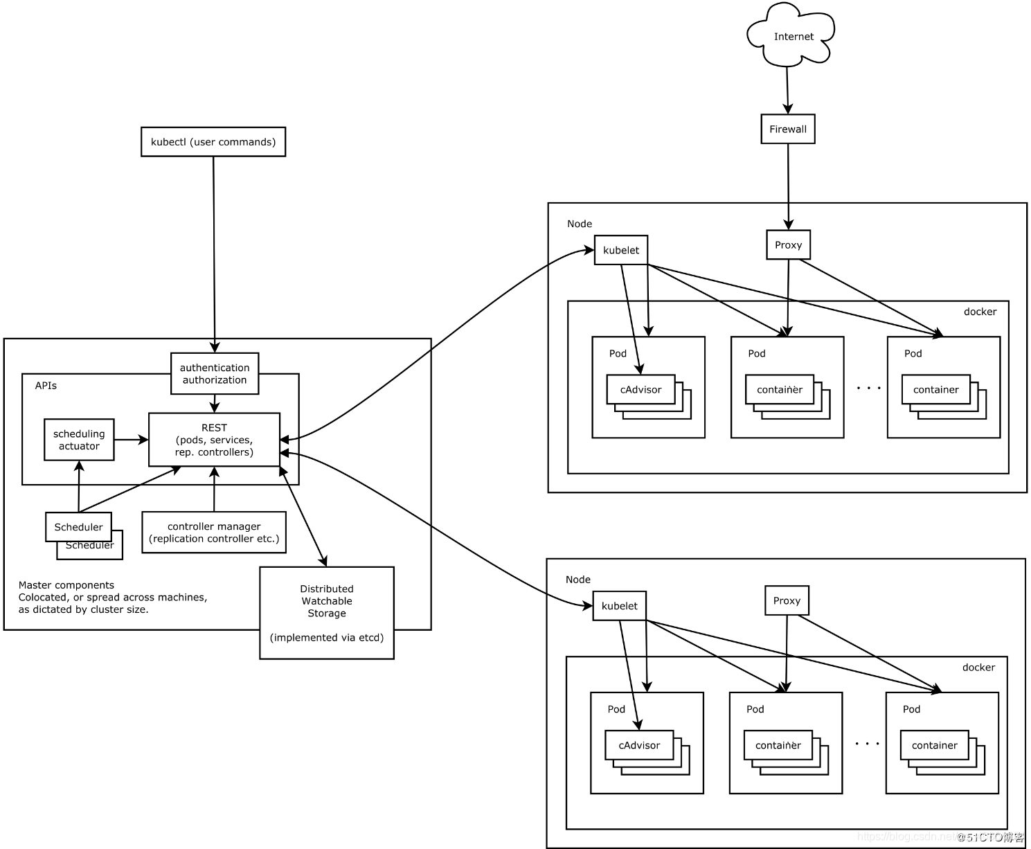
kubernets架构图

一.kubeadm部署kubernetes v1.17.0 集群
1.环境准备
系统版本:Centos7.4
硬件需求:CPU至少2核,内存至少2G
2.角色
| ip | 角色 | 安装软件 |
|---|---|---|
| 192.168.3.71 | k8s-master | kube-apiserver kube-schduler kube-controller-manager docker flannel kubelet |
| 192.168.3.72 | k8s-node1 | kubelet kube-proxy docker flannel |
3.初始化(注意:全部的主机)
3.1 关闭防火墙
systemctl stop firewalld && systemctl disable firewalld
3.2 关闭selinux
sed -i 's/^SELINUX=.*/SELINUX=disabled/' /etc/selinux/config && setenforce 0
3.2 关闭swap分区
swapoff -a # 临时
sed -i '/ swap / s/^\(.*\)$/#\1/g' /etc/fstab #永久
3.3 设置主机名
hostnamectl set-hostname k8s-master(192.168.3.71主机上)
hostnamectl set-hostname k8s-node01(192.168.3.72主机上)
3.4 配置hosts
cat >> /etc/hosts << EOF
192.168.3.71 k8s-master
192.168.3.72 k8s-node01
EOF
3.5 内核调整
cat > /etc/sysctl.d/k8s.conf << EOF
net.bridge.bridge-nf-call-ip6tables = 1
net.bridge.bridge-nf-call-iptables = 1
EOF
sysctl --system
4. 安装kubernets和docker
4.1 添加docker的yum源
wget https://mirrors.aliyun.com/docker-ce/linux/centos/docker-ce.repo -O /etc/yum.repos.d/docker-ce.repo
4.2 添加kubernets的yum源
cat > /etc/yum.repos.d/kubernetes.repo << EOF
[kubernetes]
name=Kubernetes
baseurl=https://mirrors.aliyun.com/kubernetes/yum/repos/kubernetes-el7-x86_64
enabled=1
gpgcheck=0
repo_gpgcheck=0
gpgkey=https://mirrors.aliyun.com/kubernetes/yum/doc/yum-key.gpg https://mirrors.aliyun.com/kubernetes/yum/doc/rpm-package-key.gpg
EOF
4.3 安装docker kubelet kubeadm kubelectl
yum install docker kubelet kubeadm kubectl ##每个节点都需要安装
4.3 开启docker
配置国内镜像
vi /etc/docker/daemon.json
{
"registry-mirrors": ["https://dlbpv56y.mirror.aliyuncs.com"]
}
systemctl enable docker
systemctl start docker
4.4 开启kubelet
systemctl enable kubelet
systemctl start kubelet
5. Master节点(192.168.3.71)启动集群
kubeadm init \
--apiserver-advertise-address=192.168.3.71 \
--image-repository registry.aliyuncs.com/google_containers \
--kubernetes-version v1.17.0 \
--service-cidr=10.96.0.0/12 \
--pod-network-cidr=10.244.0.0/16
需要等待几分钟下载镜像
输出结果:
W1218 21:47:32.757652 29684 validation.go:28] Cannot validate kube-proxy config - no validator is available
W1218 21:47:32.757701 29684 validation.go:28] Cannot validate kubelet config - no validator is available
[init] Using Kubernetes version: v1.17.0
[preflight] Running pre-flight checks
[preflight] Pulling images required for setting up a Kubernetes cluster
[preflight] This might take a minute or two, depending on the speed of your internet connection
[preflight] You can also perform this action in beforehand using 'kubeadm config images pull'
[kubelet-start] Writing kubelet environment file with flags to file "/var/lib/kubelet/kubeadm-flags.env"
[kubelet-start] Writing kubelet configuration to file "/var/lib/kubelet/config.yaml"
[kubelet-start] Starting the kubelet
[certs] Using certificateDir folder "/etc/kubernetes/pki"
[certs] Generating "ca" certificate and key
[certs] Generating "apiserver" certificate and key
[certs] apiserver serving cert is signed for DNS names [k8s-master kubernetes kubernetes.default kubernetes.default.svc kubernetes.default.svc.cluster.local] and IPs [10.96.0.1 192.168.3.71]
[certs] Generating "apiserver-kubelet-client" certificate and key
[certs] Generating "front-proxy-ca" certificate and key
[certs] Generating "front-proxy-client" certificate and key
[certs] Generating "etcd/ca" certificate and key
[certs] Generating "etcd/server" certificate and key
[certs] etcd/server serving cert is signed for DNS names [k8s-master localhost] and IPs [192.168.3.71 127.0.0.1 ::1]
[certs] Generating "etcd/peer" certificate and key
[certs] etcd/peer serving cert is signed for DNS names [k8s-master localhost] and IPs [192.168.3.71 127.0.0.1 ::1]
[certs] Generating "etcd/healthcheck-client" certificate and key
[certs] Generating "apiserver-etcd-client" certificate and key
[certs] Generating "sa" key and public key
[kubeconfig] Using kubeconfig folder "/etc/kubernetes"
[kubeconfig] Writing "admin.conf" kubeconfig file
[kubeconfig] Writing "kubelet.conf" kubeconfig file
[kubeconfig] Writing "controller-manager.conf" kubeconfig file
[kubeconfig] Writing "scheduler.conf" kubeconfig file
[control-plane] Using manifest folder "/etc/kubernetes/manifests"
[control-plane] Creating static Pod manifest for "kube-apiserver"
[control-plane] Creating static Pod manifest for "kube-controller-manager"
W1218 21:50:43.371794 29684 manifests.go:214] the default kube-apiserver authorization-mode is "Node,RBAC"; using "Node,RBAC"
[control-plane] Creating static Pod manifest for "kube-scheduler"
W1218 21:50:43.373196 29684 manifests.go:214] the default kube-apiserver authorization-mode is "Node,RBAC"; using "Node,RBAC"
[etcd] Creating static Pod manifest for local etcd in "/etc/kubernetes/manifests"
[wait-control-plane] Waiting for the kubelet to boot up the control plane as static Pods from directory "/etc/kubernetes/manifests". This can take up to 4m0s
[apiclient] All control plane components are healthy after 39.004789 seconds
[upload-config] Storing the configuration used in ConfigMap "kubeadm-config" in the "kube-system" Namespace
[kubelet] Creating a ConfigMap "kubelet-config-1.17" in namespace kube-system with the configuration for the kubelets in the cluster
[upload-certs] Skipping phase. Please see --upload-certs
[mark-control-plane] Marking the node k8s-master as control-plane by adding the label "node-role.kubernetes.io/master=''"
[mark-control-plane] Marking the node k8s-master as control-plane by adding the taints [node-role.kubernetes.io/master:NoSchedule]
[kubelet-check] Initial timeout of 40s passed.
[bootstrap-token] Using token: czc135.u5r001hxfk6ymz52
[bootstrap-token] Configuring bootstrap tokens, cluster-info ConfigMap, RBAC Roles
[bootstrap-token] configured RBAC rules to allow Node Bootstrap tokens to post CSRs in order for nodes to get long term certificate credentials
[bootstrap-token] configured RBAC rules to allow the csrapprover controller automatically approve CSRs from a Node Bootstrap Token
[bootstrap-token] configured RBAC rules to allow certificate rotation for all node client certificates in the cluster
[bootstrap-token] Creating the "cluster-info" ConfigMap in the "kube-public" namespace
[kubelet-finalize] Updating "/etc/kubernetes/kubelet.conf" to point to a rotatable kubelet client certificate and key
[addons] Applied essential addon: CoreDNS
[addons] Applied essential addon: kube-proxy
Your Kubernetes control-plane has initialized successfully!
To start using your cluster, you need to run the following as a regular user:
mkdir -p $HOME/.kube
sudo cp -i /etc/kubernetes/admin.conf $HOME/.kube/config
sudo chown $(id -u):$(id -g) $HOME/.kube/config
You should now deploy a pod network to the cluster.
Run "kubectl apply -f [podnetwork].yaml" with one of the options listed at:
https://kubernetes.io/docs/concepts/cluster-administration/addons/
Then you can join any number of worker nodes by running the following on each as root:
kubeadm join 192.168.3.71:6443 --token czc135.u5r001hxfk6ymz52 \
--discovery-token-ca-cert-hash sha256:2866f682c032d586e814e48032049177946bb44d9241f135872702030712456d
根据输出提示操作:
mkdir -p $HOME/.kube
sudo cp -i /etc/kubernetes/admin.conf $HOME/.kube/config
sudo chown $(id -u):$(id -g) $HOME/.kube/config
安装网络插件flannel
kubectl apply -f https://raw.githubusercontent.com/coreos/flannel/2140ac876ef134e0ed5af15c65e414cf26827915/Documentation/kube-flannel.yml
更多flannel信息查看GitHub上的CoreOS
6. Node节点(192.168.3.72)加入集群
在192.168.3.72终端
kubeadm join 192.168.3.71:6443 --token czc135.u5r001hxfk6ymz52 \
--discovery-token-ca-cert-hash sha256:2866f682c032d586e814e48032049177946bb44d9241f135872702030712456d
输出结果如下:
W1219 21:26:34.152395 11656 join.go:346] [preflight] WARNING: JoinControlPane.controlPlane settings will be ignored when control-plane flag is not set.
[preflight] Running pre-flight checks
[preflight] Reading configuration from the cluster...
[preflight] FYI: You can look at this config file with 'kubectl -n kube-system get cm kubeadm-config -oyaml'
[kubelet-start] Downloading configuration for the kubelet from the "kubelet-config-1.17" ConfigMap in the kube-system namespace
[kubelet-start] Writing kubelet configuration to file "/var/lib/kubelet/config.yaml"
[kubelet-start] Writing kubelet environment file with flags to file "/var/lib/kubelet/kubeadm-flags.env"
[kubelet-start] Starting the kubelet
[kubelet-start] Waiting for the kubelet to perform the TLS Bootstrap...
This node has joined the cluster:
* Certificate signing request was sent to apiserver and a response was received.
* The Kubelet was informed of the new secure connection details.
Run 'kubectl get nodes' on the control-plane to see this node join the cluster.
7. 集群检查
7.1 检查集群节点
[root@k8s-master /]# kubectl get node
NAME STATUS ROLES AGE VERSION
k8s-master Ready master 5m25s v1.17.0
k8s-node01 Ready <none> 2m22s v1.17.0
7.2 检查pod状态
[root@k8s-master /]# kubectl get pods -n kube-system
NAME READY STATUS RESTARTS AGE
coredns-9d85f5447-6hz7p 1/1 Running 0 4m56s
coredns-9d85f5447-9fv7v 1/1 Running 0 4m56s
etcd-k8s-master 1/1 Running 0 4m51s
kube-apiserver-k8s-master 1/1 Running 0 4m51s
kube-controller-manager-k8s-master 1/1 Running 0 4m51s
kube-flannel-ds-amd64-8gcwc 1/1 Running 0 2m12s
kube-flannel-ds-amd64-g5752 1/1 Running 0 3m17s
kube-proxy-qwd7r 1/1 Running 0 2m12s
kube-proxy-t22g5 1/1 Running 0 4m56s
kube-scheduler-k8s-master 1/1 Running 0 4m51s
来源:CSDN
作者:托塔天王李
链接:https://blog.csdn.net/qq_40861391/article/details/103605778