Git工作流程
Git 能从众多版本控制系统中脱颖而出,其’必杀技特性’是其分支模型,Git分支模型使版本的分支合并起来非常的方便。但是滥用其分支特性也会产生副作用,很可能会出现一个纷乱丛生、结构复杂的分支系统。于是Vincent Driessen 提出了一个分支管理模型Git-Flow。它可以使版本库的更新迭代结构清晰,各分支各司其职~
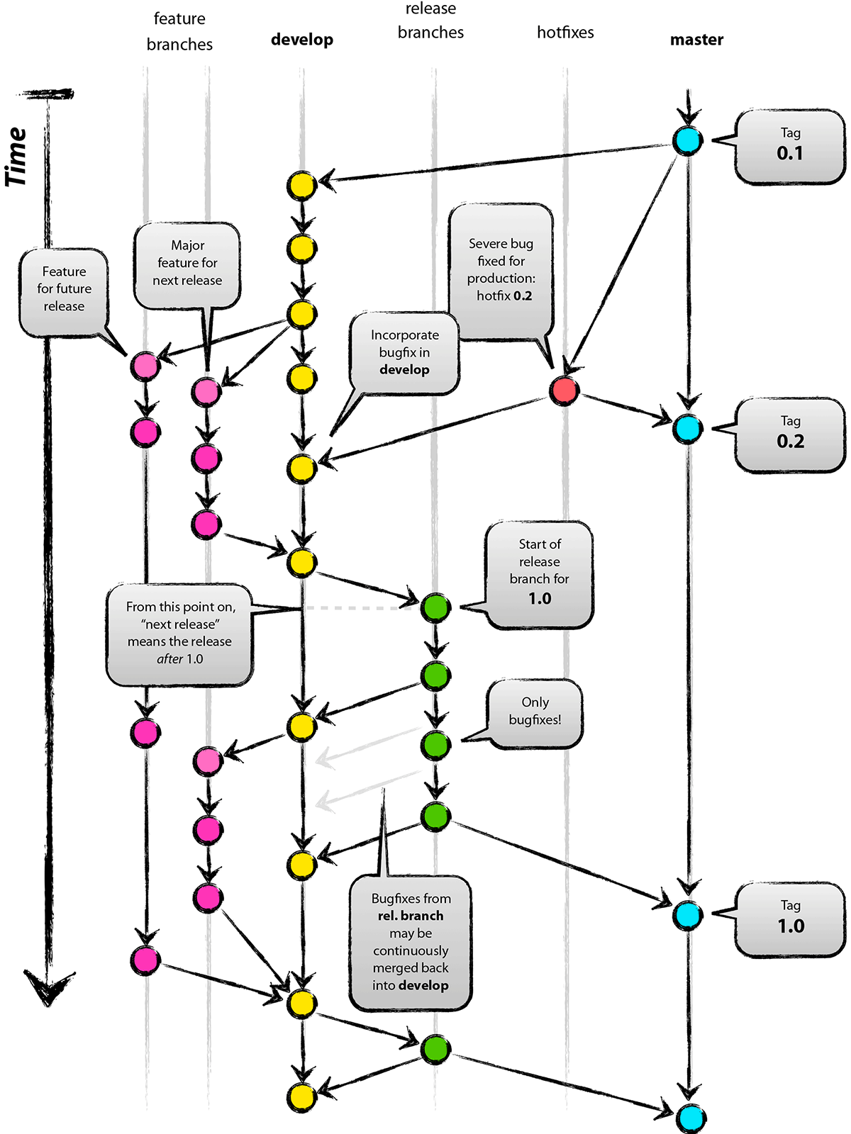
Git-Flow
![> 开局一张图,内容全靠编[外链图片转存失败,源站可能有防盗链机制,建议将图片保存下来直接上传(img-WnXjsFxq-1578238409035)(images/git-flow.png)]](https://img-blog.csdnimg.cn/20200105233518175.png?x-oss-process=image/watermark,type_ZmFuZ3poZW5naGVpdGk,shadow_10,text_aHR0cHM6Ly9ibG9nLmNzZG4ubmV0L1NoYW95b3VpcW5n,size_16,color_FFFFFF,t_70)
- Master – 线上分支(发布分支,长期存在)
- Develop – 开发分支(本地分支,长期存在)
- Feature – 新功能分支
- Release – 预热分支(预发布分支)
- Hotfix – 修复分支(Bug分支)
![[外链图片转存失败,源站可能有防盗链机制,建议将图片保存下来直接上传(img-BJ5YQEWz-1578238409040)(images/805129-20160814141501031-263930921.png)]](https://img-blog.csdnimg.cn/20200105233440335.png?x-oss-process=image/watermark,type_ZmFuZ3poZW5naGVpdGk,shadow_10,text_aHR0cHM6Ly9ibG9nLmNzZG4ubmV0L1NoYW95b3VpcW5n,size_16,color_FFFFFF,t_70)
需求是开发的起点,当我们进行功能开发时,先有需求再有功能分支(feature branch)。功能分支是从Develop分支上面分出来的,完成新功能后,该分支上的功能就被合并到Develop分支上,然后删除 Feature分支。
![[外链图片转存失败,源站可能有防盗链机制,建议将图片保存下来直接上传(img-baTdxSUv-1578238409042)(images/805129-20160814141857156-1053251031.png)]](https://img-blog.csdnimg.cn/20200105233420944.png?x-oss-process=image/watermark,type_ZmFuZ3poZW5naGVpdGk,shadow_10,text_aHR0cHM6Ly9ibG9nLmNzZG4ubmV0L1NoYW95b3VpcW5n,size_16,color_FFFFFF,t_70)
当develop分支积累足够的功能(预定的发布日期临近),就可以建立一个预发布分支(release branch)。预发布分支是从Develop分支上面分出来的,预发布结束以后,再合并到 Develop 和 Master 分支,然后删除 Release 分支。
![[外链图片转存失败,源站可能有防盗链机制,建议将图片保存下来直接上传(img-XJqGUKzr-1578238409044)(images/805129-20160814142051093-1392948534.png)]](https://img-blog.csdnimg.cn/20200105233359744.png?x-oss-process=image/watermark,type_ZmFuZ3poZW5naGVpdGk,shadow_10,text_aHR0cHM6Ly9ibG9nLmNzZG4ubmV0L1NoYW95b3VpcW5n,size_16,color_FFFFFF,t_70)
当功能正常运行后,如果遇到紧急问题需要修复,这个时候需要创建一个独立的修复分支(hotfix branch)。修复分支是从Master分支上面分出来的,当问题修复之后,再合并到 Develop 和 Master 分支,然后删除 Hotfix 分支。
优点:
- 结构清晰
- 适合大型团队
缺点:
- 相对复杂
- 频繁切换分支
- 维护两个长期分支
Master和Develop - 不太适合"持续发布"的项目
Github-Flow
Github flow是Git flow的简化版,专门配合"持续发布"。它是 Github使用的工作流程。
它只有一个长期分支,就是Master分支。官方流程如下:
[外链图片转存失败,源站可能有防盗链机制,建议将图片保存下来直接上传(img-ONIs1aPo-1578238409057)(images/QQ截图20191201210343.png)]
- 根据需求,从
Master分支拉出新的分支,不区分功能分支与补丁分支。 - 在分支中的增删改查都要进行提交,会保留一个清晰的历史记录。
- 你可以在开发过程中任意时刻发起一个
Pull Request,让别人看到你的请求(困难、想法、建议、工作)。 - 大家一起评审、讨论、评论你的代码,对话过程中,你还可以不断提交代码。
- 部署阶段,合并之前你可以在生产分支中进行最终测试,根据测试结果选择合并还是回滚。
- 验证通过,合并代码到
Master分支,合并请求后,如果有对应的问题,对应的问题也将被关闭。
优点:
- 简单
- 适合"持续发布"的项目
缺点:
线上版本 < Master分支(无法控制发布时间,IOS应用商店功能审核)- 需要多维护一个
Production分支来追踪线上版本
Gitlab-Flow
Gitlab flow是 Git flow 与 Github flow 的综合。它吸取了两者的优点,既有适应不同开发环境的弹性,又有单一主分支的简单和便利。
持续发布
[外链图片转存失败,源站可能有防盗链机制,建议将图片保存下来直接上传(img-KO5SvsoY-1578238409065)(images/gitlab_flow_production_branch.png)]
在 Master 分支之外建立线上 Production 分支,有新需求的情况下,以 Master 分支为基础迁出一个分支进行开发,功能完成之后 merge 到 Master 分支,确认没问题后 merge 到 Production 分支。 Master 分支被称为上游分支,代码的变化必须由"上游"向"下游"发展。
版本发布
[外链图片转存失败,源站可能有防盗链机制,建议将图片保存下来直接上传(img-weWtJaI7-1578238409068)(images/gitlab_flow_release_branches.png)]
对于"版本发布"的项目,才会使用发布分支,以master为起点拉出一个分支,每个分支都要包含次要版本,比如2-3-stable、2-4-stable等。
以后,只有修补bug,才允许将代码合并到这些分支,并且此时要更新次要版本号。
参考链接
Git实操网站 - 生动形象
ngulc - 博客园
阮一峰 - Git分支管理策略
阮一峰 - Git工作流程
Github-Flow
Gitlab-Flow
来源:CSDN
作者:前端小峰
链接:https://blog.csdn.net/Shaoyouiqng/article/details/103849151