1、小内存堆管理算法介绍
本文所介绍的内存堆管理是RT Thread操作系统中的小内存管理算法,参考mem.c源文件。这个程序适用于小内存的CPU,比如像STM32F这样的只有几十-几百KB内存的处理器。整个内存堆的处理算法简洁,高效,现对其中的原理做详细的介绍。首先先写上整个源代码,如下。内存堆的函数只有主要的4个函数:
- rt_system_heap_init
- rt_malloc
- rt_free
- plug_holes
/*头文件中的相关宏定义 define in header file*/
#define HEAP_MAGIC 0x1ea0
struct heap_mem
{
/* magic and used flag */
rt_uint16_t magic;
rt_uint16_t used;
rt_size_t next, prev;
#ifdef RT_USING_MEMTRACE
rt_uint8_t thread[4]; /* thread name */
#endif
};
/** pointer to the heap: for alignment, heap_ptr is now a pointer instead of an array */
static rt_uint8_t *heap_ptr;
/** the last entry, always unused! */
static struct heap_mem *heap_end;
/**
* @ingroup BasicDef
*
* @def RT_ALIGN(size, align)
* Return the most contiguous size aligned at specified width. RT_ALIGN(13, 4)
* would return 16.
*/
#define RT_ALIGN(size, align) (((size) + (align) - 1) & ~((align) - 1))
#define RT_ALIGN_SIZE 4
#define MIN_SIZE 12
#define MIN_SIZE_ALIGNED RT_ALIGN(MIN_SIZE, RT_ALIGN_SIZE)
#define SIZEOF_STRUCT_MEM RT_ALIGN(sizeof(struct heap_mem), RT_ALIGN_SIZE)
/*mem.c source code below*/
static struct heap_mem *lfree; /* pointer to the lowest free block */
static struct rt_semaphore heap_sem;
static rt_size_t mem_size_aligned;
#ifdef RT_MEM_STATS
static rt_size_t used_mem, max_mem;
#endif
#ifdef RT_USING_MEMTRACE
rt_inline void rt_mem_setname(struct heap_mem *mem, const char *name)
{
int index;
for (index = 0; index < sizeof(mem->thread); index ++)
{
if (name[index] == '\0') break;
mem->thread[index] = name[index];
}
for (; index < sizeof(mem->thread); index ++)
{
mem->thread[index] = ' ';
}
}
#endif
static void plug_holes(struct heap_mem *mem)
{
struct heap_mem *nmem;
struct heap_mem *pmem;
RT_ASSERT((rt_uint8_t *)mem >= heap_ptr);
RT_ASSERT((rt_uint8_t *)mem < (rt_uint8_t *)heap_end);
RT_ASSERT(mem->used == 0);
/* plug hole forward */
nmem = (struct heap_mem *)&heap_ptr[mem->next];
if (mem != nmem &&
nmem->used == 0 &&
(rt_uint8_t *)nmem != (rt_uint8_t *)heap_end)
{
/* if mem->next is unused and not end of heap_ptr,
* combine mem and mem->next
*/
if (lfree == nmem)
{
lfree = mem;
}
mem->next = nmem->next;
((struct heap_mem *)&heap_ptr[nmem->next])->prev = (rt_uint8_t *)mem - heap_ptr;
}
/* plug hole backward */
pmem = (struct heap_mem *)&heap_ptr[mem->prev];
if (pmem != mem && pmem->used == 0)
{
/* if mem->prev is unused, combine mem and mem->prev */
if (lfree == mem)
{
lfree = pmem;
}
pmem->next = mem->next;
((struct heap_mem *)&heap_ptr[mem->next])->prev = (rt_uint8_t *)pmem - heap_ptr;
}
}
/**
* @ingroup SystemInit
*
* This function will initialize system heap memory.
*
* @param begin_addr the beginning address of system heap memory.
* @param end_addr the end address of system heap memory.
*/
void rt_system_heap_init(void *begin_addr, void *end_addr)
{
struct heap_mem *mem;
rt_uint32_t begin_align = RT_ALIGN((rt_uint32_t)begin_addr, RT_ALIGN_SIZE);
rt_uint32_t end_align = RT_ALIGN_DOWN((rt_uint32_t)end_addr, RT_ALIGN_SIZE);
RT_DEBUG_NOT_IN_INTERRUPT;
/* alignment addr */
if ((end_align > (2 * SIZEOF_STRUCT_MEM)) &&
((end_align - 2 * SIZEOF_STRUCT_MEM) >= begin_align))
{
/* calculate the aligned memory size */
mem_size_aligned = end_align - begin_align - 2 * SIZEOF_STRUCT_MEM;
}
else
{
rt_kprintf("mem init, error begin address 0x%x, and end address 0x%x\n",
(rt_uint32_t)begin_addr, (rt_uint32_t)end_addr);
return;
}
/* point to begin address of heap */
heap_ptr = (rt_uint8_t *)begin_align;
RT_DEBUG_LOG(RT_DEBUG_MEM, ("mem init, heap begin address 0x%x, size %d\n",
(rt_uint32_t)heap_ptr, mem_size_aligned));
/* initialize the start of the heap */
mem = (struct heap_mem *)heap_ptr;
mem->magic = HEAP_MAGIC;
mem->next = mem_size_aligned + SIZEOF_STRUCT_MEM;
mem->prev = 0;
mem->used = 0;
#ifdef RT_USING_MEMTRACE
rt_mem_setname(mem, "INIT");
#endif
/* initialize the end of the heap */
heap_end = (struct heap_mem *)&heap_ptr[mem->next];
heap_end->magic = HEAP_MAGIC;
heap_end->used = 1;
heap_end->next = mem_size_aligned + SIZEOF_STRUCT_MEM;
heap_end->prev = mem_size_aligned + SIZEOF_STRUCT_MEM;
#ifdef RT_USING_MEMTRACE
rt_mem_setname(heap_end, "INIT");
#endif
rt_sem_init(&heap_sem, "heap", 1, RT_IPC_FLAG_FIFO);
/* initialize the lowest-free pointer to the start of the heap */
lfree = (struct heap_mem *)heap_ptr;
}
/**
* @addtogroup MM
*/
/**@{*/
/**
* Allocate a block of memory with a minimum of 'size' bytes.
*
* @param size is the minimum size of the requested block in bytes.
*
* @return pointer to allocated memory or NULL if no free memory was found.
*/
void *rt_malloc(rt_size_t size)
{
rt_size_t ptr, ptr2;
struct heap_mem *mem, *mem2;
if (size == 0)
return RT_NULL;
RT_DEBUG_NOT_IN_INTERRUPT;
if (size != RT_ALIGN(size, RT_ALIGN_SIZE))
RT_DEBUG_LOG(RT_DEBUG_MEM, ("malloc size %d, but align to %d\n",
size, RT_ALIGN(size, RT_ALIGN_SIZE)));
else
RT_DEBUG_LOG(RT_DEBUG_MEM, ("malloc size %d\n", size));
/* alignment size */
size = RT_ALIGN(size, RT_ALIGN_SIZE);
if (size > mem_size_aligned)
{
RT_DEBUG_LOG(RT_DEBUG_MEM, ("no memory\n"));
return RT_NULL;
}
/* every data block must be at least MIN_SIZE_ALIGNED long */
if (size < MIN_SIZE_ALIGNED)
size = MIN_SIZE_ALIGNED;
/* take memory semaphore */
rt_sem_take(&heap_sem, RT_WAITING_FOREVER);
for (ptr = (rt_uint8_t *)lfree - heap_ptr;
ptr < mem_size_aligned - size;
ptr = ((struct heap_mem *)&heap_ptr[ptr])->next)
{
mem = (struct heap_mem *)&heap_ptr[ptr];
if ((!mem->used) && (mem->next - (ptr + SIZEOF_STRUCT_MEM)) >= size)
{
/* mem is not used and at least perfect fit is possible:
* mem->next - (ptr + SIZEOF_STRUCT_MEM) gives us the 'user data size' of mem */
if (mem->next - (ptr + SIZEOF_STRUCT_MEM) >=
(size + SIZEOF_STRUCT_MEM + MIN_SIZE_ALIGNED))
{
/* (in addition to the above, we test if another struct heap_mem (SIZEOF_STRUCT_MEM) containing
* at least MIN_SIZE_ALIGNED of data also fits in the 'user data space' of 'mem')
* -> split large block, create empty remainder,
* remainder must be large enough to contain MIN_SIZE_ALIGNED data: if
* mem->next - (ptr + (2*SIZEOF_STRUCT_MEM)) == size,
* struct heap_mem would fit in but no data between mem2 and mem2->next
* @todo we could leave out MIN_SIZE_ALIGNED. We would create an empty
* region that couldn't hold data, but when mem->next gets freed,
* the 2 regions would be combined, resulting in more free memory
*/
ptr2 = ptr + SIZEOF_STRUCT_MEM + size;
/* create mem2 struct */
mem2 = (struct heap_mem *)&heap_ptr[ptr2];
mem2->magic = HEAP_MAGIC;
mem2->used = 0;
mem2->next = mem->next;
mem2->prev = ptr;
#ifdef RT_USING_MEMTRACE
rt_mem_setname(mem2, " ");
#endif
/* and insert it between mem and mem->next */
mem->next = ptr2;
mem->used = 1;
if (mem2->next != mem_size_aligned + SIZEOF_STRUCT_MEM)
{
((struct heap_mem *)&heap_ptr[mem2->next])->prev = ptr2;
}
#ifdef RT_MEM_STATS
used_mem += (size + SIZEOF_STRUCT_MEM);
if (max_mem < used_mem)
max_mem = used_mem;
#endif
}
else
{
/* (a mem2 struct does no fit into the user data space of mem and mem->next will always
* be used at this point: if not we have 2 unused structs in a row, plug_holes should have
* take care of this).
* -> near fit or excact fit: do not split, no mem2 creation
* also can't move mem->next directly behind mem, since mem->next
* will always be used at this point!
*/
mem->used = 1;
#ifdef RT_MEM_STATS
used_mem += mem->next - ((rt_uint8_t *)mem - heap_ptr);
if (max_mem < used_mem)
max_mem = used_mem;
#endif
}
/* set memory block magic */
mem->magic = HEAP_MAGIC;
#ifdef RT_USING_MEMTRACE
if (rt_thread_self())
rt_mem_setname(mem, rt_thread_self()->name);
else
rt_mem_setname(mem, "NONE");
#endif
if (mem == lfree)
{
/* Find next free block after mem and update lowest free pointer */
while (lfree->used && lfree != heap_end)
lfree = (struct heap_mem *)&heap_ptr[lfree->next];
RT_ASSERT(((lfree == heap_end) || (!lfree->used)));
}
rt_sem_release(&heap_sem);
RT_ASSERT((rt_uint32_t)mem + SIZEOF_STRUCT_MEM + size <= (rt_uint32_t)heap_end);
RT_ASSERT((rt_uint32_t)((rt_uint8_t *)mem + SIZEOF_STRUCT_MEM) % RT_ALIGN_SIZE == 0);
RT_ASSERT((((rt_uint32_t)mem) & (RT_ALIGN_SIZE - 1)) == 0);
RT_DEBUG_LOG(RT_DEBUG_MEM,
("allocate memory at 0x%x, size: %d\n",
(rt_uint32_t)((rt_uint8_t *)mem + SIZEOF_STRUCT_MEM),
(rt_uint32_t)(mem->next - ((rt_uint8_t *)mem - heap_ptr))));
RT_OBJECT_HOOK_CALL(rt_malloc_hook,
(((void *)((rt_uint8_t *)mem + SIZEOF_STRUCT_MEM)), size));
/* return the memory data except mem struct */
return (rt_uint8_t *)mem + SIZEOF_STRUCT_MEM;
}
}
rt_sem_release(&heap_sem);
return RT_NULL;
}
RTM_EXPORT(rt_malloc);
2、内存堆初始化函数rt_system_heap_init
rt_system_heap_init函数输入2个参数,分别是内存堆的起始地址和结束地址。在RT thread操作系统中起始地址由编译器编译后输出的ZI 段结束地址,即是程序使用RAM空间的最后一个地址。内存堆的结束地址就是CPU芯片的最大RAM地址,比如我使用的芯片是STM32F103RCT6, RAM是48KB,结束地址就是0x2000C000。
rt_system_heap_init函数对内存堆的空间进行初始化,首先对输入的内存起始结束地址进行对齐处理,即地址要是4字节对齐。
rt_uint32_t begin_align = RT_ALIGN((rt_uint32_t)begin_addr, RT_ALIGN_SIZE);
rt_uint32_t end_align = RT_ALIGN_DOWN((rt_uint32_t)end_addr, RT_ALIGN_SIZE);
判断输入的内存空间能最少容纳2个内存管理结构体数据struct heap_mem。宏RT_DEBUG_NOT_IN_INTERRUPT实现关闭中断,判断程序目前是不是在中断中,如果在中断就进行输入断言,再打开中断。计算出可以分配给用户使用的内存,mem_size_aligned即整个内存堆的空间再减去2个内存管理结构的占用的空间。
RT_DEBUG_NOT_IN_INTERRUPT;
/* alignment addr */
if ((end_align > (2 * SIZEOF_STRUCT_MEM)) &&
((end_align - 2 * SIZEOF_STRUCT_MEM) >= begin_align))
{
/* calculate the aligned memory size */
mem_size_aligned = end_align - begin_align - 2 * SIZEOF_STRUCT_MEM;
}
else
{
rt_kprintf("mem init, error begin address 0x%x, and end address 0x%x\n",
(rt_uint32_t)begin_addr, (rt_uint32_t)end_addr);
return;
}
下面是在内存堆的开始地址的12个字节做为内存堆的头管理结构,结束地址-12字节开始的地址做为内存堆的尾管理结构。
/* point to begin address of heap */
heap_ptr = (rt_uint8_t *)begin_align;
RT_DEBUG_LOG(RT_DEBUG_MEM, ("mem init, heap begin address 0x%x, size %d\n",
(rt_uint32_t)heap_ptr, mem_size_aligned));
/* initialize the start of the heap */
mem = (struct heap_mem *)heap_ptr;
mem->magic = HEAP_MAGIC;
mem->next = mem_size_aligned + SIZEOF_STRUCT_MEM;
mem->prev = 0;
mem->used = 0;
#ifdef RT_USING_MEMTRACE
rt_mem_setname(mem, "INIT");
#endif
/* initialize the end of the heap */
heap_end = (struct heap_mem *)&heap_ptr[mem->next];
heap_end->magic = HEAP_MAGIC;
heap_end->used = 1;
heap_end->next = mem_size_aligned + SIZEOF_STRUCT_MEM;
heap_end->prev = mem_size_aligned + SIZEOF_STRUCT_MEM;
#ifdef RT_USING_MEMTRACE
rt_mem_setname(heap_end, "INIT");
#endif
rt_sem_init(&heap_sem, "heap", 1, RT_IPC_FLAG_FIFO);
/* initialize the lowest-free pointer to the start of the heap */
lfree = (struct heap_mem *)heap_ptr;
这个函数执行完成后,内存堆空间的数据结构如下图。

3、内存分配函数rt_malloc
函数开始的几行代码主要对申请的内存大小进行合法判断,对申请的最小内存进行对齐处理,即能申请到的最小内存实际是12字节,即使你想申请4字节来用,内存堆中分配出来的内存实际是12字节。
内存分配的核心算法就是for循环中的这段代码,如下。
/*循环从当前的内存堆中找到一个内存块,使用链表的操作访问链表结点的下一个结点的方法进行循环*/
for (ptr = (rt_uint8_t *)lfree - heap_ptr;
ptr < mem_size_aligned - size;
ptr = ((struct heap_mem *)&heap_ptr[ptr])->next)
{
mem = (struct heap_mem *)&heap_ptr[ptr];
if ((!mem->used) && (mem->next - (ptr + SIZEOF_STRUCT_MEM)) >= size)
{
/*找到一块空的内存,并且这个内存的空间正好够用*/
/* mem is not used and at least perfect fit is possible:
* mem->next - (ptr + SIZEOF_STRUCT_MEM) gives us the 'user data size' of mem */
if (mem->next - (ptr + SIZEOF_STRUCT_MEM) >=
(size + SIZEOF_STRUCT_MEM + MIN_SIZE_ALIGNED))
{
/* (in addition to the above, we test if another struct heap_mem (SIZEOF_STRUCT_MEM) containing
* at least MIN_SIZE_ALIGNED of data also fits in the 'user data space' of 'mem')
* -> split large block, create empty remainder,
* remainder must be large enough to contain MIN_SIZE_ALIGNED data: if
* mem->next - (ptr + (2*SIZEOF_STRUCT_MEM)) == size,
* struct heap_mem would fit in but no data between mem2 and mem2->next
* @todo we could leave out MIN_SIZE_ALIGNED. We would create an empty
* region that couldn't hold data, but when mem->next gets freed,
* the 2 regions would be combined, resulting in more free memory
*/
/* 分配size+SIZEOF_STRUCT_MEM空间后,剩余的内存堆中的空间最少还有一个能容纳SIZEOF_STRUCT_MEM大小堆管理结构的空间外加最小MIN_SIZE_ALIGNED的用户空间,这样分配出一个内存后,剩余的空间能形成一个带有用户空间的内存管理块,能被下次分配所使用或都可以和相邻释放的内存进行合并*/
ptr2 = ptr + SIZEOF_STRUCT_MEM + size;
/* create mem2 struct */
mem2 = (struct heap_mem *)&heap_ptr[ptr2];
mem2->magic = HEAP_MAGIC;
mem2->used = 0;
mem2->next = mem->next;
mem2->prev = ptr;
#ifdef RT_USING_MEMTRACE
rt_mem_setname(mem2, " ");
#endif
/* and insert it between mem and mem->next */
mem->next = ptr2;
mem->used = 1;
if (mem2->next != mem_size_aligned + SIZEOF_STRUCT_MEM)
{
/*当经过free后,已用的连续内存中释放出一个未用的内存碎片后,申请使用这个内存碎片后,会执行到这里,即把这个内存碎片分成2片后,把后面未用的一片连接到前面已用的碎片上面*/
((struct heap_mem *)&heap_ptr[mem2->next])->prev = ptr2;
}
#ifdef RT_MEM_STATS
used_mem += (size + SIZEOF_STRUCT_MEM);
if (max_mem < used_mem)
max_mem = used_mem;
#endif
}
else
{
/* (a mem2 struct does no fit into the user data space of mem and mem->next will always
* be used at this point: if not we have 2 unused structs in a row, plug_holes should have
* take care of this).
* -> near fit or excact fit: do not split, no mem2 creation
* also can't move mem->next directly behind mem, since mem->next
* will always be used at this point!
*/
/*可用的这个内存块分配size空间后,剩余的空间只能放下一个内存管理块结构后就没有用户空间了,对这个内存块不再进行分块处理了,直接使用整个块*/
mem->used = 1;
#ifdef RT_MEM_STATS
used_mem += mem->next - ((rt_uint8_t *)mem - heap_ptr);
if (max_mem < used_mem)
max_mem = used_mem;
#endif
}
/* set memory block magic */
mem->magic = HEAP_MAGIC;
#ifdef RT_USING_MEMTRACE
if (rt_thread_self())
rt_mem_setname(mem, rt_thread_self()->name);
else
rt_mem_setname(mem, "NONE");
#endif
if (mem == lfree)
{
/* Find next free block after mem and update lowest free pointer */
while (lfree->used && lfree != heap_end)
lfree = (struct heap_mem *)&heap_ptr[lfree->next];
RT_ASSERT(((lfree == heap_end) || (!lfree->used)));
}
rt_sem_release(&heap_sem);
RT_ASSERT((rt_uint32_t)mem + SIZEOF_STRUCT_MEM + size <= (rt_uint32_t)heap_end);
RT_ASSERT((rt_uint32_t)((rt_uint8_t *)mem + SIZEOF_STRUCT_MEM) % RT_ALIGN_SIZE == 0);
RT_ASSERT((((rt_uint32_t)mem) & (RT_ALIGN_SIZE - 1)) == 0);
RT_DEBUG_LOG(RT_DEBUG_MEM,
("allocate memory at 0x%x, size: %d\n",
(rt_uint32_t)((rt_uint8_t *)mem + SIZEOF_STRUCT_MEM),
(rt_uint32_t)(mem->next - ((rt_uint8_t *)mem - heap_ptr))));
RT_OBJECT_HOOK_CALL(rt_malloc_hook,
(((void *)((rt_uint8_t *)mem + SIZEOF_STRUCT_MEM)), size));
/* return the memory data except mem struct */
return (rt_uint8_t *)mem + SIZEOF_STRUCT_MEM;
}
}
rt_sem_release(&heap_sem);
经过连续4次内存分配并且中间不释放内存后的内存堆分布如下图。此时内存是连续使用,没有内存碎片产生。

4、内存释放函数rt_free
函数前面几行对要释放的内存指针进行合法性检测,判断内存指针是否是4字节对齐,释放的内存位置内存堆中。
释放一块内存的操作很简单,即对内存块的使用标志清零,mem->used=0。之后如果释放的内存位置空闲内存块lfree之前,那么把空闲内存块lfree指针指向这个刚刚释放的内存块。plug_holes函数实现对内存碎片进行合并处理,减少内存碎片的出现,注意并不能杜绝内存碎片的产生。
/* ... and is now unused. */
mem->used = 0;
mem->magic = HEAP_MAGIC;
#ifdef RT_USING_MEMTRACE
rt_mem_setname(mem, " ");
#endif
if (mem < lfree)
{
/* the newly freed struct is now the lowest */
lfree = mem;
}
#ifdef RT_MEM_STATS
used_mem -= (mem->next - ((rt_uint8_t *)mem - heap_ptr));
#endif
/* finally, see if prev or next are free also */
plug_holes(mem);
向一个已经连续申请的内存中间释放一个内存块后的内存结构分布如下图,释放第三块内存块到内存堆中后的内存分布图。

5、内存合并函数 plug_holes
函数实现:判断释放的内存块的前面一个内存块,如果这个内存是未用的,就把这个内存与刚释放的内存合并成一个大的内存块。
/* plug hole forward */
nmem = (struct heap_mem *)&heap_ptr[mem->next];
if (mem != nmem &&
nmem->used == 0 &&
(rt_uint8_t *)nmem != (rt_uint8_t *)heap_end)
{
/* if mem->next is unused and not end of heap_ptr,
* combine mem and mem->next
*/
if (lfree == nmem)
{
lfree = mem;
}
mem->next = nmem->next;
((struct heap_mem *)&heap_ptr[nmem->next])->prev = (rt_uint8_t *)mem - heap_ptr;
}
判断释放的内存块的后面的一个内存志,如果这个内存是未用的,就把这个内存与刚释放的内存合并成一个大的内存块,移动空闲内存指针指向前一个内存块。通过这样的操作就减少了内存碎片的出现,把已经释放的相邻的内存碎片合并成一个大的内存块,减少内存碎片的数量。
/* plug hole backward */
pmem = (struct heap_mem *)&heap_ptr[mem->prev];
if (pmem != mem && pmem->used == 0)
{
/* if mem->prev is unused, combine mem and mem->prev */
if (lfree == mem)
{
lfree = pmem;
}
pmem->next = mem->next;
((struct heap_mem *)&heap_ptr[mem->next])->prev = (rt_uint8_t *)pmem - heap_ptr;
}
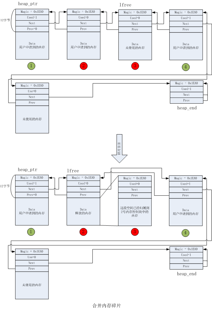
如下图在已经释放了3号内存块后,再释放2号内存块后,2号内存块与3号内存块进行合并后的内存分配图如下。

来源:CSDN
作者:fhqlongteng
链接:https://blog.csdn.net/fhqlongteng/article/details/104057299