版权声明:本文为CSDN博主「古猫先生」的原创文章,遵循 CC 4.0 BY-SA 版权协议,转载请附上原文出处链接及本声明。
https://blog.csdn.net/zhuzongpeng/article/details/78995340
我们知道,在PCIe链路可以正常工作之前,需要对PCIe链路进行链路训练,在这个过程中,就会用LTSSM状态机。LTSSM全称是Link Training and Status State Machine。这个状态机在哪里呢?它就在PCIe总线的物理层之中。
LTSSM状态机涵盖了11个状态,包括Detect, Polling, Configuration, Recovery, L0, L0s, L1, L2, Hot Reset, Loopback, Disable。这11个状态之间转换的逻辑,如下图,
这11个状态大致可以分为4大类:
(1) PCIe链路训练相关。正常的PCIe链路训练状态转换流程依次是,Detect->Polling->Configuration->L0. L0是PCIe链路可以正常工作的电源状态。
(2) PCIe链路重新训练相关。这个状态也称为Recovery。Recovery是一个非常重要的链路状态,进入这个状态的因素也很多,比如电源状态的变化,PCIe链路速率的变化等。
(3) 电源状态相关。PCIe总线的电源状态主要有两部分的内容。
一是基于软件控制的PCI-PM电源管理机制,是系统软件通过修改寄存器中的电源管理字段,使PCIe设备进入D状态:D0,D1,D2,D3.
二是基于硬件控制的ASPM(=Active State Power Management)电源管理机制,是基于硬件自主控制的链路电源管理机制,只有在PCIe设备处于D0状态是才可以启动ASPM机制,另外,与ASPM有关的链路状态有L0s,L1(包括L1.1和L1.2).
(4)其他相关。比如Hot Reset, Link Disable, Loopback等。
我们接下来对这11个状态分别作一个简单的介绍。
Detect
这是物理层的初始状态,仅在Gen1 2.5 GT/s速率下使用,或是从数据链路层转换而来,或是在reset之后,或者从其他状态(Disable, Polling, Configuration,Recovery等)转换。总之,Detect状态是PCIe链路训练的开端。此外,Detect,顾名思义,需要实现检测工作。因为在这个状态时,发送端TX需要检测接收端RX是否存在且可以正常工作,如果检测正常,才能进入其他状态。Detect状态主要包含了两个子状态:Detect.Quiet和Detect.Active.
(1)从其他状态或者Reset之后,物理层从Electrical Idle开始,此时,处于Detect.Quiet;
(2)当超过12ms或者所有Lane均退出Electrical Idle时,则从Dectect.Quiet转换进入Detect.Active。在这个状态就会开启检测RX工作。
判断RX是否存在的逻辑比较简单,就是通过一个“Detect logic”电路比较RC时间常数的大小。
(1) 当RX不存在时,RC时间常数较小。
(2) 当RX存在时,RC时间常数较大。
Polling
这个状态的目的是"对暗号",实现无障碍沟通。进入这个状态后,TX和RX之间通过发送TS1、TS2 OS序列来确定Bit Lock, Symbol Lock以及解决Lane极性反转的问题。
Bit Lock: 在Bit传输过程中,RX PLL锁定TX Clock频率,这个过程称为RX实现"Bit Lock"。
Symbol Lock: RX端串并转化器知道如何区别一个有效的10-bit Symbol,这个过程称为“Symbol Lock”. 这里用到的是COM控制符。
Polling状态主要包含了三个子状态:Polling.Active, Polling.Configuration, Polling.Compliance.
(1) Polling.Active:这是链路从Detect退出后进入的状态,在这个状态下,发送端需要在所有Lane至少发送1024个TS1序列,因为接收端需要通过接收到的TS1序列来实现Bit/Symbol Lock. 由于发送端和接收端不是同时退出Detect状态,所以,TS1序列交流可能不会同步。此时,链路出于Gen1(2.5GT/s), Symbol time=4ns(10b/2.5Gb/s), 发送1024个TS1序列(16 symbols)至少需要64us(1024*16*4ns).
(2) Polling.Configuration: 当发送端TX发送完至少1024个TS1并且接收端RX连续收到8个TS1或者TS2,此时TS1和TS2中的Link/Lane区域由PAD填充, 那么,链路进入Polling.Configuration状态。处于此状态,发送端停止发送TS1序列,改为发送TS2序列,此时Link/Lane区域仍然由PAD填充,这个过程也会完成极性反转的问题,为进入下一个状态作准备。
(3) Polling.Compliance: 这个状态主要是通过发送不同的Pattern来测试发送端以及设备连接是否符合Spec要求。
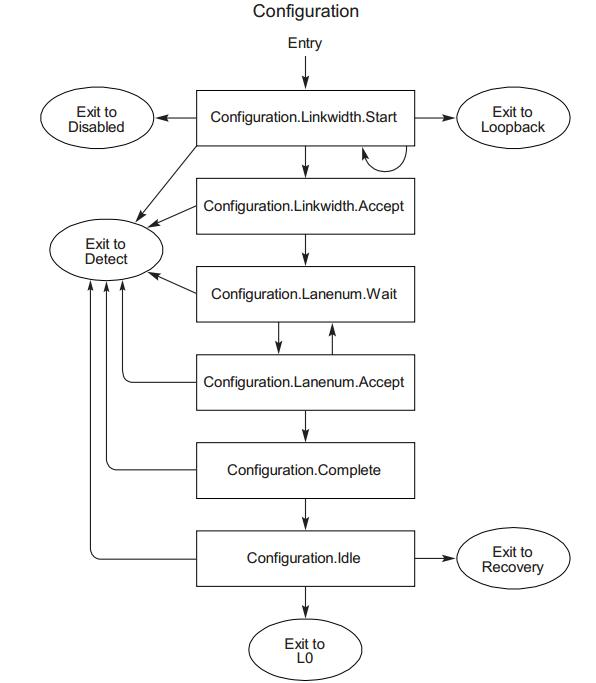
Configuration
这个状态工作内容很简单,就是通过发送TS1、TS2来确定Link/Lane number. 如下图,Configuration包含了6个子状态:Configuration.LinkWidth.Start,Configuration.LinkWidth.Accpet,Configuration.Lanenum.Wait,Configuration.Lanenum.Accpet,Configuration.Complete, Configuration.Idle.
由于Configuration状态下,发送端和接收端已经确认可以正常通信,所以,我们结合实例来看一下Downstream和Upstream的状态转换过程。
(1) Link Number Negotiation
Downstream在TS1中设定Link number, 此时Lane number=PAD,并发送给Upstream.
而Upstream回的第一个TS1中,Link num仍然是PAD。此时,Upstream也处于Configuration.LinkWidth.Start状态。
之后Upstream回的TS1中Link number则是设定值,此时, Upstream率先进入Configuration.LinkWidth.Accept状态。
到这里,Link Number Negotiation就完成了。
(2) Lane Number Negotiation
当Downstream看到Upstream返回的TS1中Link number已经是设定值,那么就认为Link num已经协商成功,然后就开始准备设定Lane number,此时Downstream链路也接着进入Configuration.LinkWidth.Accept状态. 由于在录这个Trace时有过滤重复的TS序列,所以,我们看到一个TS1序列对应了三个状态:Configuration.LinkWidth.Accept,Configuration.LaneNum.Wait,Configuration.LaneNum.Accept. 这个三个状态发送的TS1序列一样,Link number和Lane number都已设定。
当Upstream收到Downstream设定Lane number的TS序列之后,也很快进入了Configuration.LaneNum.Accept状态。
与Lane number相关的三个状态之间相互转换逻辑如下:Downstream Vs Upstream.
到这里,双方Lane number协议就完成了。
(3) Confirm Lane/Link Number
最后一步,过程就很简单了,双方通过发送TS2序列,对之前设定的Link/Lane number进行确认,这个过程,LTSSM处于Configuration.Complete. 确认没有问题之后,就准备进入下一个状态。
L0
当进入这个状态时,PCIe链路就可以愉快的开始正常工作了。这个状态可以传输TLP,DLLP等报文。
Recovery
当PCIe链路需要重新训练时,进入Recovery状态。主要有以下几种情况:
(1) PCIe链路信号发现error,需要调整Bit Lock和Symbol Lock;
(2) 从L0s或者L1低功耗电源状态退出;
(3) Speed Change。因为第一次进入L0状态时,速率是2.5GT/s. 当需要进行速率调整5.0GT/s或者8.0GT/s时,需要进入Recovery状态进行Speed Change. 这个阶段,Bit Lock、Symbol Lock等都需要重新获取;
(4) 需要重新调整PCIe链路的Width;
(5) 软件触发retrain操作;
(6) 仅在Gen3和Gen4,需要重新进行Equalization。
Recovery子状态转换逻辑如下图:
我们结合一个上电过程中Gen1提速至Gen3的时序来解读一下Recovery状态的转换,如下图:
a. Downstream率先进入Recovery.RcvrLock状态, 之后向Upstream持续发送TS1并且将speed_change bit设置为1;
b. Upstream端看到TS1进来之后,也跟着进入Recovery.RcvrLock状态,同时回传TS1序列,不过此时,speed_change bit仍为0. 当Upstream接收达到连续8个TS1且speed_change bit设置为1,这时,Upsteam回传的TS1、TS2中speed_change bit设置为1,并告诉Downstream建议工作速率,接着进入Recovery.RcvrCfg状态;
c. Downstream收到Upstream建议的速率反馈之后,也返回TS2序列,并发送EIOS序列,准备进入Electrical Idle. 此时,LTSSM处于Recovery.RcvrCfg状态;
d. 之后,Downstream和Upstream相继进入Electrical Idle, LTSSM处于Recovery.Speed状态;
e. 经过一段时间timeout(Spec要求至少800ns, 小编这个Trace中是~8us),Upstream发送EIEOS, 退出Electrical Idle, 尝试跑最高速率8GT/s;
f. 接着Downstream也退出Electrical Idle, 尝试跑试跑最高速率8GT/s;
g. 最后,双方开始进行EQ。EQ之后,PCIe链路就可以回到正常工作状态。
L0s/L1/L2
这三个状态,主要是低功耗电源管理状态,在这里不再展开了,具体可以参考Spec.
Hot Reset
当某个PCIe设备发生错误时,我们有时候需要通过软件的方式对设备进行复位,这个方式就是Hot Reset。可以通过设置Bridge Control寄存器中的Secondary Bus Reset来触发Hot Reset.
Hot Reset的指令是在TS1序列中体现,如下图,
Hot Reset触发之后,LTSSM会进入Recovery和Hot Reset状态,之后会到Detect状态,PCIe链路开始重新训练。

Disabled
用户可以通过设置修改Link Control寄存器,让PCIe链路出于Disabled状态。
另外,如果我们把设备移除之后,同样也进入Disabled状态。
当退出Disabled状态后,LTSSM回到Dectect,PCIe链路重新训练。
Loopback
这个状态仅用于debug测试,一般情况不会遇到,在这里不再展开,有兴趣的话可以参考PCIe Spec.
精彩推荐:
浅析PCIe系统性能
LDPC编解码初探
浅析PCI配置空间
步入新时代 | PCIe 4.0带来了哪些惊喜?
PCIe SSD飞入寻常百姓家靠什么?
SCM+MLC/TLC NAND混合SSD性能探究
浅析企业级SSD Multi-Stream Write技术
企业级SSD发展趋势
2D NAND和3D NAND横向对比
第二代3D TLC NAND原厂级深度评测
为QLC保驾护航 | 慧荣科技亮出最新LDPC技术
SSD固态硬盘接口种类多,你了解多少?
写放大机制与影响因素详解
详解SSD之垃圾回收GC
SSD为什么需要Trim?
OP详解: 谁“偷”走了SSD的容量?
SSD性能优化之4K对齐
文件系统全记录回顾
快来看,SATA秘籍惊现江湖!!!
PCIe最全科普贴流出!不说了,赶快Mark!
独家发布 | Linux NVMe Driver学习笔记大合集
存储随笔《NVMe专题》大合集及PDF版正式发布!
更多精彩内容,敬请关注头条号【存储随笔】获取更多活动内容。
同时,也可以关注微信公众号: 存储随笔,Memory-logger.
来源:CSDN
作者:neufeifatonju
链接:https://blog.csdn.net/neufeifatonju/article/details/104027427