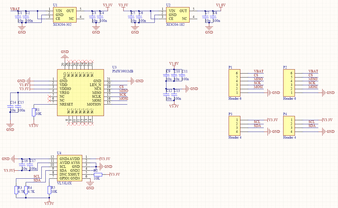
PMW3901光流Sensor体积小、功耗低、精度高,效果非常好,自己做了一个光流小模块带TOF测距,使用Pixracer+PX4固件,测试效果还不错~

测试视频:
https://v.youku.com/v_show/id_XNDQ4NzA2OTA3Ng==.html?spm=a2h3j.8428770.3416059.1
附带原理图:

来源:CSDN
作者:zqtdiyer
链接:https://blog.csdn.net/bmoonll/article/details/103752891