Spring容器的基本实现
Intellij IDEA ,Spring5.0.1
下面会以一个简单的案例来谈一谈Spring容器的基本实现。
一、搭建Spring的简单工程
搭建简单的Spring工程,目录结构如下:创建一个User对象,编写一个appliacationContext.xml;将User交个Spring去管理。然后从容器中获取该对象

接下来针对下面这段代码进行展开讲解:
@Test
public void testIOC() throws Exception {
// 创建对象
// User user = new User();
// 现在,把对象的创建交给spring的IOC容器
Resource resource = new ClassPathResource("applicationContext.xml");
// 创建容器对象(Bean的工厂), IOC容器 = 工厂类 + applicationContext.xml
BeanFactory factory = new XmlBeanFactory(resource);
// 得到容器创建的对象
User user = (User) factory.getBean("user");
}
二、认识一下核心类
2.1 DefaultListableBeanFactory
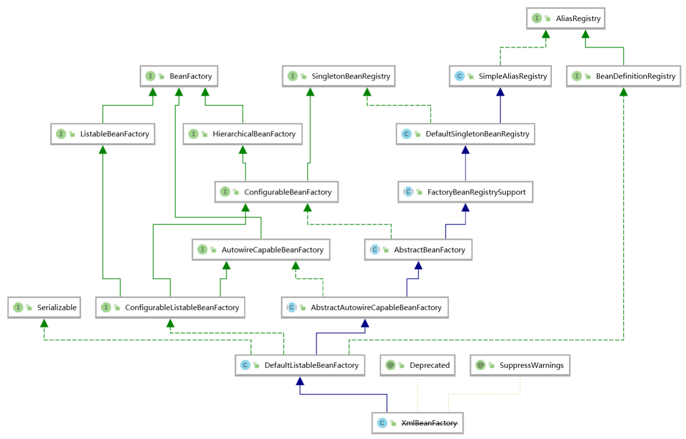
查看一下XmlBeanFactory的继承类图,如下所示:
注意:XmlBeanFactory已经过时,但是还是有必要去研究一下它的实现原理。XmlBeanFactory 继承了DefaultListableBeanFactory; 是整个Bean加载的核心部分,是Spring注册及加载Bean的默认实现
此次挑选几个简单介绍上图中各个类的作用
AliasRegistry: 定义对alias的增删改查操作接口SimpleAliasRegistry: 主要使用 map 作为 alias 的缓存,并对接口 AliasRegistry 进行 实现。
public class SimpleAliasRegistry implements AliasRegistry {
/** Map from alias to canonical name */
private final Map<String, String> aliasMap = new ConcurrentHashMap<>(16);
@Override
public void registerAlias(String name, String alias) {
Assert.hasText(name, "'name' must not be empty");
Assert.hasText(alias, "'alias' must not be empty");
if (alias.equals(name)) {
this.aliasMap.remove(alias);
}
else {
String registeredName = this.aliasMap.get(alias);
if (registeredName != null) {
if (registeredName.equals(name)) {
// An existing alias - no need to re-register
return;
}
if (!allowAliasOverriding()) {
throw new IllegalStateException("Cannot register alias '" + alias + "' for name '" +
name + "': It is already registered for name '" + registeredName + "'.");
}
}
checkForAliasCircle(name, alias);
this.aliasMap.put(alias, name);
}
}
……
}
SingletonBeanRegistry:定义对单例的注册及获取BeanFactory:定义获取 bean 及 bean 的各种属性。DefaultS ingletonBeanRegistry:对接口 SingletonBeanRegistry 各函数的实现
……
DefaultListableBeanFactory: 综合上面所有功能, 主要是对 bean 注册后的处理
XmlBeanFactory对DefaultListableBeanFactorγ类进行了扩展,主要用于从 XML 文档中读 取 BeanDefinition。关注类:XmlBeanDefinitionReader,这个类将解析XML最核心的类
2.2 XmlBeanDefinitionReader
Spring读取xml配置文件; XmlBeanDefinitionReader
BeanDefinitionReader:主要定义资源文件读取并转换为 BeanDefinition 的各个功能。

三、容器的基础 XmlBeanFactory
后面的内容都是围绕下面这个句代码展开:
BeanFactory factory = new XmlBeanFactory(new ClassPathResource("applicationContext.xml"));
3.1 Resource
对不同来源的资源文件都有相应的 Resource 实现。
- 文件( FileSystemResource )、
- Classpath 资源( ClassPathResource )、
- URL 资源( UrResource )、
- InputStream 资源( InputStreamResource )、
- Byte 数组( ByteArrayResource )等。
Resource采用了策略模式,针对不同的资源读取采用不同类。在工作中也可以直接使用API.
四、加载过程
第一步:读取Resource
new ClassPathResource("applicationContext.xml")
第二步:调用XmlBeanFactory构造器
public XmlBeanFactory(Resource resource) throws BeansException {
this(resource, null);
}
第三步:调用重载构造器
public XmlBeanFactory(Resource resource, BeanFactory parentBeanFactory) throws BeansException {
super(parentBeanFactory);
this.reader.loadBeanDefinitions(resource);
}
第四步:ignoreDependencyInterface 的主要功能是 忽略给定接口的自动装配功能
调用父类的构造方法
/**
* Create a new AbstractAutowireCapableBeanFactory.
*/
public AbstractAutowireCapableBeanFactory() {
super();
ignoreDependencyInterface(BeanNameAware.class);
ignoreDependencyInterface(BeanFactoryAware.class);
ignoreDependencyInterface(BeanClassLoaderAware.class);
}
第五步:loadBeanDefinitionsthis.reader.load.Bean.Definitions(resource)才是资源加载的真正实现
/**
* Load bean definitions from the specified XML file.
* @param resource the resource descriptor for the XML file
* @return the number of bean definitions found
* @throws BeanDefinitionStoreException in case of loading or parsing errors
*/
@Override
public int loadBeanDefinitions(Resource resource) throws BeanDefinitionStoreException {
return loadBeanDefinitions(new EncodedResource(resource));
}
第六步:loadBeanDefinitions 具体实现
/**
* Load bean definitions from the specified XML file. 通过指定的xml文件中加载bean definitions
* @param encodedResource the resource descriptor for the XML file,
* allowing to specify an encoding to use for parsing the file
* @return the number of bean definitions found
* @throws BeanDefinitionStoreException in case of loading or parsing errors
*/
public int loadBeanDefinitions(EncodedResource encodedResource) throws BeanDefinitionStoreException {
Assert.notNull(encodedResource, "EncodedResource must not be null");
if (logger.isInfoEnabled()) {
logger.info("Loading XML bean definitions from " + encodedResource.getResource());
}
// 获取当前已经在的encodedResource资源
Set<EncodedResource> currentResources = this.resourcesCurrentlyBeingLoaded.get();
if (currentResources == null) {
currentResources = new HashSet<>(4);
this.resourcesCurrentlyBeingLoaded.set(currentResources);
}
if (!currentResources.add(encodedResource)) {
throw new BeanDefinitionStoreException(
"Detected cyclic loading of " + encodedResource + " - check your import definitions!");
}
try {
InputStream inputStream = encodedResource.getResource().getInputStream();
try {
//lnputSource 全路径 org.xml.sax
InputSource inputSource = new InputSource(inputStream);
if (encodedResource.getEncoding() != null) {
inputSource.setEncoding(encodedResource.getEncoding());
}
//逻辑的核心部分
return doLoadBeanDefinitions(inputSource, encodedResource.getResource());
}
finally {
inputStream.close();
}
}
……
}
第七步:loadBeanDefinitions 具体实现
/**
* Actually load bean definitions from the specified XML file.
* @param inputSource the SAX InputSource to read from
* @param resource the resource descriptor for the XML file
* @return the number of bean definitions found
* @throws BeanDefinitionStoreException in case of loading or parsing errors
* @see #doLoadDocument
* @see #registerBeanDefinitions
*/
protected int doLoadBeanDefinitions(InputSource inputSource, Resource resource)
throws BeanDefinitionStoreException {
try {
// 加载xml文件,并得到对应的Documnet
Document doc = doLoadDocument(inputSource, resource);
//根据返回的Document注册Bean信息
return registerBeanDefinitions(doc, resource);
}
……
}
补充:获取XML的验证模式
对xml验证模式有: DTD 和 XSD
第八步:验证模式的读取
通过getValidationModeForResource 获取到验证方式
/**
* Gets the validation mode for the specified {@link Resource}. If no explicit
* validation mode has been configured then the validation mode is
* {@link #detectValidationMode detected}.
* <p>Override this method if you would like full control over the validation
* mode, even when something other than {@link #VALIDATION_AUTO} was set.
*/
protected int getValidationModeForResource(Resource resource) {
int validationModeToUse = getValidationMode();
//如果手动指定了验证仪式则使用指定的验证模式
if (validationModeToUse != VALIDATION_AUTO) {
return validationModeToUse;
}
///如果未指定则使川l 向动检测
int detectedMode = detectValidationMode(resource);
if (detectedMode != VALIDATION_AUTO) {
return detectedMode;
}
// Hmm, we didn't get a clear indication... Let's assume XSD,
// since apparently no DTD declaration has been found up until
// detection stopped (before finding the document's root tag).
return VALIDATION_XSD;
}
自动检测验证模式的功能是在函数 detectValidationMode方法中实现的,在detectValidationMode 函数中又将自动检测验证模式的工作委托给了专门处理类XmlValidationModeDetector,调用detectValidationMode方法
/**
* Detect the validation mode for the XML document in the supplied {@link InputStream}.
* Note that the supplied {@link InputStream} is closed by this method before returning.
* @param inputStream the InputStream to parse
* @throws IOException in case of I/O failure
* @see #VALIDATION_DTD
* @see #VALIDATION_XSD
*/
public int detectValidationMode(InputStream inputStream) throws IOException {
// Peek into the file to look for DOCTYPE.
BufferedReader reader = new BufferedReader(new InputStreamReader(inputStream));
try {
boolean isDtdValidated = false;
String content;
while ((content = reader.readLine()) != null) {
content = consumeCommentTokens(content);
//如果读取的行是空或者是注释则略过
if (this.inComment || !StringUtils.hasText(content)) {
continue;
}
//是否包含DOCTYPE
if (hasDoctype(content)) {
isDtdValidated = true;
break;
}
//读取到< 开头
if (hasOpeningTag(content)) {
// End of meaningful data...
break;
}
}
return (isDtdValidated ? VALIDATION_DTD : VALIDATION_XSD);
}
catch (CharConversionException ex) {
// Choked on some character encoding...
// Leave the decision up to the caller.
return VALIDATION_AUTO;
}
finally {
reader.close();
}
}
第九步:获取Document
/**
* Actually load the specified document using the configured DocumentLoader.
* @param inputSource the SAX InputSource to read from
* @param resource the resource descriptor for the XML file
* @return the DOM Document
* @throws Exception when thrown from the DocumentLoader
* @see #setDocumentLoader
* @see DocumentLoader#loadDocument
*/
protected Document doLoadDocument(InputSource inputSource, Resource resource) throws Exception {
//读取委托给documentLoader去执行;DefaultDocumentLoader真正执行
return this.documentLoader.loadDocument(inputSource, getEntityResolver(), this.errorHandler,
getValidationModeForResource(resource), isNamespaceAware());
}
第十步:DefaultDocumentLoader中的loadDocument方法
/**
* Load the {@link Document} at the supplied {@link InputSource} using the standard JAXP-configured
* XML parser.
*/
@Override
public Document loadDocument(InputSource inputSource, EntityResolver entityResolver,
ErrorHandler errorHandler, int validationMode, boolean namespaceAware) throws Exception {
//获取DocumentBuilderFactory,在创建DocumentBuilder。进而解析inputSource来返回Document对象
DocumentBuilderFactory factory = createDocumentBuilderFactory(validationMode, namespaceAware);
if (logger.isDebugEnabled()) {
logger.debug("Using JAXP provider [" + factory.getClass().getName() + "]");
}
DocumentBuilder builder = createDocumentBuilder(factory, entityResolver, errorHandler);
return builder.parse(inputSource);
}
第十一步:EntityResolver用法
如果 SAX 应用程序需要实现自定义处理外部实体,则必须实现此接口并使用 setEntityResolver 方法向 SAX 驱动器注册一个实例
第十二步:解析及注册Beandefinitions
当把文件转换为Document后,接下来的提取及注册bean是重头戏。 XmlBeanDefinitionReader.java
/**
* Register the bean definitions contained in the given DOM document.
* Called by {@code loadBeanDefinitions}.
* <p>Creates a new instance of the parser class and invokes
* {@code registerBeanDefinitions} on it.
* @param doc the DOM document 通过前面的loadDocument而来
* @param resource the resource descriptor (for context information)
* @return the number of bean definitions found
* @throws BeanDefinitionStoreException in case of parsing errors
* @see #loadBeanDefinitions
* @see #setDocumentReaderClass
* @see BeanDefinitionDocumentReader#registerBeanDefinitions
*/
public int registerBeanDefinitions(Document doc, Resource resource) throws BeanDefinitionStoreException {
BeanDefinitionDocumentReader documentReader = createBeanDefinitionDocumentReader();
//记录统计前 BeanDefinition的加载个数
int countBefore = getRegistry().getBeanDefinitionCount();
//加载和注册bean
documentReader.registerBeanDefinitions(doc, createReaderContext(resource));
return getRegistry().getBeanDefinitionCount() - countBefore;
}
第十四步:通过DefaultBeanDefinitionDocumentReader
/**
* This implementation parses bean definitions according to the "spring-beans" XSD
* (or DTD, historically).
* <p>Opens a DOM Document; then initializes the default settings
* specified at the {@code <beans/>} level; then parses the contained bean definitions.
*/
@Override
public void registerBeanDefinitions(Document doc, XmlReaderContext readerContext) {
this.readerContext = readerContext;
logger.debug("Loading bean definitions");
//提取到Root
Element root = doc.getDocumentElement();
doRegisterBeanDefinitions(root);
}
上面的步骤可以算作是XML加载解析的准备,下面是真正的解析开始
第十五步:解析doRegisterBeanDefinitions
/**
* Register each bean definition within the given root {@code <beans/>} element.
*/
protected void doRegisterBeanDefinitions(Element root) {
// Any nested <beans> elements will cause recursion in this method. In
// order to propagate and preserve <beans> default-* attributes correctly,
// keep track of the current (parent) delegate, which may be null. Create
// the new (child) delegate with a reference to the parent for fallback purposes,
// then ultimately reset this.delegate back to its original (parent) reference.
// this behavior emulates a stack of delegates without actually necessitating one.
BeanDefinitionParserDelegate parent = this.delegate;
this.delegate = createDelegate(getReaderContext(), root, parent);
if (this.delegate.isDefaultNamespace(root)) {
String profileSpec = root.getAttribute(PROFILE_ATTRIBUTE);
if (StringUtils.hasText(profileSpec)) {
String[] specifiedProfiles = StringUtils.tokenizeToStringArray(
profileSpec, BeanDefinitionParserDelegate.MULTI_VALUE_ATTRIBUTE_DELIMITERS);
if (!getReaderContext().getEnvironment().acceptsProfiles(specifiedProfiles)) {
if (logger.isInfoEnabled()) {
logger.info("Skipped XML bean definition file due to specified profiles [" + profileSpec +
"] not matching: " + getReaderContext().getResource());
}
return;
}
}
}
//protected方法,留个子类实现
preProcessXml(root);
parseBeanDefinitions(root, this.delegate);
postProcessXml(root);
this.delegate = parent;
}
第十六步:parseBeanDefinitions
/**
* Parse the elements at the root level in the document:
* "import", "alias", "bean".
* @param root the DOM root element of the document
*/
protected void parseBeanDefinitions(Element root, BeanDefinitionParserDelegate delegate) {
if (delegate.isDefaultNamespace(root)) {
NodeList nl = root.getChildNodes();
for (int i = 0; i < nl.getLength(); i++) {
Node node = nl.item(i);
if (node instanceof Element) {
Element ele = (Element) node;
if (delegate.isDefaultNamespace(ele)) {
//默认
parseDefaultElement(ele, delegate);
}
else {
//自定义命名空间解析
delegate.parseCustomElement(ele);
}
}
}
}
else {
delegate.parseCustomElement(root);
}
}
上面的代码大致完成了XML的解析的准备,并且正式进入解析元素的阶段,针对默认和自定义的标签解析将在下一章节进行。
参考《Spring深度源码解析》第二章
来源:CSDN
作者:一碗面
链接:https://blog.csdn.net/qq_31156277/article/details/103835066