PCB学习笔记(一)STM32晶振画法
STM32晶振画法原理图
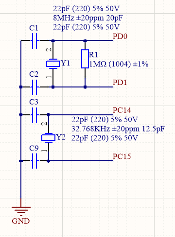
话不多说,先上图,如果只是想画个PCB的伙伴到这里就可以不用看了。
我们知道,STM32有5个时钟源,有高速内部时钟(HSI)和低速内部时钟(LSI),还有高速外部时钟(HSE)和低速外部时钟(LSE),而这里的外部高速时钟HSI就是我们图中的Y1,8MHz的晶振,外部低速时钟则是图中的Y2,32.768KHz的晶振,只有通过8MHz的晶振才可以最终达到72MHz,而32.768KHz正好是2的15次方。
四个电容都是22pF,不要随意更改,会出不少问题。外部高速晶振里面电阻1MΩ,也可以不加。
PCB晶振
- 晶振内部存在石英晶体,受到外部撞击或跌落时易造成石英晶体断裂破损,进而造成晶振不起振,所以在设计电路时要考虑晶振的可靠安装,其位置靠近CPU 芯片优先放置,远离板边。
- 在手工焊接或机器焊接时,要注意焊接温度。晶振对温度比较敏感,焊接时温度不能过高,并且加热时间尽量短。
- 耦合电容应尽量靠近晶振的电源引脚,位置摆放顺序:按电源流入方向,依容值从大到小依次摆放,容值最小的电容最靠近电源引脚,形成Π型滤波。
- 晶振的外壳必须接地,可以晶振的向外辐射,也可以屏蔽外来信号对晶振的干扰。
- 晶振下面不要布线,保证完全铺地,同时在晶振的300mil范围内不要布线,这样可以防止晶振干扰其他布线、器件和层的性能。
- 时钟信号的走线应尽量短,线宽大一些,在布线长度和远离发热源上寻找平衡。
- 进行包地处理
来源:CSDN
作者:ML_H
链接:https://blog.csdn.net/qq_45507796/article/details/103952056