基于数据生命周期的安全防护

倾然丶 夕夏残阳落幕 提交于 2020-01-11 17:27:02

前几篇写到关于数据安全治理相关内容,数据安全治理是一项非常庞大的工程,包含管理、运维、风险管控、技术支撑、标准化等一系列内容,数据治理及安全治理,是当企业发展一定程度(既有业务层的深度,又有产品线的广度),需利用已有数据,推动业务进入一种新的形态,最终谋求利润最大化的过程。 一般企业并没有达到需要治理的程度(没有达到治理的程度来自多方面,如战略层,阶段下以业务为主、安全为辅,从投入产出比来说,预算有限,实行必要型安全),不管从合规角度还是内生需求角度,只需要在现有体系下逐步增加对数据生命周期的安全防护即可(弱水三千,只取一瓢饮,剩下的需要再说)。

数据治理层级

本篇以技术支撑,即数据生命周期的安全防护为主,为一般企业提供数据安全防护建议。

一、数据生命周期管理

数据生命周期管理是指在数据采集、传输、存储、处理、交换(共享、应用)、销毁等阶段下对流动的数据进行综合管理。在数据生命周期管理期间,涉及人、管理、技术三个层面。

人:培训、运维、风险收敛、问题处置、绩效考核等。

管理:数据管理办法、管理制度及流程、标准规范等;

技术:访问控制、脱敏、加密、审计、加固、告警分析等;

数据生命周期管理

二、数据生命周期下存在的安全风险

数据生命周期内,不同环节存在不同安全风险,只有了解环节内的风险,才能针对性的“治根”解决安全问题。

管理与人的因素,暂时不考虑,以数据支撑即技术风险为主。

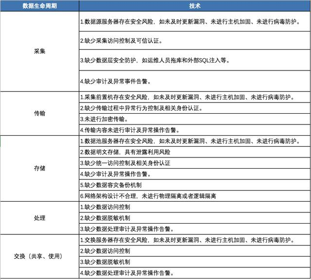
采集阶段:

1.数据源服务器存在安全风险,如未及时更新漏洞、未进行主机加固、未进行病毒防护。

2.缺少采集访问控制及可信认证。

3.缺少数据层安全防护,如运维人员拖库和外部SQL注入等。

4.缺少审计及异常事件告警。

传输阶段:

1.采集前置机存在安全风险,如未及时更新漏洞、未进行主机加固、未进行病毒防护。

2.缺少传输过程中异常行为控制及相关身份认证。

3.未进行加密传输。

4.传输内容未进行审计及异常操作告警。

存储阶段:

1.数据池服务器存在安全风险,如未及时更新漏洞、未进行主机加固、未进行病毒防护。

2.数据明文存储,具有泄露利用风险。

3.缺少统一访问控制及相关身份认证。

4.缺少审计及异常操作告警。

5.缺少数据容灾备份机制。

6.网络架构设计不合理,未进行物理隔离或者逻辑隔离。

处理阶段:

1.缺少数据访问控制。

2.缺少数据脱敏机制 。

3.缺少数据处理审计及异常操作告警。

交换(共享、使用)阶段:

1.交换服务器存在安全风险,如未及时更新漏洞、未进行主机加固、未进行病毒防护。

2.缺少数据访问控制。

3.缺少数据脱敏机制。

4.缺少数据处理审计及异常操作告警。

数据生命周期存在的安全风险

三、数据生命周期与防护

了解数据生命周期生命周期的风险后,便可提出对应的技术解决办法。针对第二节所讲安全风险,可从数据层、网络层、主机层、应用层等多个方面提供对应解决办法。具体技术解决办法与与数据生命周期风险两者关系可为下图:

数据风险与技术体系关系

以数据生命周期为基础的数据安全防护技术,目前业界经常提到,但没有具体给出相对清晰的风险及对应的技术解决办法,本文通过整理两者关系,形成风险与技术对应表,旨在读者清晰了解数据生命周期的安全防护技术,灵活应用于自身环境中。文章中风险只是我简单梳理,并不表征所有风险。

易学教程内所有资源均来自网络或用户发布的内容,如有违反法律规定的内容欢迎反馈
该文章没有解决你所遇到的问题?点击提问,说说你的问题,让更多的人一起探讨吧!