一、团队名称、成员介绍
团队名称:啦啦啦队
团队成员:
•何炎玲【组长】:201821123007 网络1811
负责模块:人机对战、难度等级、界面设计、撰写团队博客
•林莹 :201821123034 网络1812
负责模块:人人对战、胜负判定、计时器、代码规范
二、项目git地址
https://gitee.com/hhlhyl/Gobang.git
三、项目git提交记录截图

四、项目主要使用技术
•多线程
•UDP socket
•GUI
•日志
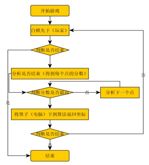
五、项目功能架构图、主要功能流程图


六、面向对象设计类图

七、项目运行截图
选择模式界面:
选择难度等级界面:
人机对战下棋界面:
人机对战悔棋功能:
人人对战下棋界面:
人人对战悔棋功能:

八、项目关键代码








九、项目代码扫描结果及改正
扫描结果:
改正后:
十、项目总结(不足)
1、倒计时结束并没有判断输赢,只是提示了对方“等得花儿都谢了”
2、用户不可以任意选择先后手
3、界面美化
4、使用UDP通信,目前只能连接到本机的IP
来源:https://www.cnblogs.com/hhlhyl/p/12173836.html