Java系列之HashMap篇

廉价感情. 提交于 2020-01-04 09:45:24

 

1 概述

HashMap是基于哈希表实现的,每一个元素是一个key-value对,其内部通过单链表解决冲突问题,容量不足(超过了阀值)时,同样会自动增长.

HashMap是非线程安全的,只适用于单线程环境,多线程环境可以采用并发包下的concurrentHashMap

HashMap 实现了Serializable接口,因此它支持序列化,实现了Cloneable接口,能被克隆

HashMap是基于哈希表的Map接口的非同步实现.此实现提供所有可选的映射操作,并允许使用null值和null键.此类不保证映射的顺序,特别是它不保证该顺序恒久不变.

Java8中又对此类底层实现进行了优化,比如引入了红黑树的结构以解决哈希碰撞

2 HashMap的数据结构

在Java中,最基本的结构就是两种,一个是数组,另外一个是模拟指针(引用),所有的数据结构都可以用这两个基本结构来构造,HashMap也不例外.
HashMap实际上是一个"链表散列"的数据结构,即数组和链表的结合体.

HashMap的结构
HashMap的主结构类似于一个数组,添加值时通过key确定储存位置.
每个位置是一个Entry的数据结构,该结构可组成链表.
当发生冲突时,相同hash值的键值对会组成链表.
这种数组+链表的组合形式大部分情况下都能有不错的性能效果,Java6、7就是这样设计的.
然而,在极端情况下,一组(比如经过精心设计的)键值对都发生了冲突,这时的哈希结构就会退化成一个链表,使HashMap性能急剧下降.

所以在Java8中,HashMap的结构实现变为数组+链表+红黑树
Java8 HashMap的结构
可以看出,HashMap底层就是一个数组结构
数组中的每一项又是一个链表
当新建一个HashMap时,就会初始化一个数组.

3 三大集合与迭代子

HashMap使用三大集合和三种迭代子来轮询其Key、Value和Entry对象

public class HashMapExam {

    public static void main(String[] args) {

        Map map = new HashMap(16);

        for (int i = 0; i < 15; i++) {

            map.put(i, new String(new char[]{(char) ('A'+ i)}));

        }

        System.out.println("======keySet=======");

        Set set = map.keySet();

        Iterator iterator = set.iterator();

        while (iterator.hasNext()) {

            System.out.println(iterator.next());

        }

        System.out.println("======values=======");

        Collection values = map.values();

        Iterator stringIterator=values.iterator();

        while (stringIterator.hasNext()) {

            System.out.println(stringIterator.next());

        }

        System.out.println("======entrySet=======");

        for (Map.Entry entry : map.entrySet()) {

            System.out.println(entry);

        }

    }

}

4 源码分析

//默认的初始容量16,且实际容量是2的整数幂

    static final int DEFAULT_INITIAL_CAPACITY = 1 << 4;

    //最大容量(传入容量过大将被这个值替换)

    static final int MAXIMUM_CAPACITY = 1 << 30;

    // 默认加载因子为0.75(当表达到3/4满时,才会再散列),这个因子在时间和空间代价之间达到了平衡.更高的因子可以降低表所需的空间,但是会增加查找代价,而查找是最频繁操作

    static final float DEFAULT_LOAD_FACTOR = 0.75f;

    //桶的树化阈值:即 链表转成红黑树的阈值,在存储数据时,当链表长度 >= 8时,则将链表转换成红黑树

    static final int TREEIFY_THRESHOLD = 8;

   // 桶的链表还原阈值:即 红黑树转为链表的阈值,当在扩容(resize())时(HashMap的数据存储位置会重新计算),在重新计算存储位置后,当原有的红黑树内数量 <= 6时,则将 红黑树转换成链表

    static final int UNTREEIFY_THRESHOLD = 6;

   //最小树形化容量阈值:即 当哈希表中的容量 > 该值时,才允许树形化链表 (即 将链表 转换成红黑树)

因为红黑树的平均查找长度是log(n),长度为8的时候,平均查找长度为3,如果继续使用链表,平均查找长度为8/2=4,这才有转换为树的必要
链表长度如果是小于等于6,6/2=3,虽然速度也很快的,但是转化为树结构和生成树的时间并不会太短

还有选择6和8,中间有个差值7可以有效防止链表和树频繁转换
假设一下,如果设计成链表个数超过8则链表转换成树结构,链表个数小于8则树结构转换成链表,如果一个HashMap不停的插入、删除元素,链表个数在8左右徘徊,就会频繁的发生树转链表、链表转树,效率会很低。

// 为了避免扩容/树形化选择的冲突,这个值不能小于 4 * TREEIFY_THRESHOLD

    // 小于该值时使用的是扩容哦!!!

    static final int MIN_TREEIFY_CAPACITY = 64;

    // 存储数据的Node数组,长度是2的幂.   

    // HashMap采用链表法解决冲突,每一个Node本质上是一个单向链表

    //HashMap底层存储的数据结构,是一个Node数组.上面得知Node类为元素维护了一个单向链表.至 
      此,HashMap存储的数据结构也就很清晰了:维护了一个数组,每个数组又维护了一个单向链表.之所以这 
      么设计,考虑到遇到哈希冲突的时候,同index的value值就用单向链表来维护

    //与 JDK 1.7 的对比(Entry类),仅仅只是换了名字

    transient Node[] table;

    // HashMap的底层数组中已用槽的数量

    transient int size;

    // HashMap的阈值,用于判断是否需要调整HashMap的容量(threshold = 容量*加载因子)

    int threshold;

    // 负载因子实际大小

    final float loadFactor;

    // HashMap被改变的次数

    transient int modCount;

    // 指定“容量大小”和“加载因子”的构造函数,是最基础的构造函数

    public HashMap(int initialCapacity, float loadFactor) {

        if (initialCapacity < 0)

            throw new IllegalArgumentException("Illegal initial capacity: " +

                                               initialCapacity);

        // HashMap的最大容量只能是MAXIMUM_CAPACITY                                      

        if (initialCapacity > MAXIMUM_CAPACITY)

            initialCapacity = MAXIMUM_CAPACITY;

        //负载因子须大于0

        if (loadFactor <= 0 || Float.isNaN(loadFactor))

            throw new IllegalArgumentException("Illegal load factor: " +

                                               loadFactor);

        // 设置"负载因子"                                       

        this.loadFactor = loadFactor;

        // 设置"HashMap阈值",当HashMap中存储数据的数量达到threshold时,就需将HashMap的容量加 
        倍   

        this.threshold = tableSizeFor(initialCapacity);

    }
  • 上面的tableSizeFor有何用?
    tableSizeFor方法保证函数返回值是大于等于给定参数initialCapacity最小的2的幂次方的数值```
tableSizeFor方法保证函数返回值是大于等于给定参数initialCapacity最小的2的幂次方的数值```
static final int tableSizeFor(int cap) {
    int n = cap - 1;
    n |= n >>> 1;
    n |= n >>> 2;
    n |= n >>> 4;
    n |= n >>> 8;
    n |= n >>> 16;
    return (n = MAXIMUM_CAPACITY) ? MAXIMUM_CAPACITY : n + 1;
}

 

a |= b 等同于 a = a|b

逐行分析

  • int n = cap - 1
    给定的cap 减 1,为了避免参数cap本来就是2的幂次方,这样一来,经过后续操作,cap将会变成2 * cap,是不符合我们预期的

  • n |= n >>> 1
    n >>> 1 : n无符号右移1位,即n二进制最高位的1右移一位
    n | (n >>> 1) 导致 n二进制的高2位值为1
    目前n的高1~2位均为1

  • n |= n >>> 2
    n继续无符号右移2位
    n | (n >>> 2) 导致n二进制表示的高34位经过运算值均为1
    目前n的高14位均为1

  • n |= n >>> 4
    n继续无符号右移4位
    n | (n >>> 4) 导致n二进制表示的高58位经过运算值均为1
    目前n的高18位均为1

  • n |= n >>> 8
    n继续无符号右移8位
    n | (n >>> 8) 导致n二进制表示的高916位经过运算值均为1
    目前n的高116位均为1

可以看出,无论给定cap(cap < MAXIMUM_CAPACITY )的值是多少,经过以上运算,其值的二进制所有位都会是1.再将其加1,这时候这个值一定是2的幂次方.
当然如果经过运算值大于MAXIMUM_CAPACITY,直接选用MAXIMUM_CAPACITY.
例子
至此tableSizeFor如何保证cap为2的幂次方已经显而易见了,那么问题来了

4.1 为什么cap要保持为2的幂次方?

主要与HashMap中的数据存储有关.

在Java8中,HashMap中key的Hash值由Hash(key)方法计得

HashMap中存储数据table的index是由key的Hash值决定的.
在HashMap存储数据时,我们期望数据能均匀分布,以防止哈希冲突.
自然而然我们就会想到去用%取余操作来实现我们这一构想

取余(%)操作 : 如果除数是2的幂次则等价于与其除数减一的与(&)操作.

这也就解释了为什么一定要求cap要为2的幂次方.再来看看table的index的计算规则:

等价于:

index = e.hash % newCap

采用二进制位操作&,相对于%,能够提高运算效率,这就是cap的值被要求为2幂次的原因

4.2 Node类

static class Node implements Map.Entry {

        final int hash;

        final K key;

        V value;

        Node next;

        Node(int hash, K key, V value, Node next) {

            this.hash = hash;

            this.key = key;

            this.value = value;

            this.next = next;

        }

        public final K getKey()        { return key; }

        public final V getValue()      { return value; }

        public final String toString() { return key + "=" + value; }

        public final int hashCode() {

            return Objects.hashCode(key) ^ Objects.hashCode(value);

        }

        public final V setValue(V newValue) {

            V oldValue = value;

            value = newValue;

            return oldValue;

        }

        public final boolean equals(Object o) {

            if (o == this)

                return true;

            if (o instanceof Map.Entry) {

                Map.Entry e = (Map.Entry)o;

                if (Objects.equals(key, e.getKey()) &&

                    Objects.equals(value, e.getValue()))

                    return true;

            }

            return false;

        }

    }

Node 类是HashMap中的静态内部类,实现Map.Entry接口.定义了key键、value值、next节点,也就是说元素之间构成了单向链表.

4.3 TreeNode

static final class TreeNode extends LinkedHashMap.Entry {

        TreeNode parent;  // red-black tree links

        TreeNode left;

        TreeNode right;

        TreeNode prev;    // needed to unlink next upon deletion

        boolean red;

        TreeNode(int hash, K key, V val, Node next) {}

        // 返回当前节点的根节点 

        final TreeNode root() { 

          for (TreeNode r = this, p;;) { 

            if ((p = r.parent) == null) 

                return r; 

            r = p; 

        } 

    }

 }

红黑树结构包含前、后、左、右节点,以及标志是否为红黑树的字段
此结构是Java8新加的

4.4 hash方法

Java 8中的散列值优化函数

只做一次16位右位移异或
key.hashCode()函数调用的是key键值类型自带的哈希函数,返回int型散列值

理论上散列值是一个int型,如果直接拿散列值作为下标访问HashMap主数组的话,考虑到2进制32位带符号的int范围大概40亿的映射空间。只要哈希函数映射得比较均匀松散,一般应用是很难出现碰撞的。
但问题是一个40亿长度的数组,内存是放不下的.HashMap扩容之前的数组初始大小才16,所以这个散列值是不能直接拿来用的.
用之前还要先做对数组的长度取模运算,得到的余数才能用来访问数组下标
源码中模运算就是把散列值和数组长度做一个"与"操作,

这也正好解释了为什么HashMap的数组长度要取2的整次幂
因为这样(数组长度-1)正好相当于一个“低位掩码”
“与”操作的结果就是散列值的高位全部归零,只保留低位值,用来做数组下标访问

以初始长度16为例,16-1=15
2进制表示是00000000 00000000 00001111
和某散列值做“与”操作如下,结果就是截取了最低的四位值

但这时候问题就来了,这样就算我的散列值分布再松散,要是只取最后几位的话,碰撞也会很严重

这时候“扰动函数”的价值就体现出来了

右位移16位,正好是32位一半,自己的高半区和低半区做异或,就是为了混合原始hashCode的高位和低位,以此来加大低位的随机性
而且混合后的低位掺杂了高位的部分特征,这样高位的信息也被变相保留下来。

index的运算规则是

e.hash & (newCap - 1)

newCap是2的幂,所以newCap - 1的高位全0

若e.hash值只用自身的hashcode,index只会和e.hash的低位做&操作.这样一来,index的值就只有低位参与运算,高位毫无存在感,从而会带来哈希冲突的风险
所以在计算key的hashCode时,用其自身hashCode与其低16位做异或操作
这也就让高位参与到index的计算中来了,即降低了哈希冲突的风险又不会带来太大的性能问题

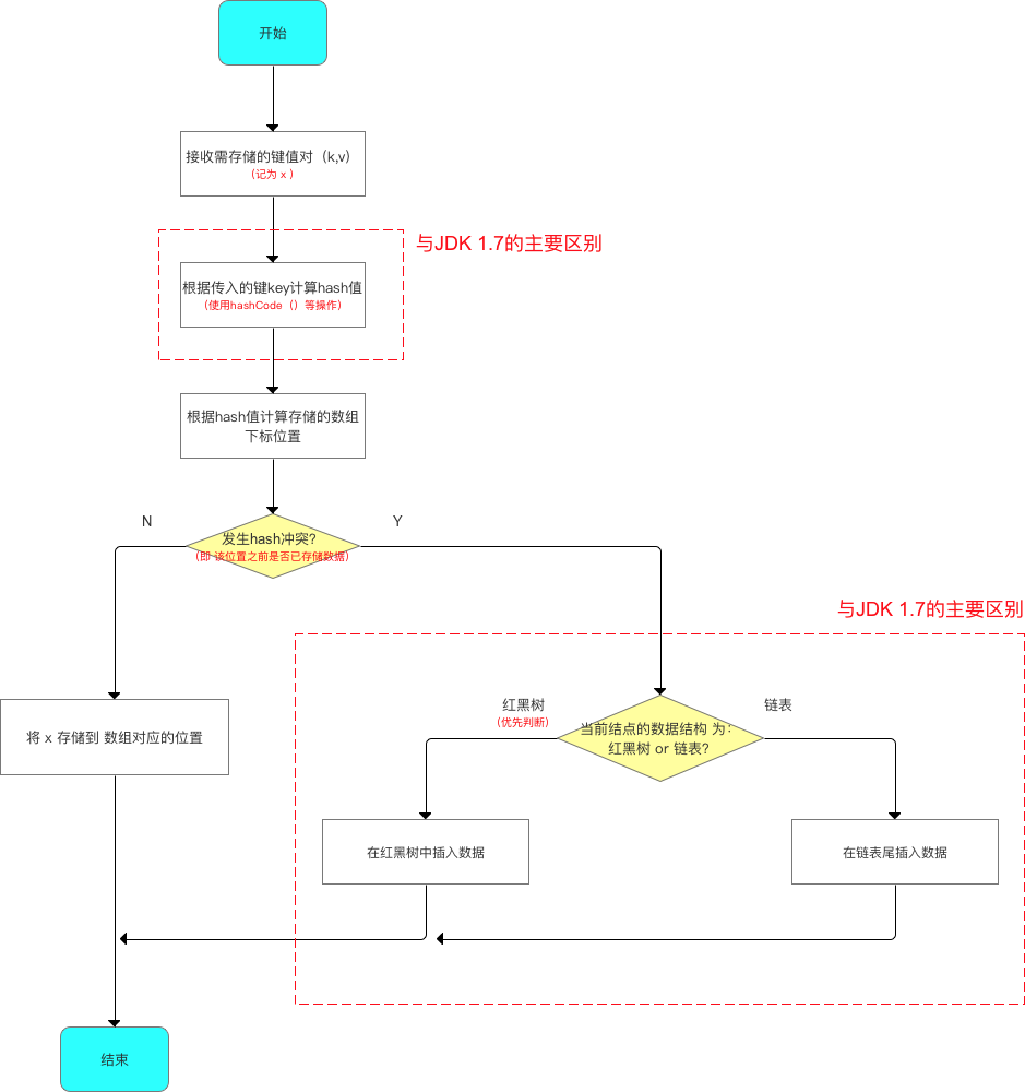
4.5 Put方法

HashMap-put(k,v)
①.判断键值对数组table[i]是否为空或为null,否则执行resize()进行扩容

②.根据键值key计算hash值得到插入的数组索引i,如果table[i]==null,直接新建节点添加,转向⑥,如果table[i]不为空,转向③

③.判断table[i]的首个元素是否和key一样,如果相同直接覆盖value,否则转向④,这里的相同指的是hashCode以及equals

④.判断table[i] 是否为treeNode,即table[i] 是否是红黑树,如果是红黑树,则直接在树中插入键值对,否则转向⑤

⑤.遍历table[i],判断链表长度是否大于8,大于8的话把链表转换为红黑树,在红黑树中执行插入操作,否则进行链表的插入操作;遍历过程中若发现key已经存在直接覆盖value即可

⑥.插入成功后,判断实际存在的键值对数量size是否超多了最大容量threshold,如果超过,执行resize()扩容

public V put(K key, V value) {

        // 对key的hashCode()做hash

        return putVal(hash(key), key, value, false, true);

    }

final V putVal(int hash, K key, V value, boolean onlyIfAbsent, boolean evict) {

        Node[] tab; Node p; int n, i;

        // 步骤① tab为空则调用resize()初始化创建

        if ((tab = table) == null || (n = tab.length) == 0)        

            n = (tab = resize()).length;

        // 步骤② 计算index,并对null做处理 

        //tab[i = (n - 1) & hash对应下标的第一个节点  

        if ((p = tab[i = (n - 1) & hash]) == null)

            // 无哈希冲突的情况下,将value直接封装为Node并赋值

            tab[i] = newNode(hash, key, value, null);

        else {

            Node e; K k;

            // 步骤③ 节点的key相同,直接覆盖节点

            if (p.hash == hash && ((k = p.key) == key || (key != null && key.equals(k))))

                e = p;

            // 步骤④ 判断该链为红黑树   

            else if (p instanceof TreeNode)

                 // p是红黑树类型,则调用putTreeVal方式赋值

                e = ((TreeNode)p).putTreeVal(this, tab, hash, key, value);

            // 步骤⑤ p非红黑树类型,该链为链表   

            else {

                // index 相同的情况下

                for (int binCount = 0; ; ++binCount) {

                    if ((e = p.next) == null) {

                        // 如果p的next为空,将新的value值添加至链表后面

                        p.next = newNode(hash, key, value, null);

                        if (binCount >= TREEIFY_THRESHOLD - 1)

                            // 如果链表长度大于8,链表转化为红黑树,执行插入

                            treeifyBin(tab, hash);

                        break;

                    }

                    // key相同则跳出循环

                    if (e.hash == hash &&  ((k = e.key) == key || (key != null && key.equals(k))))

                        break;

                    //就是移动指针方便继续取 p.next

                    p = e;

                }

            }

            if (e != null) { // existing mapping for key

                V oldValue = e.value;

                //根据规则选择是否覆盖value

                if (!onlyIfAbsent || oldValue == null)

                    e.value = value;

                afterNodeAccess(e);

                return oldValue;

            }

        }

        ++modCount;

        // 步骤⑥:超过最大容量,就扩容

        if (++size > threshold)

            // size大于加载因子,扩容

            resize();

        afterNodeInsertion(evict);

        return null;

    }

在构造函数中最多也只是设置了initialCapacity、loadFactor的值,并没有初始化table,table的初始化工作是在put方法中进行的.

4.6 resize


扩容(resize)就是重新计算容量,向HashMap对象里不停的添加元素,内部的数组无法装载更多的元素时,就需要扩大数组的长度.
当然Java里的数组是无法自动扩容的,方法是使用一个新的数组代替已有的容量小的数组

/**

     * 该函数有2种使用情况:1.初始化哈希表 2.当前数组容量过小,需扩容

     */

final Node[] resize() {

        Node[] oldTab = table;

        int oldCap = (oldTab == null) ? 0 : oldTab.length;

        int oldThr = threshold;

        int newCap, newThr = 0;

        // 针对情况2:若扩容前的数组容量超过最大值,则不再扩充

        if (oldCap > 0) {

            if (oldCap >= MAXIMUM_CAPACITY) {

                threshold = Integer.MAX_VALUE;

                return oldTab;

            }

            // 针对情况2:若无超过最大值,就扩充为原来的2倍

            else if ((newCap = oldCap << 1) < MAXIMUM_CAPACITY &&

                     oldCap >= DEFAULT_INITIAL_CAPACITY)

                //newCap设置为oldCap的2倍并小于MAXIMUM_CAPACITY,且大于默认值, 新的threshold增加为原来的2倍

                newThr = oldThr << 1; // double threshold

        }

        // 针对情况1:初始化哈希表(采用指定 or 默认值)

        else if (oldThr > 0) // initial capacity was placed in threshold

            // threshold>0, 将threshold设置为newCap,所以要用tableSizeFor方法保证threshold是2的幂次方

            newCap = oldThr;

        else {               // zero initial threshold signifies using defaults

            // 默认初始化

            newCap = DEFAULT_INITIAL_CAPACITY;

            newThr = (int)(DEFAULT_LOAD_FACTOR * DEFAULT_INITIAL_CAPACITY);

        }

        // 计算新的resize上限

        if (newThr == 0) {

            // newThr为0,newThr = newCap * 0.75

            float ft = (float)newCap * loadFactor;

            newThr = (newCap < MAXIMUM_CAPACITY && ft < (float)MAXIMUM_CAPACITY ?

                      (int)ft : Integer.MAX_VALUE);

        }

        threshold = newThr;

        @SuppressWarnings({"rawtypes","unchecked"})

            // 新生成一个table数组

            Node[] newTab = (Node[])new Node[newCap];

        table = newTab;

        if (oldTab != null) {

            // oldTab 复制到 newTab

            for (int j = 0; j < oldCap; ++j) {

                Node e;

                if ((e = oldTab[j]) != null) {

                    oldTab[j] = null;

                    if (e.next == null)

                       // 链表只有一个节点,直接赋值

                       //为什么要重新Hash呢?因为长度扩大以后,Hash的规则也随之改变。

                        newTab[e.hash & (newCap - 1)] = e;

                    else if (e instanceof TreeNode)

                        // e为红黑树的情况

                        ((TreeNode)e).split(this, newTab, j, oldCap);

                    else { // preserve order链表优化重hash的代码块

                        Node loHead = null, loTail = null;

                        Node hiHead = null, hiTail = null;

                        Node next;

                        do {

                            next = e.next;

                            // 原索引

                            if ((e.hash & oldCap) == 0) {

                                if (loTail == null)

                                    loHead = e;

                                else

                                    loTail.next = e;

                                loTail = e;

                            }

                            // 原索引 + oldCap

                            else {

                                if (hiTail == null)

                                    hiHead = e;

                                else

                                    hiTail.next = e;

                                hiTail = e;

                            }

                        } while ((e = next) != null);

                        // 原索引放到bucket里

                        if (loTail != null) {

                            loTail.next = null;

                            newTab[j] = loHead;

                        }

                        // 原索引+oldCap放到bucket里

                        if (hiTail != null) {

                            hiTail.next = null;

                            newTab[j + oldCap] = hiHead;

                        }

                    }

                }

            }

        }

        return newTab;

    }

图片发自简书App

4.7 remove方法

remove(key) 方法 和 remove(key, value) 方法都是通过调用removeNode的方法来实现删除元素的

final Node removeNode(int hash, Object key, Object value,boolean matchValue, boolean movable) {

        Node[] tab; Node p; int n, index;

        if ((tab = table) != null && (n = tab.length) > 0 &&

            (p = tab[index = (n - 1) & hash]) != null) {

            Node node = null, e; K k; V v;

            if (p.hash == hash && ((k = p.key) == key || (key != null && key.equals(k))))

                // index 元素只有一个元素

                node = p;

            else if ((e = p.next) != null) {

                if (p instanceof TreeNode)

                    // index处是一个红黑树

                    node = ((TreeNode)p).getTreeNode(hash, key);

                else {

                    // index处是一个链表,遍历链表返回node

                    do {

                        if (e.hash == hash && ((k = e.key) == key || (key != null &&                 
                           key.equals(k)))) {

                            node = e;

                            break;

                        }

                        p = e;

                    } while ((e = e.next) != null);

                }

            }

            // 分不同情形删除节点

            if (node != null && (!matchValue || (v = node.value) == value ||

                                 (value != null && value.equals(v)))) {

                if (node instanceof TreeNode)

                    ((TreeNode)node).removeTreeNode(this, tab, movable);

                else if (node == p)

                    tab[index] = node.next;

                else

                    p.next = node.next;

                ++modCount;

                --size;

                afterNodeRemoval(node);

                return node;

            }

        }

        return null;

    }

4.8 get

/**

   * 函数原型

   * 作用:根据键key,向HashMap获取对应的值

   */

   map.get(key);

 /**

   * 源码分析

   */

   public V get(Object key) {

    Node e;

    // 1\. 计算需获取数据的hash值

    // 2\. 通过getNode()获取所查询的数据 ->>分析1

    // 3\. 获取后,判断数据是否为空

    return (e = getNode(hash(key), key)) == null ? null : e.value;

}

/**

   * 分析1:getNode(hash(key), key))

   */

final Node getNode(int hash, Object key) {

    Node[] tab; Node first, e; int n; K k;

    // 1\. 计算存放在数组table中的位置

    if ((tab = table) != null && (n = tab.length) > 0 &&

        (first = tab[(n - 1) & hash]) != null) {

        // 4\. 通过该函数,依次在数组、红黑树、链表中查找(通过equals()判断)

        // a. 先在数组中找,若存在,则直接返回

        if (first.hash == hash && // always check first node

            ((k = first.key) == key || (key != null && key.equals(k))))

            return first;

        // b. 若数组中没有,则到红黑树中寻找

        if ((e = first.next) != null) {

            // 在树中get

            if (first instanceof TreeNode)

                return ((TreeNode)first).getTreeNode(hash, key);

            // c. 若红黑树中也没有,则通过遍历,到链表中寻找

            do {

                if (e.hash == hash &&

                    ((k = e.key) == key || (key != null && key.equals(k))))

                    return e;

            } while ((e = e.next) != null);

        }

    }

    return null;

}

在JDK1.7及以前的版本中,HashMap里是没有红黑树的实现的,在JDK1.8中加入了红黑树是为了防止哈希表碰撞攻击,当链表链长度为8时,及时转成红黑树,提高map的效率

如果某个桶中的记录过大的话(当前是TREEIFY_THRESHOLD = 8),HashMap会动态的使用一个专门的treemap实现来替换掉它。这样做的结果会更好,是O(logn),而不是糟糕的O(n)。它是如何工作的?
前面产生冲突的那些KEY对应的记录只是简单的追加到一个链表后面,这些记录只能通过遍历来进行查找。但是超过这个阈值后HashMap开始将列表升级成一个二叉树,使用哈希值作为树的分支变量,如果两个哈希值不等,但指向同一个桶的话,较大的那个会插入到右子树里。如果哈希值相等,HashMap希望key值最好是实现了Comparable接口的,这样它可以按照顺序来进行插入。这对HashMap的key来说并不是必须的,不过如果实现了当然最好。如果没有实现这个接口,在出现严重的哈希碰撞的时候,你就并别指望能获得性能提升了。

这个性能提升有什么用处?比方说恶意的程序,如果它知道我们用的是哈希算法,它可能会发送大量的请求,导致产生严重的哈希碰撞。然后不停的访问这些key就能显著的影响服务器的性能,这样就形成了一次拒绝服务攻击(DoS)。JDK 8中从O(n)到O(logn)的飞跃,可以有效地防止类似的攻击,同时也让HashMap性能的可预测性稍微增强了一些

/**

   * 源码分析:resize(2 * table.length)

   * 作用:当容量不足时(容量 > 阈值),则扩容(扩到2倍)

   */

   void resize(int newCapacity) { 

    // 1\. 保存旧数组(old table)

    Entry[] oldTable = table; 

    // 2\. 保存旧容量(old capacity ),即数组长度

    int oldCapacity = oldTable.length;

    // 3\. 若旧容量已经是系统默认最大容量了,那么将阈值设置成整型的最大值,退出   

    if (oldCapacity == MAXIMUM_CAPACITY) { 

        threshold = Integer.MAX_VALUE; 

        return; 

    } 

    // 4\. 根据新容量(2倍容量)新建1个数组,即新table 

    Entry[] newTable = new Entry[newCapacity]; 

    // 5\. (重点分析)将旧数组上的数据(键值对)转移到新table中,从而完成扩容 ->>分析1.1

    transfer(newTable);

    // 6\. 新数组table引用到HashMap的table属性上

    table = newTable; 

    // 7\. 重新设置阈值 

    threshold = (int)(newCapacity * loadFactor);

}

 /**

   * 分析1.1:transfer(newTable);

   * 作用:将旧数组上的数据(键值对)转移到新table中,从而完成扩容

   * 过程:按旧链表的正序遍历链表、在新链表的头部依次插入

   */

void transfer(Entry[] newTable) {

      // 1\. src引用了旧数组

      Entry[] src = table;

      // 2\. 获取新数组的大小 = 获取新容量大小                

      int newCapacity = newTable.length;

      // 3\. 通过遍历 旧数组,将旧数组上的数据(键值对)转移到新数组中

      for (int j = 0; j < src.length; j++) {

          // 3.1 取得旧数组的每个元素 

          Entry e = src[j];          

          if (e != null) {

              // 3.2 释放旧数组的对象引用(for循环后,旧数组不再引用任何对象)

              src[j] = null;

              do {

                  // 3.3 遍历 以该数组元素为首 的链表

                  // 注:转移链表时,因是单链表,故要保存下1个结点,否则转移后链表会断开

                  Entry next = e.next;

                 // 3.3 重新计算每个元素的存储位置

                 int i = indexFor(e.hash, newCapacity);

                 // 3.4 将元素放在数组上:采用单链表的头插入方式 = 在链表头上存放数据 = 将数组位置的原有数据放在后1个指针、将需放入的数据放到数组位置中

                 // 即 扩容后,可能出现逆序:按旧链表的正序遍历链表、在新链表的头部依次插入

                 e.next = newTable[i];

                 newTable[i] = e; 

                 // 访问下1个Entry链上的元素,如此不断循环,直到遍历完该链表上的所有节点

                 e = next;            

             } while (e != null);

             // 如此不断循环,直到遍历完数组上的所有数据元素

         }

     }

 }

从上面可看出:在扩容resize()过程中,在将旧数组上的数据 转移到 新数组上时,转移数据操作 = 按旧链表的正序遍历链表、在新链表的头部依次插入,即在转移数据、扩容后,容易出现链表逆序的情况

设重新计算存储位置后不变,即扩容前 = 1->2->3,扩容后 = 3->2->1

此时若并发执行 put 操作,一旦出现扩容情况,则 容易出现 环形链表,从而在获取数据、遍历链表时 形成死循环(Infinite Loop),即死锁

image.png

单线程rehash

单线程情况下,rehash无问题
HashMap rehash single thread

多线程并发下的rehash

这里假设有两个线程同时执行了put操作并引发了rehash,执行了transfer方法,并假设线程一进入transfer方法并执行完next = e.next后,因为线程调度所分配时间片用完而“暂停”,此时线程二完成了transfer方法的执行。此时状态如下。

HashMap rehash multi thread step 1
接着线程1被唤醒,继续执行第一轮循环的剩余部分

e.next = newTable[1] = null

newTable[1] = e = key(5)

e = next = key(9)

结果如下图所示
HashMap rehash multi thread step 2

接着执行下一轮循环,结果状态图如下所示
HashMap rehash multi thread step 3

继续下一轮循环,结果状态图如下所示
HashMap rehash multi thread step 4

此时循环链表形成,并且key(11)无法加入到线程1的新数组。在下一次访问该链表时会出现死循环。

Fast-fail

产生原因

在使用迭代器的过程中如果HashMap被修改,那么ConcurrentModificationException将被抛出,也即Fast-fail策略。

当HashMap的iterator()方法被调用时,会构造并返回一个新的EntryIterator对象,并将EntryIterator的expectedModCount设置为HashMap的modCount(该变量记录了HashMap被修改的次数)。

HashIterator() {

  expectedModCount = modCount;

  if (size > 0) { // advance to first entry

  Entry[] t = table;

  while (index < t.length && (next = t[index++]) == null)

    ;

  }

}

在通过该Iterator的next方法访问下一个Entry时,它会先检查自己的expectedModCount与HashMap的modCount是否相等,如果不相等,说明HashMap被修改,直接抛出ConcurrentModificationException。该Iterator的remove方法也会做类似的检查。该异常的抛出意在提醒用户及早意识到线程安全问题。

线程安全解决方案

单线程条件下,为避免出现ConcurrentModificationException,需要保证只通过HashMap本身或者只通过Iterator去修改数据,不能在Iterator使用结束之前使用HashMap本身的方法修改数据。因为通过Iterator删除数据时,HashMap的modCount和Iterator的expectedModCount都会自增,不影响二者的相等性。如果是增加数据,只能通过HashMap本身的方法完成,此时如果要继续遍历数据,需要重新调用iterator()方法从而重新构造出一个新的Iterator,使得新Iterator的expectedModCount与更新后的HashMap的modCount相等。

多线程条件下,可使用Collections.synchronizedMap方法构造出一个同步Map,或者直接使用线程安全的ConcurrentHashMap。

易学教程内所有资源均来自网络或用户发布的内容,如有违反法律规定的内容欢迎反馈
该文章没有解决你所遇到的问题?点击提问,说说你的问题,让更多的人一起探讨吧!