http的报文格式:
请求报文格式:






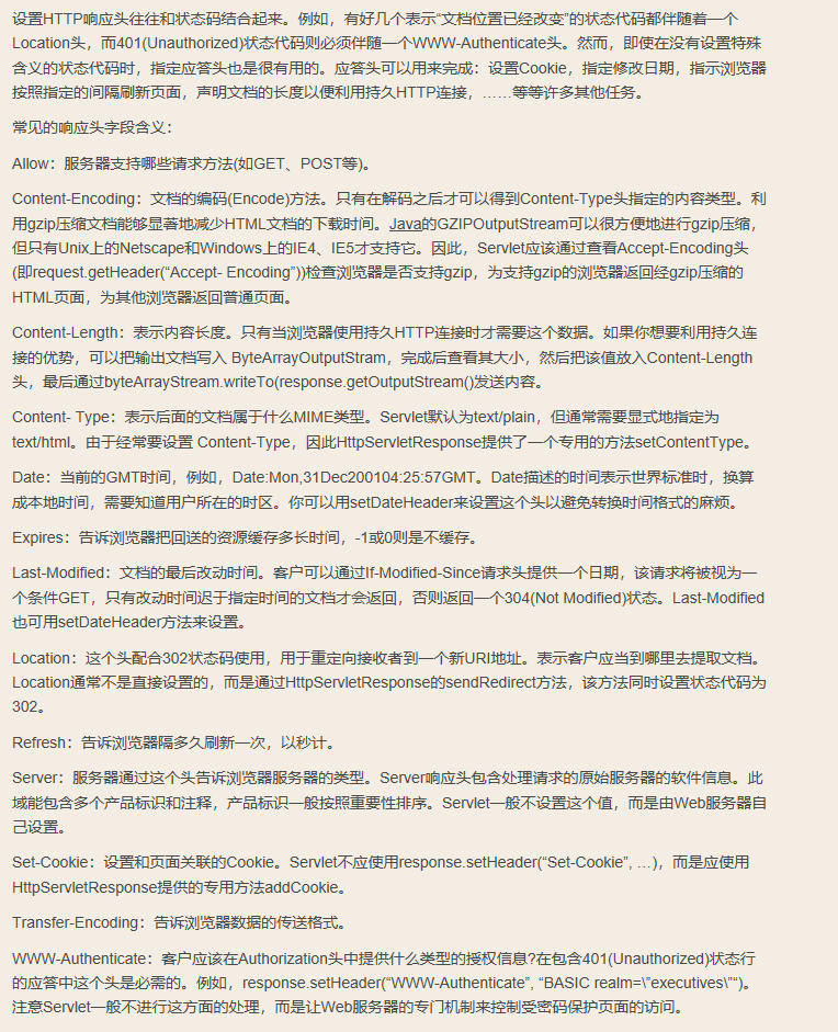
响应报文格式:




GET与POST的区别:



https://baijiahao.baidu.com/s?id=1626599028653203490&wfr=spider&for=pc
https://blog.csdn.net/wx1528159409/article/details/83419666
https://www.cnblogs.com/williamjie/p/9099940.html
https://www.cnblogs.com/ldq2016/p/9055933.html
https://blog.csdn.net/a_fool_program_ape/article/details/81748544
来源:CSDN
作者:七月听雪
链接:https://blog.csdn.net/qq_23262411/article/details/103800297