炼丹术的终结二——可迁移结构学习

时光怂恿深爱的人放手 提交于 2019-12-29 20:30:56

本文首发于我的知乎专栏深度学习与计算机视觉, 欢迎关注,最新内容抢先看。

上一文中介绍了如何用控制器(LSTM)搜索CNN网络和LSTM网络结构,从而生成出不逊于人类手工设计的网络结构。方法虽然已经work了,但是由于需要生成的参数很多,导致最后的网络结构的搜索空间非常的大,以至于非常耗时,在一个小的数据集上仍然需要800个GPU并行运算数天乃至一周之多。为了解决这个问题,文献[1]中提出了一种降低搜索空间的方法,使控制器能够更快的学到最优的网络结构。

需要注意的是,本文所探讨的要生成的神经网络是卷积神经网络。LSTM的网络设计并不在讨论范畴中,当然,LSTM仍然被用作控制器。

想法来源

在网络结构手工设计的时代,AlexNet,VGG,ResNet和Inception系列纷纷被设计出来,这些网络结构有一个共同的特点,那就是网络结构是层次性的,每层的结构都具有一定的相似性。因而,在这个基础上,自动学习的网络结构也可以是基于层的,设计出一个特定的结构来作为一层,然后将这个结构重复多遍,就得到一个完整的网络结构。

实现细节

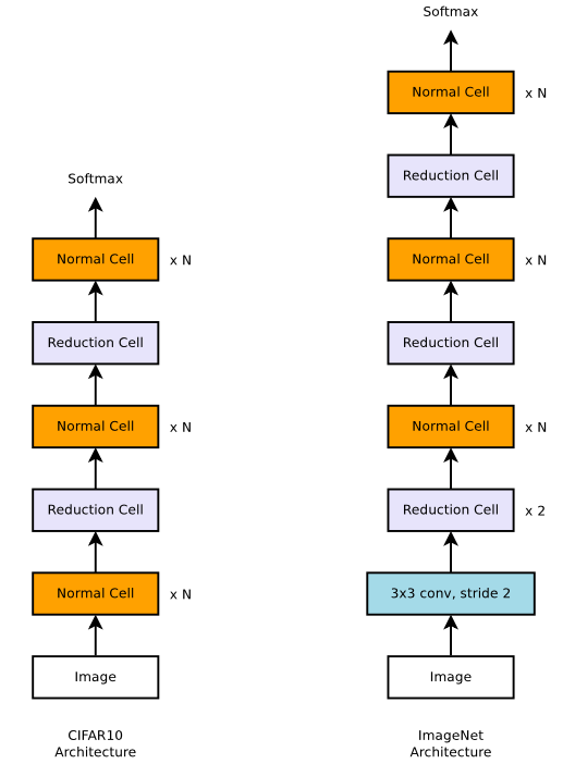
基于上述的想法,首先,对之前的网络结构进行汇总分析可得,卷积神经网络的结构分为两个大类,一类是将输入的feature map等大小输出,即Normal Cell,另一类是将输入的feature map长宽各降低一半输出,即Reduction Cell。

有了这两个Cell之后,就可以得到一个完整的神经网络。如下图所示:

更具体的,每个Cell有更细致的微结构。从大的层面来看,Normal Cell和Reduction Cell都接受两个输入hi和hi-1。从小的层面看,Normal Cell和Reduction Cell中的子结构也是类似的,两个输入得到一个输出。但子结构的输入不一定是Cell的输入,也可能是中间状态。

在生成Cell结构的过程中,论文巧妙的将其递归的分成几步,每一步的操作都是一样的。具体的,生成Normal Cell和Reduction Cell的过程,就是将下面的过程重复B次,先验条件下,B=5。步骤如下:

  1. 从hi和hi-1或上一步中得到的隐含状态中选择一个作为输入一。
  2. 从从hi和hi-1或上一步中得到的隐含状态中选择一个作为输入二。(可以与第一个一样)
  3. 从操作集合中选择一个操作应用在输入一上。
  4. 从操作集合中选择一个操作应用在输入二上。
  5. 选择一个方法将第三步和第四步的结果合并。

其中,第三步和第四步的操作集合如下:

第五步的操作有两个:

  • element-wise addition
  • concatenation

将上述步骤重复B次,其中每次称之为一个Block。每次生成的子结构如下:

每一个Block的生成如下:

在生成Cell最后的输出的时候,将所有没有用到的Hidden states拼接到一起,作为输出。

在生成最后的神经网络的时候,需要注意:

  • 由之前的经验,每次使用Reduction Cell时,将filter数目翻倍。
  • 由两个参数需要自己调整,一个是Normal Cell重复的次数N,还有一个是初始第一层的filter数目。

实验

经过学习,得到的最终的Normal Cell和Reduction Cell的结构如下:

实验结果

在cifar10上的实验结果如下:

在ImageNet数据集上的实验结果如下:

参考文献

[1]. Zoph B, Vasudevan V, Shlens J, et al. Learning transferable architectures for scalable image recognition[J]. arXiv preprint arXiv:1707.07012, 2017.

易学教程内所有资源均来自网络或用户发布的内容,如有违反法律规定的内容欢迎反馈
该文章没有解决你所遇到的问题?点击提问,说说你的问题,让更多的人一起探讨吧!