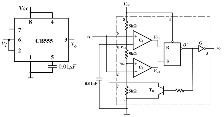
1.555定时器的原理剖析:
我们先来看看555定时器的内部电路图:
其中我们要说明的是:上图中的C1,C2是比较器,就是它会比较同相输入端“+”和反相输入端”-“的电压,如果“+”输入端的电压高于“-”输入端的电压,那么比较器输出高电平;反之,如果“-”端的电压高于“+"端的电压,那么输出低电平。
从上图,我们可以知道,比较器C1两端的输入电压分别为:vI1,vR1;C2两端的输入电压分别为:vR2和vI2。
当VCO不接外电源的时候,vR1,vR2就是电阻的分压,因此vR1=32VCC,vR2=31VCC.
注意:如果VCO接了外部电源v0,那么vR1=v0,vR2=21v0
下面我们就分别来讨论当vI1,vI2取到不同的值的时候的输出情况:
| vI1 |
vI2 |
VC1( R ) |
VC2( S ) |
vo |
|---|
| >32VCC |
>31VCC |
1 |
0 |
0 |
| >32VCC |
<31VCC |
1 |
1 |
1 |
| <32VCC |
>31VCC |
0 |
0 |
不变 |
| <32VCC |
<31VCC |
0 |
1 |
1 |
下面给出555定时器的逻辑图形符号和特性表:

2.用555定时器接成施密特触发电路:

【应试技巧:555定时器如果把2,6连在一起共同作为输入端的话,就是施密特触发电路】
既然是连结成了施密特触发电路,那么无非就是要你求几个参数:VT+,VT−和△VT
这并不难,还是一样的:如果VCO也就是5脚没有接外电源,那么则VT+=32VCC;VT−=31VCC,△VT=31VCC;如果5脚接了外电源v0,则VT+=v0,VT−=21v0
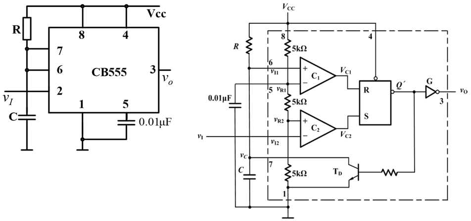
3.用555定时器接成单稳态电路:

【应试技巧】:如果只有2作为输入端,那么就是单稳态电路。既然是单稳态电路,无非就是计算tw
还记得我们在上一篇博文中强调的公式吗?T=RClnVC(∞)−VC(TH)VC(∞)−VC(0)
我们可以看到,C是通过R和VCC这条回路进行充电的,因此,VC(∞) = VCC,VC(0) = 0,对于VC(TH),我们得分析一下:对C1, vR1=32VCC,假设C从t开始从0开始充电,一开始的一段时间里面vI1是小于vR1的,C1输出为低电平,当电压慢慢增大,到刚刚好等于 vR1=32VCC,再增大一点点,VC1立刻就跳变为高电平了,因此充电的阈值电压VC(TH)=32VCC
这样,三个参数都知道了,tw便手到擒来
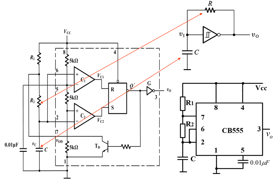
4.555定时器接成多谐震荡电路:

【应试技巧】:2,6脚连接在一起,没有输入的,就是多谐震荡电路
我们注意一下多谐震荡的波形:
我们无非就是计算T,充电时间T1,放电时间T2。
对于充电,是通过电源VCC,R1和R2的回路充电的,VC(∞) = VCC;然后VC(0) = 31VCC (这里要特别注意!!);VC(TH) = 32VCC,那么充电时间T1可以表示为:T1=(R1+R2)ClnVCC−32VCCVCC−31VCC=(R1+R2)Cln2
下面到了放电,我们知道放电放到尽头就是0嘛,因此,VC(∞) = 0;VC(0) = 32VCC(特别注意!!)VC(TH)=31VCC,而放电的话是经过电阻R2放电的,因此放电时间T2可以表示为:T2=R2Cln0−31VCC0−32VCC=R2Cln2