D触发器转换为JK触发器

那年仲夏 提交于 2019-12-21 05:07:12

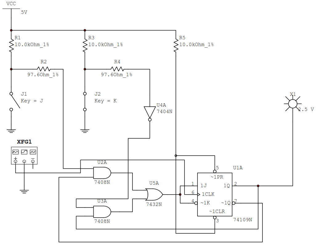
        比较D触发器状态特性方程 Q*=D与JK触发器状态特性方程 Q*=JQ'+K'Q, 要想使D触发器实现JK触发器的功能, 则须使D=JQ'+K'Q.

易学教程内所有资源均来自网络或用户发布的内容,如有违反法律规定的内容欢迎反馈
该文章没有解决你所遇到的问题?点击提问,说说你的问题,让更多的人一起探讨吧!