机器学习如何选择回归损失函数的?

£可爱£侵袭症+ 提交于 2019-12-19 16:50:53

无论在机器学习还是深度领域中,损失函数都是一个非常重要的知识点。损失函数(Loss Function)是用来估量模型的预测值 f(x) 与真实值 y 的不一致程度。我们的目标就是最小化损失函数,让 f(x) 与 y 尽量接近。通常可以使用梯度下降算法寻找函数最小值。

 

关于梯度下降最直白的解释可以看我的这篇文章:

 

简单的梯度下降算法,你真的懂了吗?

 

损失函数有许多不同的类型,没有哪种损失函数适合所有的问题,需根据具体模型和问题进行选择。一般来说,损失函数大致可以分成两类:回归(Regression)和分类(Classification)。今天,红色石头将要总结回归问题中常用的 3 种损失函数,希望对你有所帮助。

 

回归模型中的三种损失函数包括:均方误差(Mean Square Error)、平均绝对误差(Mean Absolute Error,MAE)、Huber Loss。

 

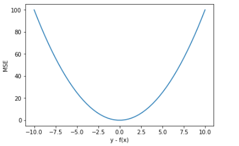
1. 均方误差(Mean Square Error,MSE)

 

均方误差指的就是模型预测值 f(x) 与样本真实值 y 之间距离平方的平均值。其公式如下所示:

 

 

其中,yi 和 f(xi) 分别表示第 i 个样本的真实值和预测值,m 为样本个数。

 

为了简化讨论,忽略下标 i,m = 1,以 y-f(x) 为横坐标,MSE 为纵坐标,绘制其损失函数的图形:

 

 

MSE 曲线的特点是光滑连续、可导,便于使用梯度下降算法,是比较常用的一种损失函数。而且,MSE 随着误差的减小,梯度也在减小,这有利于函数的收敛,即使固定学习因子,函数也能较快取得最小值。

 

平方误差有个特性,就是当 yi 与 f(xi) 的差值大于 1 时,会增大其误差;当 yi 与 f(xi) 的差值小于 1 时,会减小其误差。这是由平方的特性决定的。也就是说, MSE 会对误差较大(>1)的情况给予更大的惩罚,对误差较小(<1)的情况给予更小的惩罚。从训练的角度来看,模型会更加偏向于惩罚较大的点,赋予其更大的权重。

 

如果样本中存在离群点,MSE 会给离群点赋予更高的权重,但是却是以牺牲其他正常数据点的预测效果为代价,这最终会降低模型的整体性能。我们来看一下使用 MSE 解决含有离群点的回归模型。

 

import numpy as np
import matplotlib.pyplot as plt
x = np.linspace(1, 20, 40)
y = x + [np.random.choice(4) for _ in range(40)]
y[-5:] -= 8
X = np.vstack((np.ones_like(x),x))    # 引入常数项 1
m = X.shape[1]
# 参数初始化
W = np.zeros((1,2))

# 迭代训练 
num_iter = 20
lr = 0.01
J = []
for i in range(num_iter):
   y_pred = W.dot(X)
   loss = 1/(2*m) * np.sum((y-y_pred)**2)
   J.append(loss)
   W = W + lr * 1/m * (y-y_pred).dot(X.T)

# 作图
y1 = W[0,0] + W[0,1]*1
y2 = W[0,0] + W[0,1]*20
plt.scatter(x, y)
plt.plot([1,20],[y1,y2])
plt.show()

 

拟合结果如下图所示:

 

可见,使用 MSE 损失函数,受离群点的影响较大,虽然样本中只有 5 个离群点,但是拟合的直线还是比较偏向于离群点。这往往是我们不希望看到的。

 

2. 平均绝对误差(Mean Absolute Error,MAE)

 

平均绝对误差指的就是模型预测值 f(x) 与样本真实值 y 之间距离的平均值。其公式如下所示:

 

 

为了简化讨论,忽略下标 i,m = 1,以 y-f(x) 为横坐标,MAE 为纵坐标,绘制其损失函数的图形:

 

 

直观上来看,MAE 的曲线呈 V 字型,连续但在 y-f(x)=0 处不可导,计算机求解导数比较困难。而且 MAE 大部分情况下梯度都是相等的,这意味着即使对于小的损失值,其梯度也是大的。这不利于函数的收敛和模型的学习。

 

值得一提的是,MAE 相比 MSE 有个优点就是 MAE 对离群点不那么敏感,更有包容性。因为 MAE 计算的是误差 y-f(x) 的绝对值,无论是 y-f(x)>1 还是 y-f(x)<1,没有平方项的作用,惩罚力度都是一样的,所占权重一样。针对 MSE 中的例子,我们来使用 MAE 进行求解,看下拟合直线有什么不同。

 

X = np.vstack((np.ones_like(x),x))    # 引入常数项 1
m = X.shape[1]
# 参数初始化
W = np.zeros((1,2))

# 迭代训练 
num_iter = 20
lr = 0.01
J = []
for i in range(num_iter):
   y_pred = W.dot(X)
   loss = 1/m * np.sum(np.abs(y-y_pred))
   J.append(loss)
   mask = (y-y_pred).copy()
   mask[y-y_pred > 0] = 1
   mask[mask <= 0] = -1
   W = W + lr * 1/m * mask.dot(X.T)

# 作图
y1 = W[0,0] + W[0,1]*1
y2 = W[0,0] + W[0,1]*20
plt.scatter(x, y)
plt.plot([1,20],[y1,y2],'r--')
plt.xlabel('x')
plt.ylabel('y')
plt.title('MAE')
plt.show()

 

注意上述代码中对 MAE 计算梯度的部分。

 

拟合结果如下图所示:

 

显然,使用 MAE 损失函数,受离群点的影响较小,拟合直线能够较好地表征正常数据的分布情况。这一点,MAE 要优于 MSE。二者的对比图如下:

 

选择 MSE 还是 MAE 呢?

 

实际应用中,我们应该选择 MSE 还是 MAE 呢?从计算机求解梯度的复杂度来说,MSE 要优于 MAE,而且梯度也是动态变化的,能较快准确达到收敛。但是从离群点角度来看,如果离群点是实际数据或重要数据,而且是应该被检测到的异常值,那么我们应该使用MSE。另一方面,离群点仅仅代表数据损坏或者错误采样,无须给予过多关注,那么我们应该选择MAE作为损失。

 

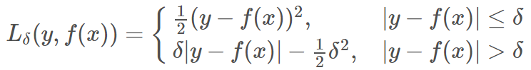
3. Huber Loss

 

既然 MSE 和 MAE 各有优点和缺点,那么有没有一种激活函数能同时消除二者的缺点,集合二者的优点呢?答案是有的。Huber Loss 就具备这样的优点,其公式如下:

 

 

Huber Loss 是对二者的综合,包含了一个超参数 δ。δ 值的大小决定了 Huber Loss 对 MSE 和 MAE 的侧重性,当 |y−f(x)| ≤ δ 时,变为 MSE;当 |y−f(x)| > δ 时,则变成类似于 MAE,因此 Huber Loss 同时具备了 MSE 和 MAE 的优点,减小了对离群点的敏感度问题,实现了处处可导的功能。

 

通常来说,超参数 δ 可以通过交叉验证选取最佳值。下面,分别取 δ = 0.1、δ = 10,绘制相应的 Huber Loss,如下图所示:

 

 

Huber Loss 在 |y−f(x)| > δ 时,梯度一直近似为 δ,能够保证模型以一个较快的速度更新参数。当 |y−f(x)| ≤ δ 时,梯度逐渐减小,能够保证模型更精确地得到全局最优值。因此,Huber Loss 同时具备了前两种损失函数的优点。

 

下面,我们用 Huber Loss 来解决同样的例子。

 

X = np.vstack((np.ones_like(x),x))    # 引入常数项 1
m = X.shape[1]
# 参数初始化
W = np.zeros((1,2))

# 迭代训练 
num_iter = 20
lr = 0.01
delta = 2
J = []
for i in range(num_iter):
   y_pred = W.dot(X)
   loss = 1/m * np.sum(np.abs(y-y_pred))
   J.append(loss)
   mask = (y-y_pred).copy()
   mask[y-y_pred > delta] = delta
   mask[mask < -delta] = -delta
   W = W + lr * 1/m * mask.dot(X.T)

# 作图
y1 = W[0,0] + W[0,1]*1
y2 = W[0,0] + W[0,1]*20
plt.scatter(x, y)
plt.plot([1,20],[y1,y2],'r--')
plt.xlabel('x')
plt.ylabel('y')
plt.title('MAE')
plt.show()

 

注意上述代码中对 Huber Loss 计算梯度的部分。

 

拟合结果如下图所示:

 

 

可见,使用 Huber Loss 作为激活函数,对离群点仍然有很好的抗干扰性,这一点比 MSE 强。另外,我们把这三种损失函数对应的 Loss 随着迭代次数变化的趋势绘制出来:

 

MSE:

 

 

MAE:

 

 

Huber Loss:

 

对比发现,MSE 的 Loss 下降得最快,MAE 的 Loss 下降得最慢,Huber Loss 下降速度介于 MSE 和 MAE 之间。也就是说,Huber Loss 弥补了此例中 MAE 的 Loss 下降速度慢的问题,使得优化速度接近 MSE。

 

最后,我们把以上介绍的回归问题中的三种损失函数全部绘制在一张图上。

 

 

好了,以上就是对回归问题 3 种常用的损失函数包括:MSE、MAE、Huber Loss 的简单介绍和详细对比。这些简单的知识点你是否已经完全掌握了呢?

标签
易学教程内所有资源均来自网络或用户发布的内容,如有违反法律规定的内容欢迎反馈
该文章没有解决你所遇到的问题?点击提问,说说你的问题,让更多的人一起探讨吧!