IV转换电路 IV放大 跨阻放大器 光电信号放大器 原理图及PCB设计分析
基本原理
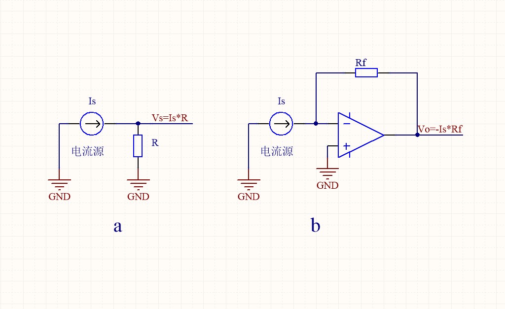
I-V转换最简单的方式就是串一个电阻,如图a,一般大电流的时候使用采样电阻R即可实现IV转换,再加上运放放大或者射随就可以ADC模块直接采集,在这里我们介绍的是微弱电流的IV转换,一般采用b形式的跨阻放大电路。
芯片选型
首先在做跨阻放大的时候并不是所有的运放都适合跨阻放大电路,一般要选取高输入阻抗的运算放大器,根据需要转换的电流的大小,选取对应类型放大器,一般检测电流在nA到uA级的选用CMOS类型,例如TLC2201等芯片,在检测nA以下的电流的时候芯片的选型就变的比较重要了。首先在类型上要选JFET类型的,JFET类型的运放一般都有着极高的阻抗和低偏置电流的特性,例如ADA4530-1等芯片。在这里我们综合了性价比的情况,最终选型的是AD825芯片作为跨阻放大器。有着极低的偏置电流20pA和5*10^11的输入阻抗。具体参数可以看下芯片资料。
原理图&3D-PCB
具体讲解
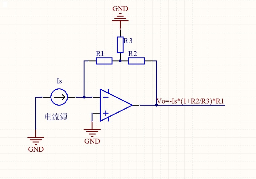
1、T型反馈网络。一般来说使用T型反馈网络是为了解决单一电阻阻值过大的不稳定,从而造成的误差。下面简单介绍一下T型网络的等效电阻算法。
2、负反馈电容。一般在高阻信号转换的时候,需要在输出端接一个电容到输入端,做一个负反馈,这样做的好处是使得输出信号噪声降低,但是电容不可过大,会影响频率响应。
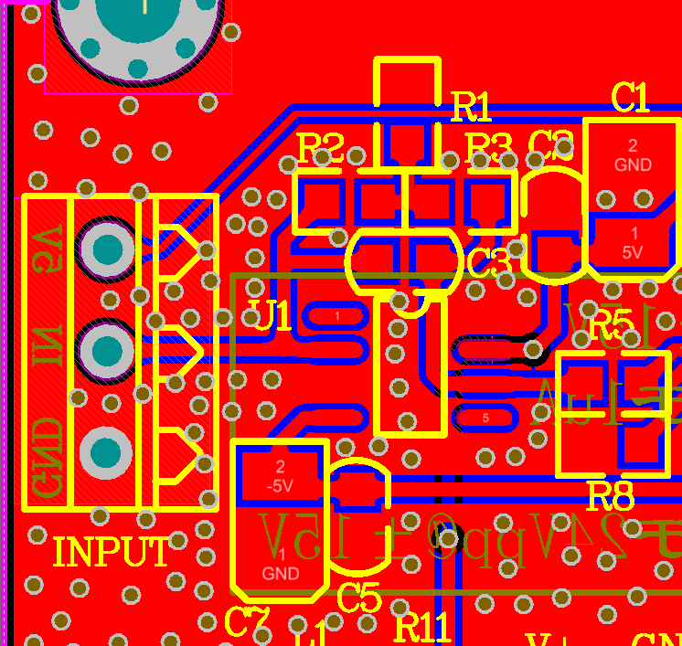
3、IN输入端的3脚是预留的光电管的反偏接口,光电池或者光电管接入的时候接1、2脚就可以,不分极性,电流的输入方向只影响输出电压的正负。
4、在电源滤波上面由于是第一级,如果引入了噪声就会在后级不断的倍放大,所以要求在第一级的时候尽量减小纹波包括电源纹波尽量小,所以特意加了两个一大一小的电容,并且在布局上尽量贴近芯片电源管脚。
5、IV转换成电压信号以后,加上了一级可调的反相放大器,由于反相放大电路既可以增益也可以衰减,这样就使得可检测信号范围大大扩展。
6、最后一级使用了运放作为了减法器,在一般的光电池使用中,都有暗电流影响,减法器可以调节输出0点。或者抬升信号至0以上,方便单极性ADC的采集。
7、PCB布局示意
更多的过地孔保证了对微小信号的保护,特别是IN那条电流的线路,也要保证IN的线路尽量的短。滤波电容应尽量靠近芯片管脚。
以下为原文地址,
模块原理图-PDF、原理图库、PCB库下载
仅供参考:IV转换放大电路资料
来源:CSDN
作者:kvdz_taobao_com
链接:https://blog.csdn.net/kvdz_taobao_com/article/details/103509473