数据结构——图的关键路径(AOE和AOV网)

安稳与你 提交于 2019-12-15 21:34:52

一、AOE和AOV网

1.AOE网

AOE-网:指用边表示活动的网,是一个带权的有向无环图,其中,顶点表示事件弧表示活动,权表示活动持续的时间,通常一个AOE-网可用来估算工程的完成时间。

AOE网具有以下几个性质:

(1) 只有在某顶点所代表的事件发生后,从该顶点出发的各有向边所代表的活动才能开始;

(2) 只有在进入某一顶点的各有向边所代表的活动都已经结束,该顶点所代表的事件才能发生;

(3) 表示实际工程计划的AOE网应该是无环的,并且存在惟一的入度过为0的开始顶点(源点)和惟一的出度为0的完成顶点(汇点)。

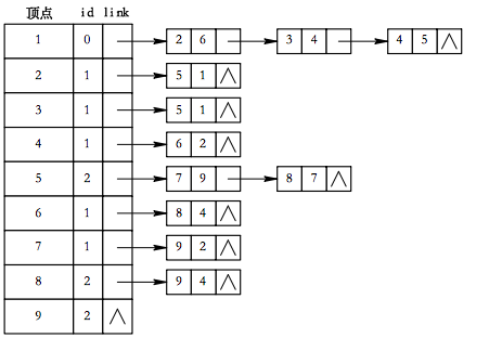
对于AOE-网,我们不妨采用与AOV-网一样的邻接表的存储方式,其中邻接表中边结点增设一个dut域存放该边的权值,即该有向边代表的活动所持续的时间。

下图给出了上图所示的AOE-网的邻接表。

如果用AOE网来表示一项工程,那么仅仅考虑各个子工程之间的优先关系还不够,更多的是关心整个工程完成的最短时间是多少,哪些活动的延迟将会影响整个工程的进度,而加速这些活动又能导致提高整个工程的效率。因此,对AOE网有待研究的问题是:

(1) 完成整个工程至少需要多少时间;

(2) 哪些活动是影响工程进度的关键。

二、关键路径

由于在AOE-网中某些活动可以并行地进行,因此完成工程的最短时间是从开始顶点(源点)到完成顶点(汇点)的最大路径长度(这里所说的路径的长度等于这条路径上完成各个活动所需时间之和,不是路径上弧的数目);具有最大路径长度的路径称为关键路径。

为了寻找关键活动,确定关键路径,我们先定义几个变量:

(1)事件的最早发生时间ve(i):从v1到vi的最长路径长度。

(2)事件的最迟发生时间vl(i):完成顶点vn的最早发生时间ve(n)减去vi到vn的最长路径长度。

(3)活动ai的最早开始时间e(i):事件vj的最早发生时间ve(j)也是所有以vj为起点的出边 vj, vk所表示的活动ai的最早开始的时间,即e(i)=ve(j)。

(4)活动的最迟开始时间l(i):是ai的最迟完成时间减去ai的持续时间,即l(i)=vl(k)- vj , vk的权。通常把e(i)=l(i)的活动称为关键活动

由上述分析可知,若把所有活动ai的最早开始时间e(i)和最迟开始时间l(i)都计算出来,即可找到所有的关键活动。为了求得AOE网的e(i)和l(i),应该先求得网中所有事件vj的最早发生时间ve(j)和最迟发生时间vl(j)。若活动ai由边vj, vk表示,其持续时间记为dut(j, k),则有如下关系:

e(i)=ve(j)l(i)=vl(k)-dut(j, k)

求关键路径的算法描述

1) 根据有向网的弧建立图的邻接表作存储结构;

2) 从源点v0出发,令ve[0]=0,按拓扑序列求各顶点的ve[i];

3) 从汇点vn-1出发,令vl[n-1]=ve[n-1],按逆拓扑序列求其余各顶点的vl[i];

4) 根据各顶点的ve和vl值,计算每条弧的e[i]和l[i],找出e[i]=l[i]的关键活动。

算法实现

1)输入顶点和弧信息,建立其邻接表;计算每个顶点的入度

2)对其进行拓扑排序,排序过程中求顶点的ve[i],将得到的拓扑序列进栈

3)按逆拓扑序列求顶点的vl[i]。计算每条弧的e[i]和l[i],找出e[i]=l[i]的关键活动。

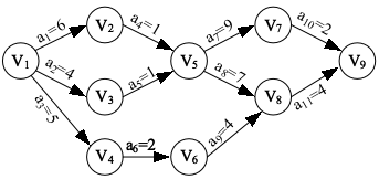
例如:根据给定的右图求该AOE-网的关键活动及关键路径。

关键活动是:a1, a4, a7, a8, a10, a11

它们构成了两条关键路径:(v1,v2,v5,v7,v9)和(v1,v2,v5,v8,v9)

求出来的关键路径的图如下:

说明:

关键活动的速度提高是有限度的。任何一项活动持续时间的改变都会影响关键路径的改变;只有在不改变网的关键路径的情况下,提高关键活动的速度才有效。若网中有几条关键路径,单提高一条关键路径上的关键活动的速度,是不能导致整个工程缩短工期。必须同时提高在几条关键路径上的活动的速度。

易学教程内所有资源均来自网络或用户发布的内容,如有违反法律规定的内容欢迎反馈
该文章没有解决你所遇到的问题?点击提问,说说你的问题,让更多的人一起探讨吧!