高速IV转换 雪崩二极管驱动APD模块 光电转换 光通讯 原理图和PCB

核能气质少年 提交于 2019-12-12 16:23:23

高速IV转换 雪崩二极管驱动APD模块 光电转换 光通讯 原理图和PCB

基本原理

雪崩二极管有着低噪声高速的特点,当反向电压增大到一定数值时,反向电流突然增加。就是反向电击穿,雪崩击穿是PN结反向电压增大到一数值时,载流子倍增就像雪崩一样,增加得多而快。一般用于高速调制光信号接收。

芯片选型

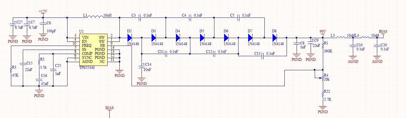
雪崩二极管需要较高的反向偏压,但是电流比较小,所以我们选取了TPS55340开关电源芯片作为升压芯片,它有着40V 低侧 MOSFET 开关,这个参数比较重要。开关频率可在100kHz 至 1.2MHz 之间调节。再升压输出电压不高的情况下可以选取一般的开关电源芯片也可,如TPS5430等。

原理图&3D-PCB

模块采用的是二极管半波倍压拓扑电路和单电源IV转换电路,下面会仔细讲解。
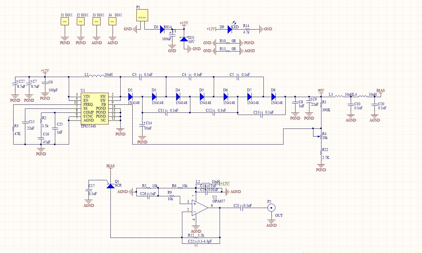
在这里插入图片描述
在这里插入图片描述

具体讲解

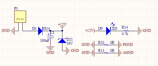
1、P1端子是电源输入端,使用D1做了反接保护,由于升压芯片比较脆弱,所以在输入端还反接了一个16V耐压的TVS管,这样可以有效的消除浪涌和脉冲电压对模块的损坏。
2、模块共有两个GND,分别是数字地和模拟地,分开是为了进一步的减小升压电源的纹波。
在这里插入图片描述
3、R3的大小决定了开关频率的大小,C15是TPS55340芯片的软启动时间配置,电容大小决定了时间的大小。
4、R2,C16,C25是外部RC网络补偿调节器反馈环路,环路滤波截止频率越低输出波动越小,但是相应的负载调整速度就会变慢。
5、C3,C4,C5,C11,C12,C13电容是均衡每两个二极管上的电压,C14要求是电解电容,作为初始升压电源的储能。
6、要特别注意的是C8,C9电容耐压一定大于最大输出电压,否则容易损坏。
7、L3,L4,C10,C20组成的两级LC滤波器应该放在反馈电压之后,如果放在之前的话可能会导致升压环路反应过慢,导致纹波较大或者损坏倍压二极管。
8、R22的作用是限制模块最大输出电压,避免滑变调节过度导致电压过高损坏模块。
在这里插入图片描述
9、L2,C18,C19是OPA657芯片的电源滤波,有效抑制电源噪声。
10、由于是单电源电路,同相端需要提供二分之一的偏压,才能使得交流波形放大不失真,C26电容保证了电源噪声不被引入至信号。
11、R12为跨阻电阻,阻值大小决定了放大倍率,U=-Iin * R12,如果输出的C21用0欧电阻直接输出的话,Uout输出的电压是叠加在供电电压的二分之一上面的。也就是Uout=Vcc/2-Iin * R12。C22作为一个小的负反馈电容,保证了信号电路不自激。
在这里插入图片描述

模块原理图-PDF、原理图库、3D-PCB库下载

仅供参考:APD雪崩二极管驱动

易学教程内所有资源均来自网络或用户发布的内容,如有违反法律规定的内容欢迎反馈
该文章没有解决你所遇到的问题?点击提问,说说你的问题,让更多的人一起探讨吧!