过零检测

一曲冷凌霜 提交于 2019-12-11 18:51:17

AC-220V零点检测
一般系统结构都是如下图所示。
http://bbs.21ic.com/data/attachment/forum/201705/08/130422eerrnrn9shz28gzd.png.thumb.jpg
过零检测主要有三个作用:
(1) 可控硅触发。通过检测AC220V过零点,可以调节可控硅的导通时间,从而进行电压控制等。
(2) 继电器保护。当使用继电器控制AC220v通断时,如果继电器在AC220v的峰值附近闭合,则会产生很大的火花,影响继电器的寿命并产生各种电磁干扰,如果在AC220v的过零点处闭合,就会减少影响。
(3) 计时。AC220v频率为50Hz,周期为20ms。经过全波整流后,在每个零点产生中断,可以以10ms为单位进行计时。

 

设计原理:
过零检测原理图如图 所示,AC220v经过变压器降为AC 9v,然后全波整流,整流后的信号便可以直接用于过零检测。滤波电容c1接后续电路如7805可以作为它用。二极管D1用来隔离整流和滤波部分,保持Zero处的波形,给过零点检测提供信号源。
在Zero处得到取样信号,然后用两个10K电阻分压,分压后接三极管。三极管工作在开关方式,当基极电压Vbe≥0.7V时,三极管导通,输出低电平给PB4;反之三极管工作于截止状态,输出高电平给PB4。Zero处的取样信号和PB4的输入信号对应关系如图 2-2所示。利用PB4的上升沿产生10ms外部中断,每次中断产生时便是AC220v的零点。
本范例使用6个LED作为显示,当每次过零中断产生时刷新LED显示,LED刷新频率如下:
LED0 50HZ 闪烁10ms点亮,10ms熄灭,点亮和熄灭与电源零点同步
LED1 25HZ闪烁20ms点亮,20ms熄灭,点亮和熄灭与电源零点同步
LED2 12.5HZ闪烁40ms点亮,40ms熄灭,点亮和熄灭与电源零点同步
LED3 6.25HZ闪烁80ms点亮,80ms熄灭,点亮和熄灭与电源零点同步
LED4 3.125HZ闪烁160ms点亮,160ms熄灭,点亮和熄灭与电源零点同步
LED5 1.5625HZ闪烁320ms点亮,320ms熄灭,点亮和熄灭与电源零点同步

http://bbs.21ic.com/data/attachment/forum/201705/08/130700ryveqgz7moe64mue.png.thumb.jpg
过零检测原理图

http://bbs.21ic.com/data/attachment/forum/201705/08/130752ggxm9u9mn2rkfrr7.png.thumb.jpg

过零中断产生与实际AC220v零点之间的时间误差
http://bbs.21ic.com/data/attachment/forum/201705/08/130851vl8yavwxsl8sak86.png.thumb.jpg

如上图所示,当电压降到0.7V时,PB4口得到上升沿,中断产生。中断地产生与真正的零点有一段时间差,这段时间差与变压器的输出电压和三极管前端的电阻分压有关。在本电路中,中断产生和零点之间的时间差的理论计算式为:
0.7=4.5√2 *sin(w * t)
其中 4.5√2是由电压峰值9√2经过两个10k电阻分压所得
w=2*3.14* f (f为50Hz)
经过计算,t=350us。
经示波器实际测量,中断产生和零点之间的时间差约为500us。

 

 

 

 

 

 

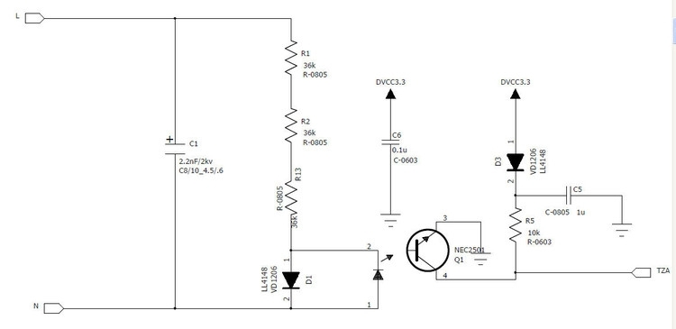
交流电的过零点检测方案较多,目前较常见的也是我之前所使用的方案如图1所示:

http://bbs.21ic.com/data/attachment/forum/201705/08/154025wylydir421pzipdl.jpg.thumb.jpg

图1 交流电光耦过零检测电路

图1的电路可以检测到交流电经过零点的时间,但是它存在诸多的弊端,现列举如下:

  1. 电阻消耗功率太大,发热较多。220V交流电,按照有效值进行计算三个47K的电阻平均每个电阻的功率为220^2/(3*47k)/3=114.42mw。对于0805的贴片电阻按照1/8w的功率计算,当前的消耗功率接近其额定功率,电阻 发热大较大。同时需要注意市电的有效值为220V,其峰值电压为311V,以此计算我们可以得到每个电阻的瞬时最大功率为228mw,严重超过了电阻的额定功率,因此使用是存在危险的。
  2. 光耦的过零点反应速度慢,TZA上升沿时间长。实际测试发现光耦过零点上升沿和下降沿的跳变时间为120us左右(高低电平压差为3.3V)。对于一般的应用可以接受,但是对于通信中的同步应用该反应时间将严重影响通信质量。因为在120us内都可以认为是发生了过零事件,也就是说我对过零的判断可能存在最高达120us的偏差。
  3. 根据光耦的导通特性,该电路的零点指示滞后实际交流电发生的零点。滞后时间可以根据光耦的导通电流计算,NEC2501的典型值是10ma,实际上,当前向电流达到1ma的时候光耦一般就已经导通了。现以1ma电流计算,电阻3×47k=141k,则电压为141V,相应的滞后零点时间约为1.5ms。假设0.5ma导通则电压为70V,则滞后时间为722us。
  4. 光耦导通时间较长,即光耦电流由0变为导通电流这个渐变过程较长,导致光耦特性边缘时间差异明显,产品一致性差。假设以1ma作为光耦的导通电流,那么在220v交流电由0V变化到141V的过程需要1.5ms。而因为期间的一致性问题,部分光耦可能会在0.5ma的时候就导通,部分可能在0.7ma的时候导通。现假设一致性带来的最低导通电流为0.5ma,那么对应导通电压为71V,对应滞后零点时间为736us,这表明,不同光耦之间零点差异可能达到764us!(实际测试中我检测了10个样品,其中两个光耦导通性能差别最大的时间差达到50us,其他普遍在10us左右)。这为不同设备使用该电路进行同步制造了很大的麻烦。
  5. 受光耦导通电流限制,该电路能够检测的交流信号幅度范围较窄。以1ma计算,该光耦只能检测交流信号幅度大于141V的信号。如果该信号用于同步,那么在设备进行低压测试时将不能获取同步信号。
  6. TZA输出波形和标准方波相差较大,占空比高于50%。实际测试中占空比的时间误差达到1.2ms,在应用中该时差不能被忽略。

基于以上列出的各个问题导致利用交流电过零点进行同步质量较差,需要改进。首先我想到的方案是利用比较器的比较功能来产生标准的方波。在交流电的正半周比较器输出高电平,在交流电的负半周比较器输出低电平。该方案的时间误差仅取决于比较器电平跳变的响应速度和比较器的差分电平分辨率。以lm319为例,偏置电压最大为10mv,比较灵敏度为5mv,5V输出电平跳变响应时间在300ns以内,加上asin(10e-3/311)/2//pi/50 = 100ns。二者总共相差约400ns,远低于图1所示的方案。在实际应用中我使用了LM358来代替比较器,其偏置电流为50na,串接1M的电阻,满足偏置电流的电压为50na×1M=50mv。按照st-lm358资料,其开环频率响应1k一下可以达到100db,因此理论上输入1mv的电平依然可以识别,和前边假设相比取50mv,asin(50mv/311)/2/pi/50 = 500ns,放大器的SR为0.6V/us,假设转换到4V,需要7us。因此使用LM358的绝对误差为7.5us,而实际上由于每个器件的共性,因此在同步上偏差应该小于1.5us。

 

方案定下来以后就应该进行电路设计了,在实际电路调试的时候遇到很多问题,现记录于此供以后参考。主要问题包括有:

  • 对于差分运放电路缺乏基本的认识,最初考虑用电阻分压电路,按照最大电压311V,电阻分压1:100,选用2M电阻串接一个20k,取20k两端的电压,理论最大差为3.11V的样子,电路如图2-1所示。该电路最终以失败告终。经过学习和查找原因,是因为没有可靠的工作点,或者说没有统一的参考地,浮地输入无法实现放大。同样因为这个原因,在网上寻找的如图2-2所示的电路也以失败告终。

http://bbs.21ic.com/data/attachment/forum/201705/08/154026ahd0hlzbdhhgwdzd.jpg.thumb.jpg

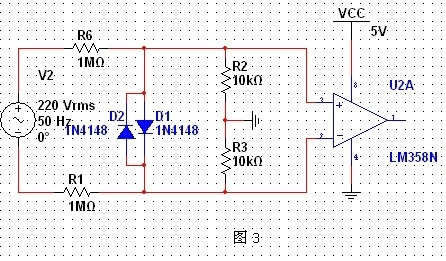
  • 为了能够对差分放大电路提供统一的参考基准最终对图2-2进行修改,分别从差分输入的+端和-端引一个大电阻到测试系统的“地”,因为是单电源放大考虑到LM358的共模输入信号范围0-VCC-1.5V,由于二极管限幅,二极管两端电压最多0.7V,又因为对于去其中间电平连接到地,正负端对地输入的电压范围为-0.35到+0.35。最终电路如图3所示,该电路可以实现设计功能。

http://bbs.21ic.com/data/attachment/forum/201705/08/154026serdtkq7zzsdqied.jpg.thumb.jpg

 

 

经验总结:

  1. 理解运算放大器的共模输入范围,这对运放电路设计很重要。如果输入信号超过共模电压范围,放大器将不能正常工作。
  2. 任何信号耦合都是需要电流驱动的,放大器限流以及不同设备间“地”的连接不是电阻越大越好。当初设计图3的电路,最初R2和R3取500K时,用示波器双通道同时测试测试地到R2,R3两端差分电压,显示其具有相同的波形,幅度8V左右。理论上其原R2,R3两端波形幅度应该为0.35V,相位相反。经过反复试验,发现其原因就在于经过R2,R3电流太小已经没有达到共“地”的效果了,降低R2,R3阻值测试波形和理论一致。
  3. 当初为了安全测试220V端电压波形,查阅了浮地测试技术的相关资料。同时经过实验验证,浮地测试必须要将示波器和被测试系统的公共地断开,具体来说就是让测试仪器和被测试平台不具备相同的参考地电位,这样短接示波器探头的地到被测试平台才不会发生事故。拿本实验举例,假设我们需要测量市电实时波形,怎么测量呢。我们可以这样测试,示波器供电时三芯插头只连接L和N端,接地不连接,这样就可以通过接地夹夹在市电的一端,用探头去测量另一端的波形了。当然最好还是在接地夹串接以大电阻去接市电一端,探头也串接一大电阻去接市电另一端。如果不这样测试会有什么后果???如果不这样测试,因为示波器探头的接地夹是和三芯插头地线导通的,在通过接地夹去夹火线或者零线是就相当于把火线或零线直接与大地相连,如果是零线还没事,如果是火线那必然短路!非常危险!!!

 

——转自21IC社区

http://bbs.21ic.com/icview-1714198-1-1.html

 

易学教程内所有资源均来自网络或用户发布的内容,如有违反法律规定的内容欢迎反馈
该文章没有解决你所遇到的问题?点击提问,说说你的问题,让更多的人一起探讨吧!