企业级项目分享 | Walle 发布系统

a 夏天 提交于 2019-12-11 05:35:43

本周三项目分享

分享时间:**2019.12.11日 21:**00

听分享加小助手v:18310139238,备注【Walle】

项目内容如下:

1、SSO

2、用户及用户组

3、权限控制

4、目录树

5、灰度(主机灰度,功能灰度)

6、git 子目录

7、线上服务器调用 pms 模块

8、重复上线

9、diff 发布

10、共享发布主动授权

11、$1

12、gitlab  hook

13、web root 控制权限

14、编译

15、批量结单

16、日志管理

17、发布逻辑改造

18、发布测试

SSO

1、修改原 walle 登录逻辑,用户的登录、注销接入 SSO 认证系统

2、接入阅文账号统一认证系统后,不再单独维护 walle 账号系统,避免频繁新建、更新账号系统,使用邮箱账号做为唯一键,避免中文名重覆

企业级项目分享 | Walle 发布系统

用户及用户组

企业级项目分享 | Walle 发布系统

企业级项目分享 | Walle 发布系统

企业级项目分享 | Walle 发布系统

企业级项目分享 | Walle 发布系统

权限控制

企业级项目分享 | Walle 发布系统

企业级项目分享 | Walle 发布系统

企业级项目分享 | Walle 发布系统

企业级项目分享 | Walle 发布系统

目录树

企业级项目分享 | Walle 发布系统

企业级项目分享 | Walle 发布系统

灰度(主机灰度、功能灰度)

企业级项目分享 | Walle 发布系统

企业级项目分享 | Walle 发布系统

企业级项目分享 | Walle 发布系统

企业级项目分享 | Walle 发布系统

git 子目录

企业级项目分享 | Walle 发布系统

企业级项目分享 | Walle 发布系统

企业级项目分享 | Walle 发布系统

线上服务器调用 pms 模块

企业级项目分享 | Walle 发布系统

重复上线

我的上线单

企业级项目分享 | Walle 发布系统

企业级项目分享 | Walle 发布系统

部署上线

i

diff 发布

企业级项目分享 | Walle 发布系统

企业级项目分享 | Walle 发布系统

共享发布,主动授权

企业级项目分享 | Walle 发布系统

Step1:

image

Step2:

企业级项目分享 | Walle 发布系统

$1

image

$1:本次更新文件的绝对路径列表

企业级项目分享 | Walle 发布系统

Web root 权限控制

为减少项目间部署路径的冲突,收敛 web root 权限:运维配置,开发选择

企业级项目分享 | Walle 发布系统

企业级项目分享 | Walle 发布系统

企业级项目分享 | Walle 发布系统

gitlab hook

企业级项目分享 | Walle 发布系统

企业级项目分享 | Walle 发布系统

企业级项目分享 | Walle 发布系统

编译

配置环境变量

版本不一样,配置默认版本

1、npm编译

/usr/local/node9/bin/npm install

/usr/local/node9/bin/npm run build:xx

2、maven编译

mvn clean install package -DskipTests  -Pxxx 

批量结单

企业级项目分享 | Walle 发布系统

企业级项目分享 | Walle 发布系统

日志管理

企业级项目分享 | Walle 发布系统

企业级项目分享 | Walle 发布系统

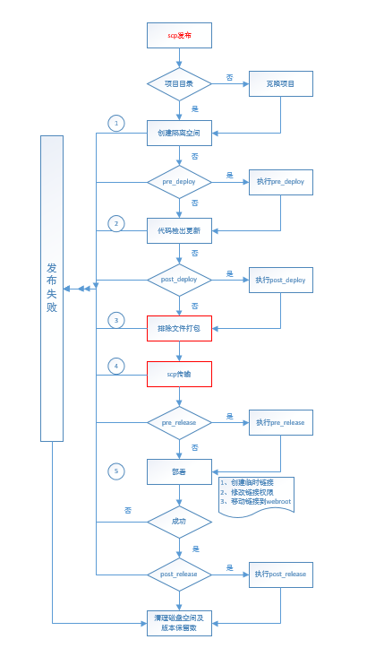
发布逻辑改造

企业级项目分享 | Walle 发布系统

企业级项目分享 | Walle 发布系统

发布测试

企业级项目分享 | Walle 发布系统

企业级项目分享 | Walle 发布系统

标签
易学教程内所有资源均来自网络或用户发布的内容,如有违反法律规定的内容欢迎反馈
该文章没有解决你所遇到的问题?点击提问,说说你的问题,让更多的人一起探讨吧!