上一篇说到CacheManager和checkpoint来管理缓存和数据相关的东西。但实际上,他们底层都是通过BlockManger来管理数据的。
找到RDD#getOrCompute中的
SparkEnv.get.blockManager.getOrElseUpdate(blockId, storageLevel, elementClassTag,我们就可以看到最终是通过BlockManager来管理数据。在分析源码前老规矩,先画一张整体的图

首先Driver上有一个BlockManagerMaster,它的功能就是负责各个节点上的BlockManager元数据管理,进行维护。比如block的增删改查等操作,都会在这里维护变更。
每个节点上都会有blockManager,BlockManager有几个关键组件:
DiskStore:负责磁盘上的数据进行读写
MemoryStore:负责对内存上的数据进行读写
BlockTransferService:负责和远程节点建立数据传输的组件
每个BlockManager创建之后,向Driver中的BlockManagerMaster进行注册,此时BlockManager会为创建对应的BlockManagerInfo。
使用BlockManager进行读写操作时,比如RDD运行过程中间数据,或者手动指定了persisit,优先将数据写入内存,如果内存不够,会使用算法将内存中的数据写入磁盘。如果persisit指定了replica,那么会使用BlockTransferService将数据replicate一份到其他的节点的blockManager上去。
只要使用了blockManager执行了数据的增删改操作,。那么必须将Block的BlockStatus上报到BlockManagerMaster上去,在BlockManagerMaster上,会对指定的BlockManager的BlockManagerInfo内部的blockStatus增删改查操作。从而达到维护元数据的功能。。
从blockManager上读数据,优先从本地读取,DisStore或者MemoryStore。如果本地没有数据的话,那么会用BlockTransferService从远程节点上读取数据。
-----------------------------------
先看下BlockManager的注册过程:
在Driver和Executor端都会初始化BlockManager。
在创建SparkContext对象的时候就会调用_env.blockManager.initialize(_applicationId)创建BlockManager对象
创建Executor的时候,Executor内部会调用_env.blockManager.initialize(conf.getAppId)方法创建BlockManager
点击进入Blockmanager#initialize方法
/**
* BlockManager 运行在每个节点上,包括driver和executors都会有一份主要提供了本地或者远程存储的功能
* 支持内存 磁盘 堆外存储(Tychyon)
*/
private[spark] class BlockManager(
executorId: String, //BlockManager运行在哪个Executor之上
rpcEnv: RpcEnv, //远程通信体
val master: BlockManagerMaster, //BlockManagerMaster,管理整个集群的BlockManger
val serializerManager: SerializerManager,//默认序列化器
val conf: SparkConf,
memoryManager: MemoryManager,//内存管理器
mapOutputTracker: MapOutputTracker,//shuffle输出
shuffleManager: ShuffleManager,//shuffle管理器
val blockTransferService: BlockTransferService,//用于Block间的网络通信(进行备份时)
securityManager: SecurityManager,
numUsableCores: Int)
extends BlockDataManager with BlockEvictionHandler with Logging {
......
//负责内存存储
private[spark] val memoryStore =
new MemoryStore(conf, blockInfoManager, serializerManager, memoryManager, this)
//负责磁盘存储
private[spark] val diskStore = new DiskStore(conf, diskBlockManager, securityManager)
memoryManager.setMemoryStore(memoryStore)
......
def initialize(appId: String): Unit = {
//初始化BlockTransferService,其实是它的子类NettyBlockTransferService是下了init方法
//该方法的作用就是初始化传输服务,通过传输服务可以从不同的节点上拉取Block数据
blockTransferService.init(this)
shuffleClient.init(appId)
//设置block的复制分片策略,由spark.storage.replication.policy指定
blockReplicationPolicy = {
val priorityClass = conf.get(
"spark.storage.replication.policy", classOf[RandomBlockReplicationPolicy].getName)
val clazz = Utils.classForName(priorityClass)
val ret = clazz.newInstance.asInstanceOf[BlockReplicationPolicy]
logInfo(s"Using $priorityClass for block replication policy")
ret
}
/**
* 根据给定参数为对对应的Executor封装一个BlockManagerId对象(块存储的唯一标识)
* executorId:executor的Id,
* blockTransferService.hostName:传输Block数据的服务的主机名
* blockTransferService.port:传输Block数据的服务的主机名
*/
val id =
BlockManagerId(executorId, blockTransferService.hostName, blockTransferService.port, None)
//调用BlockManagerMaster的registerBlockManager方法向Driver上的BlockManagerMaster注册
val idFromMaster = master.registerBlockManager(
id,
maxOnHeapMemory,
maxOffHeapMemory,
slaveEndpoint)
//更新BlockManagerId
blockManagerId = if (idFromMaster != null) idFromMaster else id
//判断是否开了外部shuffle服务
shuffleServerId = if (externalShuffleServiceEnabled) {
logInfo(s"external shuffle service port = $externalShuffleServicePort")
BlockManagerId(executorId, blockTransferService.hostName, externalShuffleServicePort)
} else {
blockManagerId
}
// Register Executors' configuration with the local shuffle service, if one should exist.
//如果开启了外部shuffle服务,并且该节点是Driver的话就调用registerWithExternalShuffleServer方法
//将BlockManager注册在本地
if (externalShuffleServiceEnabled && !blockManagerId.isDriver) {
registerWithExternalShuffleServer()
}
logInfo(s"Initialized BlockManager: $blockManagerId")
}
BlockManagerMaster类里的registerBlockManager方法,向Driver发送RegisterBlockManager消息进行注册
/**
* 向Driver发送RegisterBlockManager消息进行注册
*/
def registerBlockManager(
blockManagerId: BlockManagerId,
maxOnHeapMemSize: Long,
maxOffHeapMemSize: Long,
slaveEndpoint: RpcEndpointRef): BlockManagerId = {
logInfo(s"Registering BlockManager $blockManagerId")
//向Driver发送注册BlockManager请求
//blockManagerId:块存储的唯一标识,里边封装了该BlockManager所在的executorId,提供Netty服务的主机名和端口
//maxMemSize最大的内存
val updatedId = driverEndpoint.askSync[BlockManagerId](
RegisterBlockManager(blockManagerId, maxOnHeapMemSize, maxOffHeapMemSize, slaveEndpoint))
logInfo(s"Registered BlockManager $updatedId")
updatedId
}
BlockManagerMasterEndpoint类里的receiveAndReply方法,这个方法就是接受请求的消息,然后并处理请求
override def receiveAndReply(context: RpcCallContext): PartialFunction[Any, Unit] = {
//接收到来自Executor上的BlockManager注册请求的时候,调用register方法开始注册BlockManager,
case RegisterBlockManager(blockManagerId, maxOnHeapMemSize, maxOffHeapMemSize, slaveEndpoint) =>
context.reply(register(blockManagerId, maxOnHeapMemSize, maxOffHeapMemSize, slaveEndpoint))
......
}
BlockManagerMasterEndpoint类里的register方法,该方法的作用就是开始注册executor上的BlockManager
/**
* 负责维护各个executor和BlockManager的元数据 BlockManagerInfo、BlockStatus
*/
private[spark]
class BlockManagerMasterEndpoint(
override val rpcEnv: RpcEnv,
val isLocal: Boolean,
conf: SparkConf,
listenerBus: LiveListenerBus)
extends ThreadSafeRpcEndpoint with Logging {
// Mapping from block manager id to the block manager's information.
// BlockManagerId->BlockManagerInfo的映射
private val blockManagerInfo = new mutable.HashMap[BlockManagerId, BlockManagerInfo]
// Mapping from executor ID to block manager ID.
//executorId->BlockManagerId的映射
private val blockManagerIdByExecutor = new mutable.HashMap[String, BlockManagerId]
......
/**
* Returns the BlockManagerId with topology information populated, if available.
*
* 开始注册executor上的BlockManager
*
*/
private def register(
idWithoutTopologyInfo: BlockManagerId,
maxOnHeapMemSize: Long,
maxOffHeapMemSize: Long,
slaveEndpoint: RpcEndpointRef): BlockManagerId = {
// the dummy id is not expected to contain the topology information.
// we get that info here and respond back with a more fleshed out block manager id
//利用从Executor上传过来的BlockManagerId信息重新封装BlockManagerId,并且
//之前传过来没有拓扑信息,这次直接将拓扑信息也封装进去,得到一个更完整的BlockManagerId
val id = BlockManagerId(
idWithoutTopologyInfo.executorId,
idWithoutTopologyInfo.host,
idWithoutTopologyInfo.port,
topologyMapper.getTopologyForHost(idWithoutTopologyInfo.host))
val time = System.currentTimeMillis()
//判断当前这个BlockManagerId是否注册过,注册结构为:HashMap[BlockManagerId, BlockManagerInfo]
//如果没注册过就向下执行开始注册
if (!blockManagerInfo.contains(id)) {
/**
* 首先会根据executorId查找内存缓存结构中是否有对应的BlockManagerId,如果为存在那么就将调用removeExecutor方法,将executor从BlockManagerMaster中移除
* 首先会移除executorId对应的BlockManagerId,然后在移除该旧的BlockManager。
* 其实就是移除以前的注册过的旧数据
*/
blockManagerIdByExecutor.get(id.executorId) match {
case Some(oldId) =>
// A block manager of the same executor already exists, so remove it (assumed dead)
logError("Got two different block manager registrations on same executor - "
+ s" will replace old one $oldId with new one $id")
removeExecutor(id.executorId)
case None =>
}
logInfo("Registering block manager %s with %s RAM, %s".format(
id.hostPort, Utils.bytesToString(maxOnHeapMemSize + maxOffHeapMemSize), id))
//将executorId与BlockManagerId映射起来,放到内存缓存中
blockManagerIdByExecutor(id.executorId) = id
//将BlockManagerId与BlockManagerInfo映射起来,放入内存缓存中
//BlockManagerInfo封住了BlockMangerId,当前注册的事件,最大的内存
blockManagerInfo(id) = new BlockManagerInfo(
id, System.currentTimeMillis(), maxOnHeapMemSize, maxOffHeapMemSize, slaveEndpoint)
}
listenerBus.post(SparkListenerBlockManagerAdded(time, id, maxOnHeapMemSize + maxOffHeapMemSize,
Some(maxOnHeapMemSize), Some(maxOffHeapMemSize)))
id
}
.....
}
找到BlockManagerInfo.scala
/**
* 每个BlockManager的BlockManagerInfo,相当于是BlockManager的元数据
*/
private[spark] class BlockManagerInfo(
val blockManagerId: BlockManagerId,
timeMs: Long,
val maxOnHeapMem: Long,
val maxOffHeapMem: Long,
val slaveEndpoint: RpcEndpointRef)
extends Logging {
val maxMem = maxOnHeapMem + maxOffHeapMem
private var _lastSeenMs: Long = timeMs
private var _remainingMem: Long = maxMem
// Mapping from block id to its status.
//BlockManagerInfo 管理了每个BlockManager内部的BlockId->BlockStatus映射
private val _blocks = new JHashMap[BlockId, BlockStatus]
......
}
----------------------------------------------
上面简述了一下blockManager的注册机制,接下去说一下数据的读取
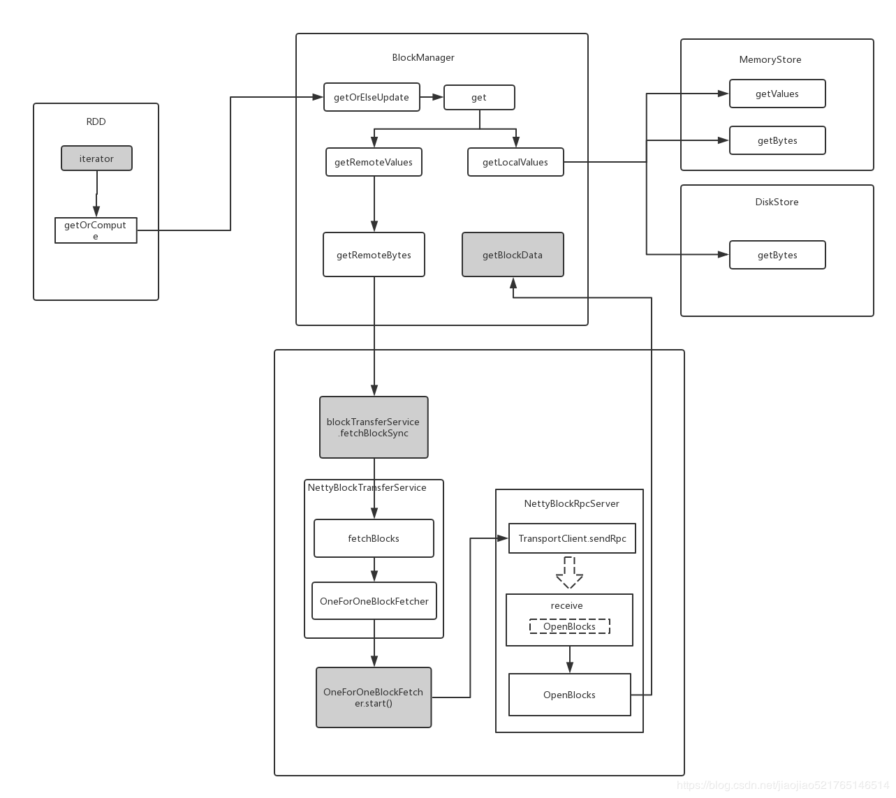
先用一张图简要说明下整体流程:

找到RDD#getOrCompute方法
SparkEnv.get.blockManager.getOrElseUpdate(blockId, storageLevel, elementClassTag, () => {
/**
* 如果指定的block存在,则直接获取,否则调用makeIterator方法去计算block,然后持久化最后返回值
*/
def getOrElseUpdate[T](
blockId: BlockId,
level: StorageLevel,
classTag: ClassTag[T],
makeIterator: () => Iterator[T]): Either[BlockResult, Iterator[T]] = {
// Attempt to read the block from local or remote storage. If it's present, then we don't need
// to go through the local-get-or-put path.
// 尝试从本地获取数据,如果获取不到则从远端获取
get[T](blockId)(classTag) match {
case Some(block) =>
return Left(block)
case _ =>
// Need to compute the block.
}
// Initially we hold no locks on this block.
// 如果本地化和远端都没有获取到数据,则调用makeIterator计算,最后将结果写入block
doPutIterator(blockId, makeIterator, level, classTag, keepReadLock = true) match {
// 表示写入成功
case None =>
// doPut() didn't hand work back to us, so the block already existed or was successfully
// stored. Therefore, we now hold a read lock on the block.
// 从本地获取数据块
val blockResult = getLocalValues(blockId).getOrElse {
// Since we held a read lock between the doPut() and get() calls, the block should not
// have been evicted, so get() not returning the block indicates some internal error.
releaseLock(blockId)
throw new SparkException(s"get() failed for block $blockId even though we held a lock")
}
// We already hold a read lock on the block from the doPut() call and getLocalValues()
// acquires the lock again, so we need to call releaseLock() here so that the net number
// of lock acquisitions is 1 (since the caller will only call release() once).
releaseLock(blockId)
Left(blockResult)
case Some(iter) => // 如果写入失败
// The put failed, likely because the data was too large to fit in memory and could not be
// dropped to disk. Therefore, we need to pass the input iterator back to the caller so
// that they can decide what to do with the values (e.g. process them without caching).
// 如果put操作失败,表示可能是因为数据太大,无法写入内存,又无法被磁盘drop,因此我们需要返回这个iterator给调用者
Right(iter)
}
}
BlockManager的get方法
/**
* 读取数据的入口点,会判断数据是否在本地而选择是直接从本地读取还是通过BlockTransferService读取远程数据:
*/
def get[T: ClassTag](blockId: BlockId): Option[BlockResult] = {
// 从本地获取block
val local = getLocalValues(blockId)
// 如果本地获取到了则返回
if (local.isDefined) {
logInfo(s"Found block $blockId locally")
return local
}
// 如果本地没有获取到则从远端获取
val remote = getRemoteValues[T](blockId)
// 如果远端获取到了则返回,没有返回None
if (remote.isDefined) {
logInfo(s"Found block $blockId remotely")
return remote
}
None
}
BlockManager的getLocalValues方法
/**
* 从本地获取block,如果存在返回BlockResult,不存在返回None;
* 如果storage level是磁盘,则还需将得到的block缓存到内存存储,方便下次读取
*/
def getLocalValues(blockId: BlockId): Option[BlockResult] = {
logDebug(s"Getting local block $blockId")
// 调用block info manager,锁定该block,然后读取block,返回该block 元数据block info
blockInfoManager.lockForReading(blockId) match {
case None => // 没有读取到则返回None
logDebug(s"Block $blockId was not found")
None
case Some(info) => // 读取到block元数据
// 获取存储级别storage level
val level = info.level
logDebug(s"Level for block $blockId is $level")
val taskAttemptId = Option(TaskContext.get()).map(_.taskAttemptId())
// 如果使用内存,且内存memory store包含这个block id
if (level.useMemory && memoryStore.contains(blockId)) {
// 如果序列化了,那么说明是对象数据,使用getValues
val iter: Iterator[Any] = if (level.deserialized) {
memoryStore.getValues(blockId).get
} else {
// 没序列化,那么是数据流,使用getBytes()
serializerManager.dataDeserializeStream(
blockId, memoryStore.getBytes(blockId).get.toInputStream())(info.classTag)
}
// We need to capture the current taskId in case the iterator completion is triggered
// from a different thread which does not have TaskContext set; see SPARK-18406 for
// discussion.
val ci = CompletionIterator[Any, Iterator[Any]](iter, {
releaseLock(blockId, taskAttemptId)
})
// 构建一个BlockResult对象返回,这个对象包括数据,读取方式以及字节大小
Some(new BlockResult(ci, DataReadMethod.Memory, info.size))
}
// 如果使用磁盘存储,且disk store包含这个block则从磁盘获取,并且把结果放入内存
else if (level.useDisk && diskStore.contains(blockId)) {
// 先读取数据
val diskData = diskStore.getBytes(blockId)
val iterToReturn: Iterator[Any] = {
//如果需要反序列化,则进行反序列
if (level.deserialized) {
val diskValues = serializerManager.dataDeserializeStream(
blockId,
diskData.toInputStream())(info.classTag)
// 先序列化,后将数据放入内存
maybeCacheDiskValuesInMemory(info, blockId, level, diskValues)
} else {
// 先将数据放入内存
val stream = maybeCacheDiskBytesInMemory(info, blockId, level, diskData)
.map { _.toInputStream(dispose = false) }
.getOrElse { diskData.toInputStream() }
//序列化返回的值
serializerManager.dataDeserializeStream(blockId, stream)(info.classTag)
}
}
val ci = CompletionIterator[Any, Iterator[Any]](iterToReturn, {
releaseLockAndDispose(blockId, diskData, taskAttemptId)
})
// 构建BlockResult返回
Some(new BlockResult(ci, DataReadMethod.Disk, info.size))
} else {
// 处理本地读取block失败,报告driver这是一个无效的block,将会删除这个block
handleLocalReadFailure(blockId)
}
}
}
memoryStore.getValues(blockId).get方法
//存放每个block数据
private val entries = new LinkedHashMap[BlockId, MemoryEntry[_]](32, 0.75f, true)
......
def getValues(blockId: BlockId): Option[Iterator[_]] = {
//多线程并发访问同步
val entry = entries.synchronized { entries.get(blockId) }
entry match {
case null => None
case e: SerializedMemoryEntry[_] =>
throw new IllegalArgumentException("should only call getValues on deserialized blocks")
case DeserializedMemoryEntry(values, _, _) =>
val x = Some(values)
x.map(_.iterator)
}
}
def getBytes(blockId: BlockId): Option[ChunkedByteBuffer] = {
val entry = entries.synchronized { entries.get(blockId) }
entry match {
case null => None
case e: DeserializedMemoryEntry[_] =>
throw new IllegalArgumentException("should only call getBytes on serialized blocks")
case SerializedMemoryEntry(bytes, _, _) => Some(bytes)
}
}
磁盘读取diskStore.getBytes(blockId)方法
def getBytes(blockId: BlockId): BlockData = {
val file = diskManager.getFile(blockId.name)
val blockSize = getSize(blockId)
securityManager.getIOEncryptionKey() match {
case Some(key) =>
// Encrypted blocks cannot be memory mapped; return a special object that does decryption
// and provides InputStream / FileRegion implementations for reading the data.
new EncryptedBlockData(file, blockSize, conf, key)
case _ =>
new DiskBlockData(minMemoryMapBytes, maxMemoryMapBytes, file, blockSize)
}
}
回到BlockManager的get方法
远程读取val remote = getRemoteValues[T](blockId)
/**
* Get block from remote block managers.
*
* This does not acquire a lock on this block in this JVM.
*/
private def getRemoteValues[T: ClassTag](blockId: BlockId): Option[BlockResult] = {
val ct = implicitly[ClassTag[T]]
// 将远程fetch的结果进行反序列化,然后构建BlockResult返回
getRemoteBytes(blockId).map { data =>
val values =
serializerManager.dataDeserializeStream(blockId, data.toInputStream(dispose = true))(ct)
new BlockResult(values, DataReadMethod.Network, data.size)
}
}
点击进入getRemoteBytes
def getRemoteBytes(blockId: BlockId): Option[ChunkedByteBuffer] = {
// TODO if we change this method to return the ManagedBuffer, then getRemoteValues
// could just use the inputStream on the temp file, rather than reading the file into memory.
// Until then, replication can cause the process to use too much memory and get killed
// even though we've read the data to disk.
logDebug(s"Getting remote block $blockId")
require(blockId != null, "BlockId is null")
var runningFailureCount = 0
var totalFailureCount = 0
// Because all the remote blocks are registered in driver, it is not necessary to ask
// all the slave executors to get block status.
//查询这个数据的具体位置,获取到了所有持有这个block 的block manager id
val locationsAndStatus = master.getLocationsAndStatus(blockId)
val blockSize = locationsAndStatus.map { b =>
b.status.diskSize.max(b.status.memSize)
}.getOrElse(0L)
val blockLocations = locationsAndStatus.map(_.locations).getOrElse(Seq.empty)
// If the block size is above the threshold, we should pass our FileManger to
// BlockTransferService, which will leverage it to spill the block; if not, then passed-in
// null value means the block will be persisted in memory.
val tempFileManager = if (blockSize > maxRemoteBlockToMem) {
remoteBlockTempFileManager
} else {
null
}
val locations = sortLocations(blockLocations)
// 最大允许的获取block的失败次数为该block对应的block manager数量
val maxFetchFailures = locations.size
var locationIterator = locations.iterator
// 开始遍历block manager
while (locationIterator.hasNext) {
val loc = locationIterator.next()
logDebug(s"Getting remote block $blockId from $loc")
// 通过调用BlockTransferSerivce的fetchBlockSync方法从远端获取block
val data = try {
blockTransferService.fetchBlockSync(
loc.host, loc.port, loc.executorId, blockId.toString, tempFileManager)
} catch {
case NonFatal(e) =>
runningFailureCount += 1
totalFailureCount += 1
// 如果总的失败数量大于了阀值则返回None
if (totalFailureCount >= maxFetchFailures) {
// Give up trying anymore locations. Either we've tried all of the original locations,
// or we've refreshed the list of locations from the master, and have still
// hit failures after trying locations from the refreshed list.
logWarning(s"Failed to fetch block after $totalFailureCount fetch failures. " +
s"Most recent failure cause:", e)
return None
}
logWarning(s"Failed to fetch remote block $blockId " +
s"from $loc (failed attempt $runningFailureCount)", e)
// If there is a large number of executors then locations list can contain a
// large number of stale entries causing a large number of retries that may
// take a significant amount of time. To get rid of these stale entries
// we refresh the block locations after a certain number of fetch failures
if (runningFailureCount >= maxFailuresBeforeLocationRefresh) {
locationIterator = sortLocations(master.getLocations(blockId)).iterator
logDebug(s"Refreshed locations from the driver " +
s"after ${runningFailureCount} fetch failures.")
runningFailureCount = 0
}
// This location failed, so we retry fetch from a different one by returning null here
null
}
// 返回ChunkedByteBuffer
if (data != null) {
// SPARK-24307 undocumented "escape-hatch" in case there are any issues in converting to
// ChunkedByteBuffer, to go back to old code-path. Can be removed post Spark 2.4 if
// new path is stable.
if (remoteReadNioBufferConversion) {
return Some(new ChunkedByteBuffer(data.nioByteBuffer()))
} else {
return Some(ChunkedByteBuffer.fromManagedBuffer(data))
}
}
logDebug(s"The value of block $blockId is null")
}
logDebug(s"Block $blockId not found")
None
}
blockTransferService.fetchBlockSync)方法负责根据BlockManagerId读取数据,需要说明的是BlockManagerId不是个字段,是个class,有host,port,executor id等字段
def fetchBlockSync(
host: String,
port: Int,
execId: String,
blockId: String,
tempFileManager: DownloadFileManager): ManagedBuffer = {
// A monitor for the thread to wait on.
// 监控等待的线程.
val result = Promise[ManagedBuffer]()
fetchBlocks(host, port, execId, Array(blockId),
new BlockFetchingListener {
override def onBlockFetchFailure(blockId: String, exception: Throwable): Unit = {
result.failure(exception)
}
override def onBlockFetchSuccess(blockId: String, data: ManagedBuffer): Unit = {
data match {
case f: FileSegmentManagedBuffer =>
result.success(f)
case _ =>
val ret = ByteBuffer.allocate(data.size.toInt)
ret.put(data.nioByteBuffer())
ret.flip()
result.success(new NioManagedBuffer(ret))
}
}
}, tempFileManager)
ThreadUtils.awaitResult(result.future, Duration.Inf)
}
fetchBlocks是抽象方法,实际上调用了NettyBlockTransferService里面的实现
/**
* 用于获取远程shuffle文件,实际上是利用NettyBlockTransferService中创建的netty服务。
*
*/
override def fetchBlocks(
host: String,
port: Int,
execId: String,
blockIds: Array[String],
listener: BlockFetchingListener,
tempFileManager: DownloadFileManager): Unit = {
logTrace(s"Fetch blocks from $host:$port (executor id $execId)")
try {
val blockFetchStarter = new RetryingBlockFetcher.BlockFetchStarter {
override def createAndStart(blockIds: Array[String], listener: BlockFetchingListener) {
//通过C/S模式从远程进行通信,来拉去数据。
val client = clientFactory.createClient(host, port)
// 一对一读取数据
new OneForOneBlockFetcher(client, appId, execId, blockIds, listener,
transportConf, tempFileManager).start()
}
}
val maxRetries = transportConf.maxIORetries()
if (maxRetries > 0) {
// Note this Fetcher will correctly handle maxRetries == 0; we avoid it just in case there's
// a bug in this code. We should remove the if statement once we're sure of the stability.
new RetryingBlockFetcher(transportConf, blockFetchStarter, blockIds, listener).start()
} else {
blockFetchStarter.createAndStart(blockIds, listener)
}
} catch {
case e: Exception =>
logError("Exception while beginning fetchBlocks", e)
blockIds.foreach(listener.onBlockFetchFailure(_, e))
}
}
new OneForOneBlockFetcher(client, appId, execId, blockIds, listener,transportConf, tempFileManager).start()方法是用rpc向持有block的executor发送消息
public void start() {
public void start() {
if (blockIds.length == 0) {
throw new IllegalArgumentException("Zero-sized blockIds array");
}
client.sendRpc(openMessage.toByteBuffer(), new RpcResponseCallback() {
@Override
public void onSuccess(ByteBuffer response) {
try {
streamHandle = (StreamHandle) BlockTransferMessage.Decoder.fromByteBuffer(response);
logger.trace("Successfully opened blocks {}, preparing to fetch chunks.", streamHandle);
// Immediately request all chunks -- we expect that the total size of the request is
// reasonable due to higher level chunking in [[ShuffleBlockFetcherIterator]].
for (int i = 0; i < streamHandle.numChunks; i++) {
if (downloadFileManager != null) {
client.stream(OneForOneStreamManager.genStreamChunkId(streamHandle.streamId, i),
new DownloadCallback(i));
} else {
client.fetchChunk(streamHandle.streamId, i, chunkCallback);
}
}
} catch (Exception e) {
logger.error("Failed while starting block fetches after success", e);
failRemainingBlocks(blockIds, e);
}
}
@Override
public void onFailure(Throwable e) {
logger.error("Failed while starting block fetches", e);
failRemainingBlocks(blockIds, e);
}
});
}
消息将由对应Executor的NettyBlockRpcServer中的receive收到,并调用getBlockData方法来读取数据
override def receive(
client: TransportClient,
rpcMessage: ByteBuffer,
responseContext: RpcResponseCallback): Unit = {
val message = BlockTransferMessage.Decoder.fromByteBuffer(rpcMessage)
logTrace(s"Received request: $message")
message match {
case openBlocks: OpenBlocks =>
val blocksNum = openBlocks.blockIds.length
val blocks = for (i <- (0 until blocksNum).view)
yield blockManager.getBlockData(BlockId.apply(openBlocks.blockIds(i)))
val streamId = streamManager.registerStream(appId, blocks.iterator.asJava)
logTrace(s"Registered streamId $streamId with $blocksNum buffers")
responseContext.onSuccess(new StreamHandle(streamId, blocksNum).toByteBuffer)
case uploadBlock: UploadBlock =>
// StorageLevel and ClassTag are serialized as bytes using our JavaSerializer.
val (level: StorageLevel, classTag: ClassTag[_]) = {
serializer
.newInstance()
.deserialize(ByteBuffer.wrap(uploadBlock.metadata))
.asInstanceOf[(StorageLevel, ClassTag[_])]
}
val data = new NioManagedBuffer(ByteBuffer.wrap(uploadBlock.blockData))
val blockId = BlockId(uploadBlock.blockId)
logDebug(s"Receiving replicated block $blockId with level ${level} " +
s"from ${client.getSocketAddress}")
blockManager.putBlockData(blockId, data, level, classTag)
responseContext.onSuccess(ByteBuffer.allocate(0))
}
}
getBlockData方法来读取数据
override def getBlockData(blockId: BlockId): ManagedBuffer = {
if (blockId.isShuffle) {
//先调用的是ShuffleManager的shuffleBlockResolver方法,得到ShuffleBlockResolver
//调用其IndexShuffleBlockResolver.getBlockData方法
shuffleManager.shuffleBlockResolver.getBlockData(blockId.asInstanceOf[ShuffleBlockId])
} else {
getLocalBytes(blockId) match {
case Some(blockData) =>
new BlockManagerManagedBuffer(blockInfoManager, blockId, blockData, true)
case None =>
// If this block manager receives a request for a block that it doesn't have then it's
// likely that the master has outdated block statuses for this block. Therefore, we send
// an RPC so that this block is marked as being unavailable from this block manager.
reportBlockStatus(blockId, BlockStatus.empty)
throw new BlockNotFoundException(blockId.toString)
}
}
}
----------------------------------------------------------
上面说了BlockManager管理数据读取的方法,接下去说一下BlockManager管理数据写入
老规矩,用一张图来说明整体流程

入口在BlockManager#doPutIteratord()方法
/**
* 根据不同的配置,选择了不同的方法写入数据,然后更新了数据块的状态,然后做了备份的更新
*/
private def doPutIterator[T](
blockId: BlockId,
iterator: () => Iterator[T],
level: StorageLevel,
classTag: ClassTag[T],
tellMaster: Boolean = true,
keepReadLock: Boolean = false): Option[PartiallyUnrolledIterator[T]] = {
doPut(blockId, level, classTag, tellMaster = tellMaster, keepReadLock = keepReadLock) { info =>
val startTimeMs = System.currentTimeMillis
var iteratorFromFailedMemoryStorePut: Option[PartiallyUnrolledIterator[T]] = None
// Size of the block in bytes
var size = 0L
//存储级别是内存
if (level.useMemory) {
// Put it in memory first, even if it also has useDisk set to true;
// We will drop it to disk later if the memory store can't hold it.
//需要序列化
if (level.deserialized) {
memoryStore.putIteratorAsValues(blockId, iterator(), classTag) match {
case Right(s) =>
size = s
case Left(iter) =>
// Not enough space to unroll this block; drop to disk if applicable
//空间不够展开块且允许写入磁盘
if (level.useDisk) {
logWarning(s"Persisting block $blockId to disk instead.")
diskStore.put(blockId) { channel =>
val out = Channels.newOutputStream(channel)
serializerManager.dataSerializeStream(blockId, out, iter)(classTag)
}
size = diskStore.getSize(blockId)
} else {
//返回错误提示
iteratorFromFailedMemoryStorePut = Some(iter)
}
}
} else { // !level.deserialized
//不用序列化
memoryStore.putIteratorAsBytes(blockId, iterator(), classTag, level.memoryMode) match {
case Right(s) =>
size = s
case Left(partiallySerializedValues) =>
// Not enough space to unroll this block; drop to disk if applicable
//空间不够展开块且允许写入磁盘
if (level.useDisk) {
logWarning(s"Persisting block $blockId to disk instead.")
diskStore.put(blockId) { channel =>
val out = Channels.newOutputStream(channel)
partiallySerializedValues.finishWritingToStream(out)
}
size = diskStore.getSize(blockId)
} else {
iteratorFromFailedMemoryStorePut = Some(partiallySerializedValues.valuesIterator)
}
}
}
//存储级别是磁盘
} else if (level.useDisk) {
diskStore.put(blockId) { channel =>
val out = Channels.newOutputStream(channel)
serializerManager.dataSerializeStream(blockId, out, iterator())(classTag)
}
size = diskStore.getSize(blockId)
}
val putBlockStatus = getCurrentBlockStatus(blockId, info)
val blockWasSuccessfullyStored = putBlockStatus.storageLevel.isValid
if (blockWasSuccessfullyStored) {
// Now that the block is in either the memory or disk store, tell the master about it.
info.size = size
if (tellMaster && info.tellMaster) {
reportBlockStatus(blockId, putBlockStatus)
}
//更新数据块信息
addUpdatedBlockStatusToTaskMetrics(blockId, putBlockStatus)
logDebug("Put block %s locally took %s".format(blockId, Utils.getUsedTimeMs(startTimeMs)))
//备份数目>1
if (level.replication > 1) {
val remoteStartTime = System.currentTimeMillis
val bytesToReplicate = doGetLocalBytes(blockId, info)
// [SPARK-16550] Erase the typed classTag when using default serialization, since
// NettyBlockRpcServer crashes when deserializing repl-defined classes.
// TODO(ekl) remove this once the classloader issue on the remote end is fixed.
val remoteClassTag = if (!serializerManager.canUseKryo(classTag)) {
scala.reflect.classTag[Any]
} else {
classTag
}
try {
replicate(blockId, bytesToReplicate, level, remoteClassTag)
} finally {
bytesToReplicate.dispose()
}
logDebug("Put block %s remotely took %s"
.format(blockId, Utils.getUsedTimeMs(remoteStartTime)))
}
}
assert(blockWasSuccessfullyStored == iteratorFromFailedMemoryStorePut.isEmpty)
iteratorFromFailedMemoryStorePut
}
}
memoryStore.putIteratorAsValues 尝试将当前块作为value保存在内存中
/**
* Attempt to put the given block in memory store as values.
* 尝试将当前块作为value保存在内存中
*
*
* 有可能iterator太大以至于不能保存到内存中,为了避免OOM,这个方法会逐渐展开iterator并间歇性检查是否有足够的空余内存
* 如果这个块成功地保存到了内存中,那么这些在保存过程中暂时展开的的内存就成了存储内存,因此我们不会获取多余的内存。
*
* @return in case of success, the estimated size of the stored data. In case of failure, return
* an iterator containing the values of the block. The returned iterator will be backed
* by the combination of the partially-unrolled block and the remaining elements of the
* original input iterator. The caller must either fully consume this iterator or call
* `close()` on it in order to free the storage memory consumed by the partially-unrolled
* block.
*/
private[storage] def putIteratorAsValues[T](
blockId: BlockId,
values: Iterator[T],
classTag: ClassTag[T]): Either[PartiallyUnrolledIterator[T], Long] = {
val valuesHolder = new DeserializedValuesHolder[T](classTag)
putIterator(blockId, values, classTag, MemoryMode.ON_HEAP, valuesHolder) match {
case Right(storedSize) => Right(storedSize)
case Left(unrollMemoryUsedByThisBlock) =>
val unrolledIterator = if (valuesHolder.vector != null) {
valuesHolder.vector.iterator
} else {
valuesHolder.arrayValues.toIterator
}
Left(new PartiallyUnrolledIterator(
this,
MemoryMode.ON_HEAP,
unrollMemoryUsedByThisBlock,
unrolled = unrolledIterator,
rest = values))
}
}
private def putIterator[T](
blockId: BlockId,
values: Iterator[T],
classTag: ClassTag[T],
memoryMode: MemoryMode,
valuesHolder: ValuesHolder[T]): Either[Long, Long] = {
require(!contains(blockId), s"Block $blockId is already present in the MemoryStore")
// Number of elements unrolled so far
// 当前已经展开的数据块
var elementsUnrolled = 0
// Whether there is still enough memory for us to continue unrolling this block
// 是否仍有足够的内存来展开数据块
var keepUnrolling = true
// Initial per-task memory to request for unrolling blocks (bytes).
// 每个展开线程初始的内存大小
val initialMemoryThreshold = unrollMemoryThreshold
// How often to check whether we need to request more memory
// 每隔几次检查是否有足够的空余空间
val memoryCheckPeriod = conf.get(UNROLL_MEMORY_CHECK_PERIOD)
// Memory currently reserved by this task for this particular unrolling operation
// 当前线程保留用来做展开块工作的内存大小
var memoryThreshold = initialMemoryThreshold
// Memory to request as a multiple of current vector size
// 内存增长因子,每次请求的内存大小为(memoryGrowthFactor * vector .size())-memoryThreshold
val memoryGrowthFactor = conf.get(UNROLL_MEMORY_GROWTH_FACTOR)
// Keep track of unroll memory used by this particular block / putIterator() operation
// 展开这个块使用的内存大小
var unrollMemoryUsedByThisBlock = 0L
// Request enough memory to begin unrolling
// 请求足够的内存做unrolling
keepUnrolling =
reserveUnrollMemoryForThisTask(blockId, initialMemoryThreshold, memoryMode)
if (!keepUnrolling) {
logWarning(s"Failed to reserve initial memory threshold of " +
s"${Utils.bytesToString(initialMemoryThreshold)} for computing block $blockId in memory.")
} else {
unrollMemoryUsedByThisBlock += initialMemoryThreshold
}
// Unroll this block safely, checking whether we have exceeded our threshold periodically
// 安全地展开这个数据库,定期检查剩余内存是否足够
while (values.hasNext && keepUnrolling) {
valuesHolder.storeValue(values.next())
// 每16次检查一次是否超出了分配的内存的大小
if (elementsUnrolled % memoryCheckPeriod == 0) {
val currentSize = valuesHolder.estimatedSize()
// If our vector's size has exceeded the threshold, request more memory
// 如果不够
if (currentSize >= memoryThreshold) {
val amountToRequest = (currentSize * memoryGrowthFactor - memoryThreshold).toLong
// 申请内存
keepUnrolling =
reserveUnrollMemoryForThisTask(blockId, amountToRequest, memoryMode)
if (keepUnrolling) {
unrollMemoryUsedByThisBlock += amountToRequest
}
// New threshold is currentSize * memoryGrowthFactor
memoryThreshold += amountToRequest
}
}
elementsUnrolled += 1
}
// Make sure that we have enough memory to store the block. By this point, it is possible that
// the block's actual memory usage has exceeded the unroll memory by a small amount, so we
// perform one final call to attempt to allocate additional memory if necessary.
if (keepUnrolling) {
val entryBuilder = valuesHolder.getBuilder()
val size = entryBuilder.preciseSize
// 展开所用的内存小于数据块的大小
if (size > unrollMemoryUsedByThisBlock) {
val amountToRequest = size - unrollMemoryUsedByThisBlock
// 获取额外的空间
keepUnrolling = reserveUnrollMemoryForThisTask(blockId, amountToRequest, memoryMode)
if (keepUnrolling) {
unrollMemoryUsedByThisBlock += amountToRequest
}
}
// 如果成功展开了这个块,估计该块在内存中占的空间的大小
if (keepUnrolling) {
val entry = entryBuilder.build()
// Synchronize so that transfer is atomic
// 将展开所用的内存转为存储的内存,释放掉展开的空间,然后获取内存用于存放block
memoryManager.synchronized {
releaseUnrollMemoryForThisTask(memoryMode, unrollMemoryUsedByThisBlock)
val success = memoryManager.acquireStorageMemory(blockId, entry.size, memoryMode)
assert(success, "transferring unroll memory to storage memory failed")
}
// 如果内存足够,那么写入数据到entry
entries.synchronized {
entries.put(blockId, entry)
}
logInfo("Block %s stored as values in memory (estimated size %s, free %s)".format(blockId,
Utils.bytesToString(entry.size), Utils.bytesToString(maxMemory - blocksMemoryUsed)))
Right(entry.size)
} else {
// We ran out of space while unrolling the values for this block
logUnrollFailureMessage(blockId, entryBuilder.preciseSize)
Left(unrollMemoryUsedByThisBlock)
}
} else {
// We ran out of space while unrolling the values for this block
logUnrollFailureMessage(blockId, valuesHolder.estimatedSize())
Left(unrollMemoryUsedByThisBlock)
}
}
diskStore.put(blockId)写入磁盘
def put(blockId: BlockId)(writeFunc: WritableByteChannel => Unit): Unit = {
if (contains(blockId)) {
throw new IllegalStateException(s"Block $blockId is already present in the disk store")
}
logDebug(s"Attempting to put block $blockId")
val startTime = System.currentTimeMillis
val file = diskManager.getFile(blockId)
val out = new CountingWritableChannel(openForWrite(file))
var threwException: Boolean = true
try {
writeFunc(out)
blockSizes.put(blockId, out.getCount)
threwException = false
} finally {
try {
out.close()
} catch {
case ioe: IOException =>
if (!threwException) {
threwException = true
throw ioe
}
} finally {
if (threwException) {
remove(blockId)
}
}
}
val finishTime = System.currentTimeMillis
logDebug("Block %s stored as %s file on disk in %d ms".format(
file.getName,
Utils.bytesToString(file.length()),
finishTime - startTime))
}
回调了参数中的writerFunc,将数据写入到文件
def finishWritingToStream(os: OutputStream): Unit = {
verifyNotConsumedAndNotDiscarded()
consumed = true
// `unrolled`'s underlying buffers will be freed once this input stream is fully read:
ByteStreams.copy(unrolledBuffer.toInputStream(dispose = true), os)
memoryStore.releaseUnrollMemoryForThisTask(memoryMode, unrollMemory)
redirectableOutputStream.setOutputStream(os)
while (rest.hasNext) {
//writeObject方法来将数据写入到流中
serializationStream.writeObject(rest.next())(classTag)
}
serializationStream.close()
}
--------------------------------------
来源:CSDN
作者:小宝宝的迷你宝
链接:https://blog.csdn.net/m0_37139189/article/details/103454975