本文主要是对勇哥的simpleRpc进行了简单的剖析,用来学习rpc,加深对rpc的理解!
源码地址:http://git.oschina.net/huangyong/rpc
勇哥博客:https://my.oschina.net/huangyong/blog/361751
rpc(Remote Procedure Call)主要是将远程服务调用包装成为本地服务调用,使用起来比较直观。以前,项目中有使用过将定时任务模块剥离出来,单独部署,定时任务模块使用rmi调用主系统的服务,使用起来和rpc应该是类似。
首先是down下源码,部署在本地IDE,具体过程参见gitee介绍吧!
下面是eclipse的工程截图:

先试用下:
1:启动本地zk,使用默认配置(工程中的默认配置就是ZK的默认配置,基本不用改)
2:启动rpc-sample-server工程的RpcBootstrap.java
启动日志:
start server
connect zookeeper
create address node: /registry/com.xxx.rpc.sample.api.HelloService-sample.hello2/address-0000000003
register service: com.xxx.rpc.sample.api.HelloService-sample.hello2 => 127.0.0.1:8000
create address node: /registry/com.xxx.rpc.sample.api.HelloService/address-0000000003
register service: com.xxx.rpc.sample.api.HelloService => 127.0.0.1:8000
server started on port 8000
3:启动rpc-sample-client工程的HelloClient.java
connect zookeeper
get only address node: address-0000000003
discover service: com.xxx.rpc.sample.api.HelloService => 127.0.0.1:8000
time: 364ms
Hello! World
connect zookeeper
get only address node: address-0000000003
discover service: com.xxx.rpc.sample.api.HelloService-sample.hello2 => 127.0.0.1:8000
time: 19ms
你好! 世界
试用成功!
下面来进行分析
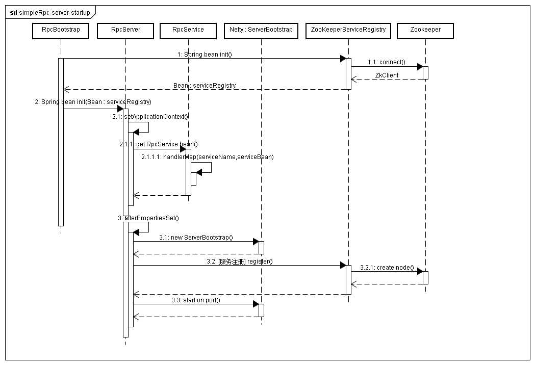
服务端启动时序图:

1:启动main方法,spring开始初始化
2:初始化zk注册类,连接zk,返回zkClient
3:初始化server,扫描application,将被@RpcService标注的bean提取并存储
4:启动netty服务端,并将rpc服务类及对应的服务地址注册到zk中
5:获取请求并利用反射调用请求处理类,返回结果
流程很清晰,反推一下:
要提供服务,必须要启动一个服务端,这里使用netty实现,有了服务端就要考虑对外提供什么服务,这里的服务被统一注册到了zk,所以只需要去zk里面查询即可,也就意味着必须要有一个zk链接的过程,有了链接,就需要注册服务了,那么就需要辨识哪些服务是需要被注册的,这里是通过@RpcService标注的,同时也是spring的bean,那么当获取到请求后,利用反射调用真正的服务提供类,处理完毕之后返回结果,这样就基本实现了上述的流程。
简单看下源码:
启动spring
new ClassPathXmlApplicationContext("spring.xml");
spring.xml配置
<context:component-scan base-package="com.xxx.rpc.sample.server"/>
<context:property-placeholder location="classpath:rpc.properties"/>
<bean id="serviceRegistry" class="com.xxx.rpc.registry.zookeeper.ZooKeeperServiceRegistry">
<constructor-arg name="zkAddress" value="${rpc.registry_address}"/>
</bean>
<bean id="rpcServer" class="com.xxx.rpc.server.RpcServer">
<constructor-arg name="serviceAddress" value="${rpc.service_address}"/>
<constructor-arg name="serviceRegistry" ref="serviceRegistry"/>
</bean>
看到首先是初始化zk注册类ZooKeeperServiceRegistry
基本就是创建zk链接:
public ZooKeeperServiceRegistry(String zkAddress) {
// 创建 ZooKeeper 客户端
zkClient = new ZkClient(zkAddress, Constant.ZK_SESSION_TIMEOUT, Constant.ZK_CONNECTION_TIMEOUT);
LOGGER.debug("connect zookeeper");
}
紧接着就初始化RpcSserver类,它依赖zk注册类以及提供rpc服务的服务器address
这里的rpc.properties:
rpc.service_address=127.0.0.1:8000
rpc.registry_address=127.0.0.1:2181
RpcServer类实现了ApplicationContextAware, InitializingBean接口
在重写setApplicationContext时,实现了服务类辨识及存储:
// 扫描带有 RpcService 注解的类并初始化 handlerMap 对象
Map<String, Object> serviceBeanMap = ctx.getBeansWithAnnotation(RpcService.class);
if (MapUtils.isNotEmpty(serviceBeanMap)) {
for (Object serviceBean : serviceBeanMap.values()) {
RpcService rpcService = serviceBean.getClass().getAnnotation(RpcService.class);
String serviceName = rpcService.value().getName();
String serviceVersion = rpcService.version();
if (StringUtil.isNotEmpty(serviceVersion)) {
serviceName += "-" + serviceVersion;
}
handlerMap.put(serviceName, serviceBean);
}
}
在重写afterPropertiesSet时实现了Netty服务的启动:
@Override
public void afterPropertiesSet() throws Exception {
EventLoopGroup bossGroup = new NioEventLoopGroup();
EventLoopGroup workerGroup = new NioEventLoopGroup();
try {
// 创建并初始化 Netty 服务端 Bootstrap 对象
ServerBootstrap bootstrap = new ServerBootstrap();
bootstrap.group(bossGroup, workerGroup);
bootstrap.channel(NioServerSocketChannel.class);
bootstrap.childHandler(new ChannelInitializer<SocketChannel>() {
@Override
public void initChannel(SocketChannel channel) throws Exception {
ChannelPipeline pipeline = channel.pipeline();
pipeline.addLast(new RpcDecoder(RpcRequest.class)); // 解码 RPC 请求
pipeline.addLast(new RpcEncoder(RpcResponse.class)); // 编码 RPC 响应
pipeline.addLast(new RpcServerHandler(handlerMap)); // 处理 RPC 请求
}
});
bootstrap.option(ChannelOption.SO_BACKLOG, 1024);
bootstrap.childOption(ChannelOption.SO_KEEPALIVE, true);
// 获取 RPC 服务器的 IP 地址与端口号
String[] addressArray = StringUtil.split(serviceAddress, ":");
String ip = addressArray[0];
int port = Integer.parseInt(addressArray[1]);
// 启动 RPC 服务器
ChannelFuture future = bootstrap.bind(ip, port).sync();
// 注册 RPC 服务地址
if (serviceRegistry != null) {
for (String interfaceName : handlerMap.keySet()) {
serviceRegistry.register(interfaceName, serviceAddress);
LOGGER.debug("register service: {} => {}", interfaceName, serviceAddress);
}
}
LOGGER.debug("server started on port {}", port);
// 关闭 RPC 服务器
future.channel().closeFuture().sync();
} finally {
workerGroup.shutdownGracefully();
bossGroup.shutdownGracefully();
}
}
标准的启动Netty服务端,同时使用依赖的zk注册类去zk中注册服务,上一步已经得到了rpc服务类,提供服务类的地址也配置在文件中,那么就可以开始注册了
@Override
public void register(String serviceName, String serviceAddress) {
// 创建 registry 节点(持久)
String registryPath = Constant.ZK_REGISTRY_PATH;
if (!zkClient.exists(registryPath)) {
zkClient.createPersistent(registryPath);
LOGGER.debug("create registry node: {}", registryPath);
}
// 创建 service 节点(持久)
String servicePath = registryPath + "/" + serviceName;
if (!zkClient.exists(servicePath)) {
zkClient.createPersistent(servicePath);
LOGGER.debug("create service node: {}", servicePath);
}
// 创建 address 节点(临时)
String addressPath = servicePath + "/address-";
String addressNode = zkClient.createEphemeralSequential(addressPath, serviceAddress);
LOGGER.debug("create address node: {}", addressNode);
}
注册完成后,zk信息如下:

可以看到已经注册了两个类了,这两个类就位于rpc-sample-server工程中
那么如何处理请求呢?由于启动的是Netty服务端,那么请求到来时,肯定是netty获取到,在启动服务端时,配置了一个RpcServerHandler,请求的反射处理就是在这里进行的:
@Override
public void channelRead0(final ChannelHandlerContext ctx, RpcRequest request) throws Exception {
// 创建并初始化 RPC 响应对象
RpcResponse response = new RpcResponse();
response.setRequestId(request.getRequestId());
try {
Object result = handle(request);
response.setResult(result);
} catch (Exception e) {
LOGGER.error("handle result failure", e);
response.setException(e);
}
// 写入 RPC 响应对象并自动关闭连接
ctx.writeAndFlush(response).addListener(ChannelFutureListener.CLOSE);
}
private Object handle(RpcRequest request) throws Exception {
// 获取服务对象
String serviceName = request.getInterfaceName();
String serviceVersion = request.getServiceVersion();
if (StringUtil.isNotEmpty(serviceVersion)) {
serviceName += "-" + serviceVersion;
}
Object serviceBean = handlerMap.get(serviceName);
if (serviceBean == null) {
throw new RuntimeException(String.format("can not find service bean by key: %s", serviceName));
}
// 获取反射调用所需的参数
Class<?> serviceClass = serviceBean.getClass();
String methodName = request.getMethodName();
Class<?>[] parameterTypes = request.getParameterTypes();
Object[] parameters = request.getParameters();
// 执行反射调用
// Method method = serviceClass.getMethod(methodName, parameterTypes);
// method.setAccessible(true);
// return method.invoke(serviceBean, parameters);
// 使用 CGLib 执行反射调用
FastClass serviceFastClass = FastClass.create(serviceClass);
FastMethod serviceFastMethod = serviceFastClass.getMethod(methodName, parameterTypes);
return serviceFastMethod.invoke(serviceBean, parameters);
}
这里的请求流程基本是Netty的标准处理流程,在处理时,从请求中获取到指定的请求参数,再去handlerMap中匹配对应的服务类bean,然后利用反射调用此bean对应的处理方法,并得到返回结果
这样一来,服务端的基本功能就完毕了!
看看主要的涉及面有哪些:
利用zk做服务注册
利用@RpcService标识远程服务类
利用Netty实现服务请求接收
利用反射实现真实服务调用
利用Protostuff实现序列化
这些应该是rpc基础的涉及点吧,代码量不多,理解起来相对容易,看来,完成rpc功能相对简单,但是考虑其他的因素就复杂了,慢慢学习理解吧!
来源:oschina
链接:https://my.oschina.net/u/1474131/blog/1834038