泉州信息工程学院
软件学院
课程设计报告书
课 程 名: python课程设计
课程设计项目名称: 小狗之家网站设计
团队成员: 裴彪 陈垚泽
一、项目简介
1.1 项目博客地址
https://www.cnblogs.com/cyz-2016/
1.2 项目完成的功能与特色
通过使用Django为框架,建立一个宠物狗店的网站,从而让喜欢和家里养狗狗的人们对这类行业知道更多,对狗狗有一点深入了解。该网站具有多个模块,可以让顾客从多个角度和方面知晓狗的生活习性跟养狗的技巧,放心把狗狗交给我们饲养。
本店倡导人与宠物间欢乐甜蜜的陪伴、内外富足的幸福感;小狗之家本着人文与创新的精神,持续整合新科技与管理知识,架设动物关怀网络,将人类在医疗上的关怀触角,延伸至生活圈里的其它动物。
1.2 项目采用的技术栈
前端知识:HTML\CSS\JavaScript、ps技术、Django、Flask webpy、
1.3 项目借鉴源代码的地址
https://blog.csdn.net/super_chenly/article/details/90345250
https://www.cnblogs.com/focusBI/p/7853427.html
1.5 团队成员任务分配表
|
|
header |
top |
service |
images |
liuyan |
lorem |
nav |
Advantagess |
|
裴彪 |
√ |
√ |
|
|
|
√ |
√ |
|
|
陈垚泽 |
|
|
√ |
√ |
√ |
|
|
√ |
二、项目的需求分析
宠物现在可以说是与我们的生活息息相关的,我们的生活中已经离不开宠物了,所以也离不开宠物店,人们对宠物是越来越宠爱,也促使人们对宠物店的要求越来越高,所以在这样一个强大的市场需求下,宠物店网站也就应运而生。
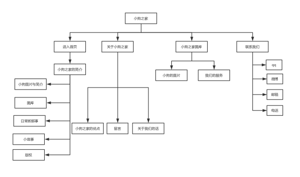
三、项目功能架构图

四、主要功能流程图

五、系统模块说明
4.1 系统模块列表
|
|
1 |
2 |
3 |
4 |
5 |
6 |
7 |
8 |
|
模块 |
header |
top |
advantagess |
images |
lorems |
liuyan |
nav |
service |
4.2 各模块详细描述
4.2.1Header模块
该模块是首页的简介和网页内的一些内容,后面的联系方式也是放在这个模块里边。




关键代码:
<div class="header">
<div class="header-top">
<div class="wrap">
<div class="logo">
<h1><a href="/">dog</a></h1>
</div>
<div class="menu">
<ul>
<div class="contact-left">
<h2>联系方式</h2>
<div class="contact-left-grid">
<div class="contact-left-grid-pic">
<span >{{h.6.title}}:</span>
</div>
<div class="contact-left-grid-info">
<h5>{{h.6.content}}</h5>
</div>
<div class="clear"> </div>
</div>
<div class="contact-left-grid">
<div class="contact-left-grid-pic">
<span >{{h.7.title}}:</span>
</div>
<div class="contact-left-grid-info">
<h5>{{h.7.content}}</h5>
</div>
4.2.2 Top模块
Top模块是首页中第二部分的大家比较喜爱的几种狗狗的图片和介绍。

关键代码:
<div class="col_1_of_header span_1_of_header">
<img src="../static/images/{{ h.0.img}}" alt=""/>
</div>
<div class="col_1_of_header span_1_of_header">
<h3>{{h.0.title}}</h3>
<p> {{ h.0.content }}</p>
t = Top.objects.all()
4.2.3 Lorems模块
这个模块则是首页中写的与狗狗的趣事

关键代码:
<h4>日常新鲜事</h4>
<div class="wrapper marTop1">
<div class="date_section">
<time datetime="2013-01-01">
<span class="day">{{l.0.day}}</span>
<span class="month">{{l.0.month}}</span>
</time>
</div>
4.2.4 Nav模块
顾名思义这是导航栏的模块

关键代码:
{% for i in a %}
<li class=""><a href="{{ i.url }}">{{ i.name }}</a></li>
{% endfor %}
4.2.5 Images模块
该模块是首页中关于大家比较喜爱的一些小狗的图片与简介。

关键代码:
<div class="wrap">
<h5><span>是我们</span></h5>
<div class="container">
<ul id="filters" class="clearfix">
<li><span >more</span></li>
</ul>
<div class="clear"></div>
{% for i in im %}
<div id="portfoliolist" style=" " class="">
<div class="portfolio logo1 mix_all" data-cat="logo" style=" ">
<div class="portfolio-wrapper">
<div class="gallery">
<a href="../static/images/{{ i.img }}" class="flipLightBox-1">
<img src="../static/images/{{ i.img }}" alt="Image 2" style="top: 0px;">
</a>
</div>
</div>
</div>
</div>
{% endfor %}
4.2.6 liuyan模块
liuyan模块是关于页面中顾客对咱们店铺的话和建议。

关键代码:
<div class="grid_6">
<div class="box-4 clearfix">
<img src="../static/images/{{ly.1.img}}" alt="" class="img-ind">
<div class="extra-wrap">
<div class="inside">
<h3>{{ly.1.name}}</h3>
<div><span class="quote"></span><a class="a-hov">{{ly.1.content}}</a>”</div>
<span class="arrow"></span>
</div>
</div>
</div>
</div>
4.2.7 service模块
这个模块则是在图库网页中我们对自己店铺的介绍和店内安全措施。

关键代码:
<h2>我们的服务</h2>
</div>
<div class="section group">
{% for i in s %}
<div class="grid_1_of_4 images_1_of_4">
<a href="../static/images/{{ i.img}}" class="swipebox" title="Image Title"> <img src="../static/images/{{ i.img}}" alt=""><span class="zoom-icon"></span> </a>
<div class="service-box">
<h4>{{i.title}}</h4>
<p>{{i.cont}}</p>
</div>
</div>
{% endfor %}
4.2.8 Advantagess模块
最后这个模块是狗狗的优点

关键代码:
<h4>优点</h4>
{% for i in adv %}
<ul class="grid_no">
<li class="grid_1">
<div class="count">{{i.id}}</div>
<div class="extra_wrapper">
<div class="text2"><a >{{i.title}}</a></div>
<span class="text1">{{i.content}}</span>
</div>
<div class="clear"></div>
</li>
{% endfor %}
六、项目总结
5.1 特点
该网站从宠物主人的视角出发,让顾客可以放心把宠物寄养在我们店里,也可以让不了解小狗的人们对宠物狗有着更深的了解并喜欢上它们。
5.2 不足之处
由于能力不足,网站过于简陋,许多功能还不完善,需要多加修改。
来源:https://www.cnblogs.com/cyz-2016/p/12011042.html