目录
一 需求分析... 1
1.1用例分析... 1
二 系统设计... 2
三 系统测试... 3
3.1 测试用例... 3
四 系统实现... 4
附件... 11
一 课设题目... 11
二 技术说明... 11
三 UML类图... 12
四 代码... 12
4.1 清单文件... 12
4.2 布局文件... 13
4.2.2 源文件... 14
4.3 Java代码... 22
一 需求分析
智能手机需要音乐播放器才能播放手机内的音频文件,本软件具备音乐播放器的播放歌曲、歌曲列表、拖动进度等基本功能,同时本播放器界面简洁美观,操作简单便捷。
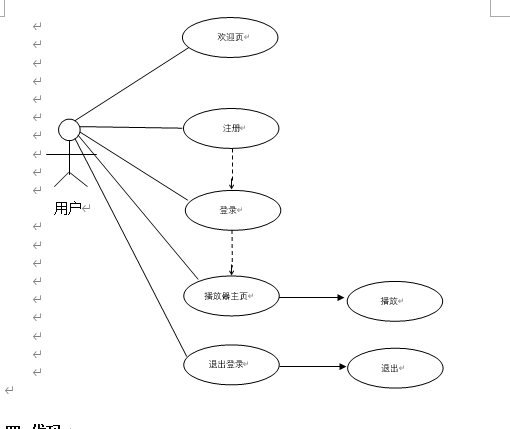
1.1用例分析

(1) 注册
拥有账号才能登录。
(2) 登录
输入注册的账号和密码登录。
(3) 播放器主页
进入播放页面点击列表中的歌曲或者点击播放按钮都可以实现播放。
二 系统设计

音乐播放器由欢迎页面、注册页面、登录页面、播放器主页、退出登录页面组成。
欢迎页面由一个haunying.xml设置background加一个button组成,在haunying.java中用intent跳转登录页面(运用SharedPreferneces存储在下次打开登录页面可以显示保存的账号和密码)。
登录页面由activity_main.xml设置TextView注册,在MainActivity.java设置跳转注册页面。
注册页面由zhuce.xml设置的Button注册按钮,在MainActivity2.java中设置传回注册的账号,然后在登录页面直接显示传回的账号,输入正确密码即可登录。
播放器主页由zhuactivity_main.xml设置了四个Button设置上一曲、播放/暂停、下一曲、退出登录,两个ListView设置当前时间、全部时间,一个Seekbar设置播放进度条。在ZHUMainActivity.java中调用自定义MyAdaper.java方法在Music.Utils.java用SQLite获取到本地数据库的歌曲,然后填充到ListView中,利用安卓MediaPlayer实现歌曲的播放/暂停、上一曲、下一曲的切换。
退出登录页面由exittis.xml设计自定义对话框,在exittis.java设置退出。
三 系统测试
3.1 测试用例

四 系统实现

public class MainActivity extends AppCompatActivity implements View.OnClickListener {
private EditText et_account; //账号输入框
private EditText et_password; //密码输入框
private Button btn_login; //登录按钮
private TextView textView; //注册按钮
@Override
protected void onCreate(Bundle savedInstanceState) {
super.onCreate(savedInstanceState);
setContentView(R.layout.activity_main);
initView();
//通过SharedPreferences方法获取账号密码
Map<String,String> userInfo=Password.getUserInfo(this);
if (userInfo!=null){
//将获取的账号显示到界面上
et_account.setText(userInfo.get("account"));
//将获取的密码显示到界面上
et_password.setText(userInfo.get("password"));
}
}
private void initView(){
et_account=(EditText)findViewById(R.id.et_number);
et_password=(EditText)findViewById(R.id.et_password);
btn_login=(Button)findViewById(R.id.btn_login);
textView=(TextView)findViewById(R.id.textview);
btn_login.setOnClickListener(this);
}
public void onClick(View view){
switch (view.getId()){
case R.id.btn_login:
String ZH="admin";
String MM="admin";
//点击登录按钮,获取界面上的账号和密码
String account1=et_account.getText().toString().trim();
String password1=et_password.getText().toString();
//检测账号是否为空
if (TextUtils.isEmpty(account1)){
Toast.makeText(this,"请输入账号", Toast.LENGTH_LONG).show();
return;
}
//检测密码是否为空
if (TextUtils.isEmpty(password1)){
if (ZH.equals(account1)){
Toast.makeText(this,"请输入密码",Toast.LENGTH_LONG).show();}
else{
Toast.makeText(this,"无效账号,请先注册",Toast.LENGTH_SHORT).show();
}
return;
}
//检测输入的账号和密码是否正确
if (ZH.equals(account1)&&MM.equals(password1)){
Intent intent1=new Intent(MainActivity.this,ZHUMainActivity.class);
startActivity(intent1);
Toast.makeText(this,"登录成功",Toast.LENGTH_SHORT).show();
}else {
Toast.makeText(this,"账号或密码错误",Toast.LENGTH_SHORT).show();
}
break;
}
}
public void click(View view){
Intent intent=new Intent(MainActivity.this,MainActivity2.class);
startActivityForResult(intent,1);
}
protected void onActivityResult(int requestCode,int resultCode,Intent data){
super.onActivityResult(requestCode,resultCode,data);
if (requestCode==1&&resultCode==2){
String
acquiredData=data.getStringExtra("zczh");
et_account.setText(acquiredData);
}
}
}

private Handler mHandler=new Handler(new Handler.Callback() {
@Override
public boolean handleMessage(Message message) {
// 展示给进度条和当前时间
int progress = mediaPlayer.getCurrentPosition();
mSeekBar.setProgress(progress);
mCurrentTimeTv.setText(parseTime(progress));
// 继续定时发送数据
updateProgress();
return true;
}
});
@Override
protected void onCreate(Bundle savedInstanceState) {
super.onCreate(savedInstanceState);
setContentView(R.layout.zhuactivity_main);
mediaPlayer = new MediaPlayer();
mPreviousBtn= (Button) findViewById(R.id.mPreviousBtn);
mPlayBtn= (Button) findViewById(R.id.mPlayBtn);
mNextBtn= (Button) findViewById(R.id.mNextBtn);
bt1=(Button)findViewById(R.id.bt1);
mCurrentTimeTv= (TextView) findViewById(R.id.current_time_tv);
mTotalTimeTv= (TextView) findViewById(R.id.total_time_tv);
mSeekBar= (SeekBar) findViewById(R.id.seek_bar);
mSeekBar.setOnSeekBarChangeListener(this);
mPreviousBtn.setOnClickListener(this);
mPlayBtn.setOnClickListener(this);
mNextBtn.setOnClickListener(this);
initView();
}
/**
* 初始化view
*/
private void initView() {
mListView = (ListView) findViewById(R.id.main_listview);
list = new ArrayList<>();
//把扫描到的音乐赋值给list
list = MusicUtils.getMusicData(this);
adapter = new MyAdapter(this,list);
mListView.setAdapter(adapter);
mediaPlayer.setOnCompletionListener(this);
mListView.setOnItemClickListener(new AdapterView.OnItemClickListener() {
@Override
public void onItemClick(AdapterView<?> adapterView, View view, int i, long l) {
mCurrentPosition=i;
changeMusic(mCurrentPosition);
}
});
}
@Override
public void onClick(View view) {
if (view.getId()==R.id.mPreviousBtn){//上一曲
changeMusic(--mCurrentPosition);
}else if (view.getId()==R.id.mPlayBtn){//暂停/播放
// 首次点击播放按钮,默认播放第0首
if (mediaPlayer==null){
changeMusic(0);
}else {
if (mediaPlayer.isPlaying()){
mediaPlayer.pause();
}else {
mediaPlayer.start();
}
}
}else if (view.getId()==R.id.mNextBtn){// 下一首
changeMusic(++mCurrentPosition);
}
}
// 基本数据类型和String在方法调用中传递的是值
// 其他数据类型在方法调用中传递的是引用
//切歌
private void changeMusic(int position){
if (position<0){
mCurrentPosition = position =list.size()-1;
}else if (position>list.size()-1){
mCurrentPosition = position=0;
}
if (mediaPlayer==null){
mediaPlayer=new MediaPlayer();
}
try {
// 切歌之前先重置,释放掉之前的资源
mediaPlayer.reset();
// 设置播放源
mediaPlayer.setDataSource(list.get(position).path);
// 开始播放前的准备工作,加载多媒体资源,获取相关信息
mediaPlayer.prepare();
// 开始播放
mediaPlayer.start();
} catch (IOException e) {
e.printStackTrace();
}
// 切歌时重置进度条并展示歌曲时长
mSeekBar.setProgress(0);
mSeekBar.setMax(mediaPlayer.getDuration());
mTotalTimeTv.setText(parseTime(mediaPlayer.getDuration()));
updateProgress();
}
private void updateProgress() {
// 使用Handler每间隔1s发送一次空消息,通知进度条更新
Message msg = Message.obtain();// 获取一个现成的消息
// 使用MediaPlayer获取当前播放时间除以总时间的进度
int progress = mediaPlayer.getCurrentPosition();
msg.arg1 = progress;
mHandler.sendMessageDelayed(msg, INTERNAL_TIME);
}
private String parseTime(int oldTime) {
SimpleDateFormat sdf = new SimpleDateFormat("mm:ss");// 时间格式
String newTime = sdf.format(new Date(oldTime));
return newTime;
}
private static final int INTERNAL_TIME = 1000;// 音乐进度间隔时间
@Override
public void onProgressChanged(SeekBar seekBar, int i, boolean b) {
}
@Override
public void onStartTrackingTouch(SeekBar seekBar) {
}
// 当手停止拖拽进度条时执行该方法
// 获取拖拽进度
// 将进度对应设置给MediaPlayer
@Override
public void onStopTrackingTouch(SeekBar seekBar) {
int progress = seekBar.getProgress();
mediaPlayer.seekTo(progress);
}
@Override
public void onCompletion(MediaPlayer mediaPlayer) {
changeMusic(++mCurrentPosition);
}
public void clickk(View view) {
final exitthis dialog = new exitthis(ZHUMainActivity.this);
dialog.setTitle("提示");
dialog.setMessage("是否退出登录?");
dialog.setNegtive("取消");
dialog.setPositive("确定");
dialog.setOnClickBottomListener(new exitthis.OnClickBottomListener() {
@Override
public void onPositiveClick() {
dialog.dismiss();
ZHUMainActivity.this.finish();
}
@Override
public void onNegtiveClick() {
dialog.dismiss();
}
});
dialog.show();
}
附件
一 课设题目
安卓音乐播放器
二 技术说明
- 欢迎页、注册页、登录页、播放器主页、退出登录页五个UI界面
- 实现登录和注册互跳转,登录页跳转到播放器页,退出登陆页跳转登录页。
- 播放器使用mediaplayer实现播放/暂停、上一曲、下一曲
- 在登录页面使用SharedPreferences存储实现记住账号和密码功能。
- 获取的歌曲列表用ListView显示。
- seekbar歌曲进度条的功能需求有两部分:一是手动拖动进度条,使播放器从当前位置播放并更新当前时间,这里用进度条OnSeekBarChangeListener监听;二是实现自动更新进度条进度,要求进度条进度与播放器进度一致,实现联动,这里用线程或者广播消息实现。
三 UML类图

四 代码
4.1 清单文件
<?xml version="1.0" encoding="utf-8"?>
<manifest xmlns:android="http://schemas.android.com/apk/res/android"
package="cn.itcase.dmtplayer">
<uses-permission android:name="android.permission.READ_EXTERNAL_STORAGE"
/>
<application
android:allowBackup="true"
android:icon="@mipmap/ic_launcher"
android:label="@string/app_name"
android:roundIcon="@mipmap/ic_launcher_round"
android:supportsRtl="true"
android:theme="@style/AppTheme">
<activity android:name=".huanying">
<intent-filter>
<action android:name="android.intent.action.MAIN" />
<category android:name="android.intent.category.LAUNCHER"
/>
</intent-filter>
</activity>
<activity android:name=".MainActivity2">
</activity>
<activity android:name=".MainActivity">
</activity>
/activity>
<activity android:name=".ZHUMainActivity">
</activity>
</application>
</manifest>
4.2 布局文件
4.2.1截图





4.2.2 源文件
欢迎页面
<?xml version="1.0" encoding="utf-8"?>
<RelativeLayout xmlns:android="http://schemas.android.com/apk/res/android"
xmlns:tools="http://schemas.android.com/tools"
android:layout_width="match_parent"
android:layout_height="match_parent"
android:background="@drawable/tt"
tools:context=".MainActivity">
<Button
android:id="@+id/huan"
android:layout_width="wrap_content"
android:layout_height="wrap_content"
android:layout_marginTop="450dp"
android:onClick="cllick"
android:text="立即体验"
android:textSize="25sp"
android:layout_centerHorizontal="true"
/>
</RelativeLayout>
登录页面
<?xml version="1.0" encoding="utf-8"?>
<RelativeLayout xmlns:android="http://schemas.android.com/apk/res/android"
xmlns:tools="http://schemas.android.com/tools"
android:layout_width="match_parent"
android:layout_height="match_parent"
tools:context=".MainActivity">
<ImageView
android:id="@+id/iv_head"
android:layout_width="80dp"
android:layout_height="80dp"
android:layout_centerHorizontal="true"
android:layout_marginTop="160dp"
android:src="@drawable/tx"/>
<LinearLayout
android:id="@+id/layout"
android:layout_width="match_parent"
android:layout_height="wrap_content"
android:layout_below="@+id/iv_head"
android:layout_margin="10dp"
android:background="#ffffff"
android:orientation="vertical" >
<RelativeLayout
android:id="@+id/rl_username"
android:layout_width="match_parent"
android:layout_height="wrap_content"
android:layout_margin="10dp" >
<TextView
android:id="@+id/tv_name"
android:layout_width="wrap_content"
android:layout_height="wrap_content"
android:layout_centerVertical="true"
android:text="账号" />
<EditText
android:id="@+id/et_number"
android:layout_width="match_parent"
android:layout_height="wrap_content"
android:layout_marginLeft="5dp"
android:layout_toRightOf="@+id/tv_name"
android:background="@null" />
</RelativeLayout>
<View
android:layout_width="match_parent"
android:layout_height="2dp"
android:background="#E6E6E6" />
<RelativeLayout
android:id="@+id/rl_userpsw"
android:layout_width="match_parent"
android:layout_height="wrap_content"
android:layout_margin="10dp" >
<TextView
android:id="@+id/tv_psw"
android:layout_width="wrap_content"
android:layout_height="wrap_content"
android:layout_centerVertical="true"
android:text="密码" />
<EditText
android:id="@+id/et_password"
android:layout_width="match_parent"
android:layout_height="wrap_content"
android:layout_marginLeft="5dp"
android:layout_toRightOf="@+id/tv_psw"
android:inputType="textPassword"
android:background="@null" />
</RelativeLayout>
</LinearLayout>
<Button
android:id="@+id/btn_login"
android:layout_width="match_parent"
android:layout_height="wrap_content"
android:layout_below="@+id/layout"
android:layout_centerHorizontal="true"
android:layout_marginLeft="10dp"
android:layout_marginRight="10dp"
android:layout_marginTop="20dp"
android:background="#3C8DC4"
android:text="登录"
android:textColor="#ffffff" />
<TextView
android:id="@+id/textview"
android:layout_width="wrap_content"
android:layout_height="wrap_content"
android:text="注册"
android:textColor="#3e82bf"
android:layout_below="@id/btn_login"
android:layout_marginTop="60dp"
android:layout_centerHorizontal="true"
android:onClick="click"
>
</TextView>
</RelativeLayout>
注册页面
<?xml version="1.0" encoding="utf-8"?>
<RelativeLayout xmlns:android="http://schemas.android.com/apk/res/android"
xmlns:tools="http://schemas.android.com/tools"
android:layout_width="match_parent"
android:layout_height="match_parent"
tools:context=".MainActivity">
<ImageView
android:id="@+id/iv_head"
android:layout_width="80dp"
android:layout_height="80dp"
android:layout_centerHorizontal="true"
android:layout_marginTop="160dp"
android:src="@drawable/tx"/>
<LinearLayout
android:id="@+id/layout"
android:layout_width="match_parent"
android:layout_height="wrap_content"
android:layout_below="@+id/iv_head"
android:layout_margin="10dp"
android:background="#ffffff"
android:orientation="vertical" >
<RelativeLayout
android:id="@+id/rl_username"
android:layout_width="match_parent"
android:layout_height="wrap_content"
android:layout_margin="10dp" >
<TextView
android:id="@+id/tv_name"
android:layout_width="wrap_content"
android:layout_height="wrap_content"
android:layout_centerVertical="true"
android:text="账号" />
<EditText
android:id="@+id/et_number"
android:layout_width="match_parent"
android:layout_height="wrap_content"
android:layout_marginLeft="5dp"
android:layout_toRightOf="@+id/tv_name"
android:background="@null" />
</RelativeLayout>
<View
android:layout_width="match_parent"
android:layout_height="2dp"
android:background="#E6E6E6" />
<RelativeLayout
android:id="@+id/rl_userpsw"
android:layout_width="match_parent"
android:layout_height="wrap_content"
android:layout_margin="10dp" >
<TextView
android:id="@+id/tv_psw"
android:layout_width="wrap_content"
android:layout_height="wrap_content"
android:layout_centerVertical="true"
android:text="密码" />
<EditText
android:id="@+id/et_password"
android:layout_width="match_parent"
android:layout_height="wrap_content"
android:layout_marginLeft="5dp"
android:layout_toRightOf="@+id/tv_psw"
android:inputType="textPassword"
android:background="@null" />
</RelativeLayout>
</LinearLayout>
<Button
android:id="@+id/btn_login"
android:layout_width="match_parent"
android:layout_height="wrap_content"
android:layout_below="@+id/layout"
android:layout_centerHorizontal="true"
android:layout_marginLeft="10dp"
android:layout_marginRight="10dp"
android:layout_marginTop="20dp"
android:background="#3C8DC4"
android:text="注册"
android:textColor="#ffffff" />
</RelativeLayout>
播放器主页
<?xml version="1.0" encoding="utf-8"?>
<RelativeLayout xmlns:android="http://schemas.android.com/apk/res/android"
xmlns:app="http://schemas.android.com/apk/res-auto"
xmlns:tools="http://schemas.android.com/tools"
android:layout_width="match_parent"
android:layout_height="match_parent"
tools:context=".ZHUMainActivity">
<LinearLayout
android:orientation="horizontal"
android:id="@+id/main_textview"
android:layout_width="match_parent"
android:layout_height="40dp">
<Button
android:id="@+id/mPreviousBtn"
android:text="上一曲"
android:layout_width="0dp"
android:layout_weight="1"
android:layout_height="match_parent" />
<Button
android:id="@+id/mPlayBtn"
android:text="播放/暂停"
android:layout_width="0dp"
android:layout_weight="1"
android:layout_height="match_parent" />
<Button
android:id="@+id/mNextBtn"
android:text="下一曲"
android:layout_width="0dp"
android:layout_weight="1"
android:layout_height="match_parent" />
</LinearLayout>
<RelativeLayout
android:id="@+id/main_textview1"
android:layout_below="@id/main_textview"
android:layout_width="match_parent"
android:layout_height="wrap_content">
<TextView
android:id="@+id/current_time_tv"
android:layout_width="wrap_content"
android:layout_height="wrap_content"
android:text="当前时间"/>
<TextView
android:id="@+id/total_time_tv"
android:layout_width="wrap_content"
android:layout_height="wrap_content"
android:layout_alignParentRight="true"
android:text="全部时间"/>
<SeekBar
android:id="@+id/seek_bar"
style="?android:progressBarStyleHorizontal"
android:layout_width="match_parent"
android:layout_height="50dp"
android:layout_toLeftOf="@id/total_time_tv"
android:layout_toRightOf="@id/current_time_tv"/>
</RelativeLayout>
<LinearLayout
android:layout_width="match_parent"
android:layout_height="wrap_content"
android:orientation="vertical"
android:layout_marginTop="80dp"
>
<ListView
android:id="@+id/main_listview"
android:layout_width="match_parent"
android:layout_height="0dp"
android:layout_below="@+id/main_textview1"
android:layout_weight="9"
/>
<Button
android:id="@+id/bt1"
android:onClick="clickk"
android:layout_width="match_parent"
android:layout_height="0dp"
android:layout_weight="2"
android:text="退出登录"
/>
</LinearLayout>
</RelativeLayout>
退出登录页
<?xml version="1.0" encoding="utf-8"?>
<LinearLayout xmlns:android="http://schemas.android.com/apk/res/android"
android:layout_width="match_parent"
android:layout_height="match_parent"
android:orientation="vertical"
>
<LinearLayout
android:layout_width="match_parent"
android:layout_height="wrap_content"
android:paddingTop="16dp"
android:orientation="vertical"
>
<TextView
android:id="@+id/title"
android:layout_width="match_parent"
android:layout_height="wrap_content"
android:gravity="center"
android:visibility="visible"
android:textColor="#333333"
android:textSize="18sp"
android:layout_marginBottom="16dp"
/>
<TextView
android:id="@+id/message"
android:layout_width="match_parent"
android:layout_height="wrap_content"
android:gravity="center"
android:layout_marginLeft="20dp"
android:layout_marginRight="20dp"
android:textColor="#999999"
android:textSize="14sp"
/>
</LinearLayout>
<LinearLayout
android:layout_width="match_parent"
android:layout_height="wrap_content"
android:orientation="horizontal"
>
<Button
android:id="@+id/netive"
android:layout_width="0dp"
android:layout_height="wrap_content"
android:layout_marginLeft="10dp"
android:paddingTop="16dp"
android:paddingBottom="16dp"
android:layout_weight="1"
android:gravity="center"
android:textColor="#999999"
android:textSize="16sp"
/>
<Button
android:id="@+id/positive"
android:layout_width="0dp"
android:layout_height="wrap_content"
android:layout_marginLeft="10dp"
android:paddingTop="16dp"
android:paddingBottom="16dp"
android:layout_weight="1"
android:gravity="center"
android:textColor="#38ADFF"
android:textSize="16sp"
/>
</LinearLayout>
</LinearLayout>
4.3 Java代码
Mainactivity.java
package cn.itcase.dmtplayer;
import androidx.appcompat.app.AlertDialog;
import androidx.appcompat.app.AppCompatActivity;
import android.content.DialogInterface;
import android.content.Intent;
import android.os.Bundle;
import android.text.TextUtils;
import android.view.View;
import android.widget.Button;
import android.widget.EditText;
import android.widget.TextView;
import android.widget.Toast;
import java.util.Map;
public class MainActivity extends
AppCompatActivity implements View.OnClickListener {
private EditText
et_account; //账号输入框
private EditText et_password; //密码输入框
private Button btn_login; //登录按钮
private TextView textView; //注册按钮
@Override
protected void onCreate(Bundle savedInstanceState) {
super.onCreate(savedInstanceState);
setContentView(R.layout.activity_main);
initView();
//通过SharedPreferences方法获取账号密码
Map<String,String> userInfo=Password.getUserInfo(this);
if (userInfo!=null){
//将获取的账号显示到界面上
et_account.setText(userInfo.get("account"));
//将获取的密码显示到界面上
et_password.setText(userInfo.get("password"));
}
}
private void initView(){
et_account=(EditText)findViewById(R.id.et_number);
et_password=(EditText)findViewById(R.id.et_password);
btn_login=(Button)findViewById(R.id.btn_login);
textView=(TextView)findViewById(R.id.textview);
btn_login.setOnClickListener(this);
}
public void onClick(View
view){
switch (view.getId()){
case R.id.btn_login:
String ZH="admin";
String MM="admin";
//点击登录按钮,获取界面上的账号和密码
String account1=et_account.getText().toString().trim();
String password1=et_password.getText().toString();
//检测账号是否为空
if (TextUtils.isEmpty(account1)){
Toast.makeText(this,"请输入账号", Toast.LENGTH_LONG).show();
return;
}
//检测密码是否为空
if (TextUtils.isEmpty(password1)){
if (ZH.equals(account1)){
Toast.makeText(this,"请输入密码",Toast.LENGTH_LONG).show();}
else{
Toast.makeText(this,"无效账号,请先注册",Toast.LENGTH_SHORT).show();
}
return;
}
//检测输入的账号和密码是否正确
if (ZH.equals(account1)&&MM.equals(password1)){
Intent intent1=new Intent(MainActivity.this,ZHUMainActivity.class);
startActivity(intent1);
Toast.makeText(this,"登录成功",Toast.LENGTH_SHORT).show();
}else {
Toast.makeText(this,"账号或密码错误",Toast.LENGTH_SHORT).show();
}
break;
}
}
public void click(View view){
Intent intent=new Intent(MainActivity.this,MainActivity2.class);
startActivityForResult(intent,1);
}
protected void onActivityResult(int requestCode,int resultCode,Intent data){
super.onActivityResult(requestCode,resultCode,data);
if (requestCode==1&&resultCode==2){
String
acquiredData=data.getStringExtra("zczh");
et_account.setText(acquiredData);
}
}
}
Mainactivity2.java
package cn.itcase.dmtplayer;
import android.content.Intent;
import android.os.Bundle;
import android.text.TextUtils;
import android.view.View;
import android.widget.Button;
import android.widget.EditText;
import android.widget.Toast;
import androidx.appcompat.app.AppCompatActivity;
import java.util.Map;
public class MainActivity2 extends AppCompatActivity
implements View.OnClickListener {
private EditText
et_account; //账号输入框
private EditText et_password; //密码输入框
private Button btn_login; //注册按钮
@Override
protected void onCreate(Bundle savedInstanceState) {
super.onCreate(savedInstanceState);
setContentView(R.layout.zhuce);
initView();
//通过SharedPreferences方法获取账号密码
Map<String,String> userInfo=Password.getUserInfo(this);
if (userInfo!=null){
//将获取的账号显示到界面上
et_account.setText(userInfo.get("account"));
//将获取的密码显示到界面上
et_password.setText(userInfo.get("password"));
}
}
private void initView(){
et_account=(EditText)findViewById(R.id.et_number);
et_password=(EditText)findViewById(R.id.et_password);
btn_login=(Button)findViewById(R.id.btn_login);
btn_login.setOnClickListener(this);
}
public void onClick(View
view){
switch (view.getId()){
case R.id.btn_login:
//点击注册按钮,获取界面上的账号和密码
String account=et_account.getText().toString().trim();
String password=et_password.getText().toString();
//检测账号是否为空
if (TextUtils.isEmpty(account)){
Toast.makeText(this,"请输入账号", Toast.LENGTH_LONG).show();
return;
}
//检测密码是否为空
if (TextUtils.isEmpty(password)){
Toast.makeText(this,"请输入密码",Toast.LENGTH_LONG).show();
return;
}
//保存注册的账号和密码
boolean isSaveSuccess=Password.saveUserInfor(this,account,password);
if (isSaveSuccess){
Toast.makeText(this,"注册成功",Toast.LENGTH_LONG).show();
}
else {
Toast.makeText(this,"注册失败",Toast.LENGTH_LONG).show();
}
Intent intent=new Intent();
intent.putExtra("zczh",account);
setResult(2,intent);
finish();
break;
}
}
}
haunying.java
package cn.itcase.dmtplayer;
import android.content.Intent;
import android.os.Bundle;
import android.view.View;
import android.widget.Button;
import androidx.appcompat.app.AppCompatActivity;
public class huanying extends
AppCompatActivity {
private Button huan;
protected void onCreate(Bundle savedInstanceState) {
super.onCreate(savedInstanceState);
setContentView(R.layout.huanying);
huan=(Button)findViewById(R.id.huan);
}
public void cllick(View view){
Intent intent=new Intent(huanying.this,MainActivity.class);
startActivity(intent);
}
}
ZHUMainactivity.java
package cn.itcase.dmtplayer;
import android.media.MediaPlayer;
import android.os.Bundle;
import android.os.Handler;
import android.os.Message;
import android.view.View;
import android.widget.AdapterView;
import android.widget.Button;
import android.widget.ListView;
import android.widget.SeekBar;
import android.widget.TextView;
import androidx.appcompat.app.AppCompatActivity;
import java.io.IOException;
import java.sql.Date;
import java.text.SimpleDateFormat;
import java.util.ArrayList;
import java.util.List;
public class ZHUMainActivity extends AppCompatActivity
implements View.OnClickListener, SeekBar.OnSeekBarChangeListener,
MediaPlayer.OnCompletionListener {
private MediaPlayer
mediaPlayer;//播放音频的
private Button mPreviousBtn;
private
Button mPlayBtn;
private Button
mNextBtn;
private Button
bt1;
private ListView
mListView;
private List<Song>
list;
private MyAdapter
adapter;
private SeekBar
mSeekBar;
private TextView
mCurrentTimeTv;
private TextView
mTotalTimeTv;
// 记录当前播放歌曲的位置
private int mCurrentPosition;
private Handler
mHandler=new Handler(new Handler.Callback()
{
@Override
public boolean handleMessage(Message message) {
// 展示给进度条和当前时间
int progress = mediaPlayer.getCurrentPosition();
mSeekBar.setProgress(progress);
mCurrentTimeTv.setText(parseTime(progress));
// 继续定时发送数据
updateProgress();
return true;
}
});
@Override
protected void onCreate(Bundle savedInstanceState) {
super.onCreate(savedInstanceState);
setContentView(R.layout.zhuactivity_main);
mediaPlayer =
new MediaPlayer();
mPreviousBtn=
(Button) findViewById(R.id.mPreviousBtn);
mPlayBtn=
(Button) findViewById(R.id.mPlayBtn);
mNextBtn=
(Button) findViewById(R.id.mNextBtn);
bt1=(Button)findViewById(R.id.bt1);
mCurrentTimeTv= (TextView) findViewById(R.id.current_time_tv);
mTotalTimeTv=
(TextView) findViewById(R.id.total_time_tv);
mSeekBar=
(SeekBar) findViewById(R.id.seek_bar);
mSeekBar.setOnSeekBarChangeListener(this);
mPreviousBtn.setOnClickListener(this);
mPlayBtn.setOnClickListener(this);
mNextBtn.setOnClickListener(this);
initView();
}
/**
* 初始化view
*/
private void initView() {
mListView =
(ListView) findViewById(R.id.main_listview);
list = new ArrayList<>();
//把扫描到的音乐赋值给list
list = MusicUtils.getMusicData(this);
adapter =
new MyAdapter(this,list);
mListView.setAdapter(adapter);
mediaPlayer.setOnCompletionListener(this);
mListView.setOnItemClickListener(new AdapterView.OnItemClickListener() {
@Override
public void onItemClick(AdapterView<?>
adapterView, View view, int i, long l) {
mCurrentPosition=i;
changeMusic(mCurrentPosition);
}
});
}
@Override
public void onClick(View
view) {
if (view.getId()==R.id.mPreviousBtn){//上一曲
changeMusic(--mCurrentPosition);
}else if (view.getId()==R.id.mPlayBtn){//暂停/播放
// 首次点击播放按钮,默认播放第0首
if (mediaPlayer==null){
changeMusic(0);
}else {
if (mediaPlayer.isPlaying()){
mediaPlayer.pause();
}else {
mediaPlayer.start();
}
}
}else if (view.getId()==R.id.mNextBtn){// 下一首
changeMusic(++mCurrentPosition);
}
}
// 基本数据类型和String在方法调用中传递的是值
// 其他数据类型在方法调用中传递的是引用
//切歌
private void changeMusic(int
position){
if (position<0){
mCurrentPosition = position =list.size()-1;
}else if (position>list.size()-1){
mCurrentPosition = position=0;
}
if (mediaPlayer==null){
mediaPlayer=new MediaPlayer();
}
try {
// 切歌之前先重置,释放掉之前的资源
mediaPlayer.reset();
// 设置播放源
mediaPlayer.setDataSource(list.get(position).path);
// 开始播放前的准备工作,加载多媒体资源,获取相关信息
mediaPlayer.prepare();
// 开始播放
mediaPlayer.start();
} catch (IOException
e) {
e.printStackTrace();
}
// 切歌时重置进度条并展示歌曲时长
mSeekBar.setProgress(0);
mSeekBar.setMax(mediaPlayer.getDuration());
mTotalTimeTv.setText(parseTime(mediaPlayer.getDuration()));
updateProgress();
}
private void updateProgress() {
// 使用Handler每间隔1s发送一次空消息,通知进度条更新
Message msg = Message.obtain();// 获取一个现成的消息
// 使用MediaPlayer获取当前播放时间除以总时间的进度
int progress = mediaPlayer.getCurrentPosition();
msg.arg1 =
progress;
mHandler.sendMessageDelayed(msg,
INTERNAL_TIME);
}
private String
parseTime(int oldTime) {
SimpleDateFormat sdf = new SimpleDateFormat("mm:ss");// 时间格式
String newTime = sdf.format(new Date(oldTime));
return newTime;
}
private static final int INTERNAL_TIME = 1000;//
音乐进度间隔时间
@Override
public void onProgressChanged(SeekBar
seekBar, int i, boolean b)
{
}
@Override
public void onStartTrackingTouch(SeekBar
seekBar) {
}
// 当手停止拖拽进度条时执行该方法
// 获取拖拽进度
// 将进度对应设置给MediaPlayer
@Override
public void onStopTrackingTouch(SeekBar
seekBar) {
int progress
= seekBar.getProgress();
mediaPlayer.seekTo(progress);
}
@Override
public void onCompletion(MediaPlayer
mediaPlayer) {
changeMusic(++mCurrentPosition);
}
public void clickk(View
view) {
final exitthis
dialog = new exitthis(ZHUMainActivity.this);
dialog.setTitle("提示");
dialog.setMessage("是否退出登录?");
dialog.setNegtive("取消");
dialog.setPositive("确定");
dialog.setOnClickBottomListener(new exitthis.OnClickBottomListener() {
@Override
public void onPositiveClick()
{
dialog.dismiss();
ZHUMainActivity.this.finish();
}
@Override
public void onNegtiveClick()
{
dialog.dismiss();
}
});
dialog.show();
}
}
MusicUtils.java
package cn.itcase.dmtplayer;
import android.content.Context;
import android.database.Cursor;
import android.provider.MediaStore;
import java.util.ArrayList;
import java.util.List;
/*
* 音乐工具类,
*/
public class MusicUtils {
/**
* 扫描系统里面的音频文件,返回一个list集合
*/
public static List<Song> getMusicData(Context context) {
List<Song> list = new ArrayList<Song>();
// 媒体库查询语句(写一个工具类MusicUtils)
Cursor cursor =
context.getContentResolver().query(MediaStore.Audio.Media.EXTERNAL_CONTENT_URI, null, null,
null, MediaStore.Audio.AudioColumns.IS_MUSIC);
if (cursor
!= null) {
while (cursor.moveToNext())
{
Song song = new Song();
song.song = cursor.getString(cursor.getColumnIndexOrThrow(MediaStore.Audio.Media.DISPLAY_NAME));
song.singer =
cursor.getString(cursor.getColumnIndexOrThrow(MediaStore.Audio.Media.ARTIST));
song.path = cursor.getString(cursor.getColumnIndexOrThrow(MediaStore.Audio.Media.DATA));
song.duration =
cursor.getInt(cursor.getColumnIndexOrThrow(MediaStore.Audio.Media.DURATION));
song.size =
cursor.getLong(cursor.getColumnIndexOrThrow(MediaStore.Audio.Media.SIZE));
if (song.size
> 1000 * 800)
{
// 注释部分是切割标题,分离出歌曲名和歌手
(本地媒体库读取的歌曲信息不规范)
if (song.song.contains("-")) {
String[] str =
song.song.split("-");
song.singer = str[0];
song.song = str[1];
}
list.add(song);
}
}
// 释放资源
cursor.close();
}
return list;
}
/**
* 定义一个方法用来格式化获取到的时间
*/
public static String formatTime(int time)
{
if (time
/ 1000 % 60 < 10) {
return time /
1000 / 60 + ":0" + time / 1000 % 60;
} else {
return time /
1000 / 60 + ":" + time / 1000 % 60;
}
}
}
Password.java
package cn.itcase.dmtplayer;
import android.content.Context;
import android.content.SharedPreferences;
import java.util.HashMap;
import java.util.Map;
public class Password{
//保存账号和密码到data.xml文件中
public static
boolean saveUserInfor(Context
context, String account, String password){
SharedPreferences
sp=context.getSharedPreferences("data",Context.MODE_PRIVATE);
SharedPreferences.Editor
edit=sp.edit();
edit.putString("userName",account);
edit.putString("pwd",password);
edit.commit();
return true;
}
//从data.xml文件中获取存储的账号和密码
public static Map<String,String> getUserInfo(Context context){
SharedPreferences
sp=context.getSharedPreferences("data",Context.MODE_PRIVATE);
String account =sp.getString("userName",null);
String password=sp.getString("pwd",null);
Map<String,String>userMap=new HashMap<String, String>();
userMap.put("account",account);
userMap.put("password",password);
return userMap;
}
}
song.java
package cn.itcase.dmtplayer;
/**
* 放置音乐
*/
class Song {
/**
* 歌手
*/
public String singer;
/**
* 歌曲名
*/
public String song;
/**
* 歌曲的地址
*/
public String path;
/**
* 歌曲长度
*/
public int duration;
/**
* 歌曲的大小
*/
public long size;
}
exittis.java
package cn.itcase.dmtplayer;
import android.app.AlertDialog;
import android.content.Context;
import android.os.Bundle;
import android.text.TextUtils;
import android.view.View;
import android.widget.Button;
import android.widget.TextView;
public
class exitthis extends AlertDialog {
private TextView
titleTv;
private TextView messageTv;
private Button
negtiveBn,positiveBn;
public exitthis(Context
context) {
super(context);
}
private String
message;
private String
title;
private String
positive,negtive;
protected void onCreate(Bundle savedInstanceState){
super.onCreate(savedInstanceState);
setContentView(R.layout.exitthis);
negtiveBn=(Button)findViewById(R.id.netive);
positiveBn=(Button)findViewById(R.id.positive);
titleTv=(TextView)findViewById(R.id.title);
messageTv=(TextView)findViewById(R.id.message);
initEvent();
}
public void refreshView(){
if (!TextUtils.isEmpty(title)){
titleTv.setText(title);
titleTv.setVisibility(View.VISIBLE);
}else{
titleTv.setVisibility(View.GONE);
}
if (!TextUtils.isEmpty(message)){
messageTv.setText(message);
}
if (!TextUtils.isEmpty(positive)){
positiveBn.setText(positive);
}else{
positiveBn.setText("确定");
}
if (!TextUtils.isEmpty(negtive)){
negtiveBn.setText(negtive);
}else{
negtiveBn.setText("取消");
}
}
private void initEvent(){
positiveBn.setOnClickListener(new View.OnClickListener(){
public void onClick(View v){
if (onClickBottomListener!=null){
onClickBottomListener.onPositiveClick();
}
}
});
negtiveBn.setOnClickListener(new View.OnClickListener(){
public void onClick(View v){
if (onClickBottomListener!=null){
onClickBottomListener.onNegtiveClick();
}
}
});
}
public void show(){
super.show();
refreshView();
}
public interface OnClickBottomListener{
void onPositiveClick();
void onNegtiveClick();
}
public OnClickBottomListener
onClickBottomListener;
public exitthis
setOnClickBottomListener(OnClickBottomListener onClickBottomListener){
this.onClickBottomListener=onClickBottomListener;
return this;
}
public exitthis
setMessage(String message){
this.message=message;
return this;
}
public exitthis setTitle(String title){
this.title=title;
return this;
}
public exitthis setNegtive(String negtive){
this.negtive=negtive;
return this;
}
public exitthis setPositive(String positive){
this.positive=positive;
return this;
}
}